Uso dei diodi di protezione su alimentatore con lm317
Moderatori:
carloc,
g.schgor,
BrunoValente,
IsidoroKZ
42 messaggi
• Pagina 2 di 5 • 1, 2, 3, 4, 5
0
voti
dadduni ha scritto:IsidoroKZ quel condensatore sulla rete di feedback non limita la velocità di risposta del regolatore al variare del carico sulla uscita?
E' la stessa cosa che ho pensato io, sul datasheets è specificato che in questo modo si limita il ripple di uscita.
Ci fidiamo del datasheets a pagina 13 qua
saluti.
-

lelerelele
4.899 3 7 9 - Master

- Messaggi: 5505
- Iscritto il: 8 giu 2011, 8:57
- Località: Reggio Emilia
0
voti
-

lelerelele
4.899 3 7 9 - Master

- Messaggi: 5505
- Iscritto il: 8 giu 2011, 8:57
- Località: Reggio Emilia
1
voti
IsidoroKZ ha scritto:Il circuito corretto e` questo, dove ho aggiunto il collegamento in rosso.
Volevo vedere cosa comporta la modifica.
Ecco un paio di comportamenti, sperando di non aver scritto stupidaggini...
Dai datasheet del 78xx si suggerisce di dimensionare R1 affinché scorra almeno 5 Id.
Molti ho visto che se ne infischiano. Credo serva per limitare le variazioni sull'uscita a causa di variazioni della Id: rendendo il termine Vxx/R1 (corrente regolata) predominante rispetto a Id, una variazione di quest'ultima influisce di meno essendo la variazione di Vo in funzione della variazione di Id direttamente proporzionale a R2. Quindi diminuendo R2, diminuisce la variazione.
Variando n la differenza fra i due comportamenti (con e senza collegamento corretto in rosso) si attenua al diminuire di n!
2
voti
lelerelele ha scritto:Non lo trovo.
prova qui
https://www.electroyou.it/forum/viewtopic.php?f=1&t=39611&p=349778&hilit=+lm317#p349712
Se ti serve il valore di beta: hai sbagliato il progetto!
0
voti
si
carloc ho letto, il discorso torna, ed in effetti sul datasheets lo danno come una riduzione del ripple.
Unico dubbio che possa introdurre autooscillazioni, (mio dubbio che magari è inesistente).
saluti
Unico dubbio che possa introdurre autooscillazioni, (mio dubbio che magari è inesistente).
saluti
-

lelerelele
4.899 3 7 9 - Master

- Messaggi: 5505
- Iscritto il: 8 giu 2011, 8:57
- Località: Reggio Emilia
0
voti
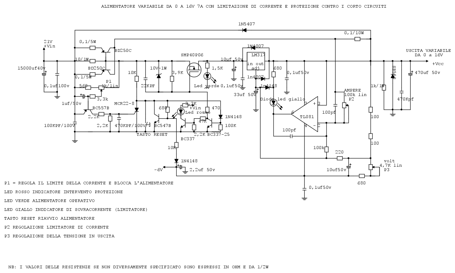
grazie a voi tutti per il contributo dato sull'argomento; per quanto riguarda la protezione e limitazione in corrente come giustamente fa osservare IsidoroKZ ho previsto ben 2 tipi di limitazione ,ho la possibilità di limitare la corrente da circa 50mA a 7A e bloccare del tutto l'alimentatore (in questo caso funziona anche da protezione per i cortocircuiti) mentre l'altra limita i valori di corrente potendoli impostare agli stessi valori e comportarsi da limitatore di corrente abbassando la tensione di uscita rimanendo l'erogazione di corrente sul valore impostato. Invece per ciò che riguarda la temperatura ho utilizzato un raffreddatore completo di ventola di un PC e la temperatura a pieno carico lo intiepidisce appena ,2 ore consecutive con lampada alogena 12V/50W con in parallelo altre 2 lampade da 21W. Se riesco a disegnare lo schema con fidocad
e a postarlo(non l'ho mai fatto entrambe le cose) magari il tutto sarà più chiaro; i circuiti non sono farina del mio sacco ,ho messo assieme il tutto modificando e aggiungendo qualcosa. Ripeto, funziona tutto ma mi sono sorti i dubbi appunto sulla questione diodi e tensioni inverse ; il mio limite è questo ! Grazie ancora.
e a postarlo(non l'ho mai fatto entrambe le cose) magari il tutto sarà più chiaro; i circuiti non sono farina del mio sacco ,ho messo assieme il tutto modificando e aggiungendo qualcosa. Ripeto, funziona tutto ma mi sono sorti i dubbi appunto sulla questione diodi e tensioni inverse ; il mio limite è questo ! Grazie ancora.
3
voti
sono riuscito a scarabocchiare qualcosa con fidocad, non vogliatemene se fa un po' schifo non so fare di meglio. Ora però viene il bello se riesco a postare il fido.
42 messaggi
• Pagina 2 di 5 • 1, 2, 3, 4, 5
Chi c’è in linea
Visitano il forum: Nessuno e 134 ospiti

Elettrotecnica e non solo (admin)
Un gatto tra gli elettroni (IsidoroKZ)
Esperienza e simulazioni (g.schgor)
Moleskine di un idraulico (RenzoDF)
Il Blog di ElectroYou (webmaster)
Idee microcontrollate (TardoFreak)
PICcoli grandi PICMicro (Paolino)
Il blog elettrico di carloc (carloc)
DirtEYblooog (dirtydeeds)
Di tutto... un po' (jordan20)
AK47 (lillo)
Esperienze elettroniche (marco438)
Telecomunicazioni musicali (clavicordo)
Automazione ed Elettronica (gustavo)
Direttive per la sicurezza (ErnestoCappelletti)
EYnfo dall'Alaska (mir)
Apriamo il quadro! (attilio)
H7-25 (asdf)
Passione Elettrica (massimob)
Elettroni a spasso (guidob)
Bloguerra (guerra)

pigreco]=π






