Cos'è ElectroYou | Login Iscriviti

ElectroYou - la comunità dei professionisti del mondo elettrico

Caricabatterie 24BC8000T-4!

Tecniche per la costruzione e la riparazione di apparecchiature elettriche e non. Ricerca guasti. Adattamenti e riutilizzazioni
0
voti

[61] Re: Caricabatterie 24BC8000T-4!

Messaggioda Foto UtenteFranco012 » 10 feb 2022, 13:47

mario663 ha scritto:Queste caratteristiche tecniche di protezioni mica posso no farsí che il circuito che stiamo realizzando poi non sia adatto!??

Pensavo fosse chiaro che il caricabatterie da 24 volt non è adatto per essere collegato al circuito di caricabatterie che è stato proposto. Quest'ultimo richiede un'alimentatore (sostanzialmente, un trasformatore di caratteristiche adeguate + un ponte raddrizzatore) e non un caricabatterie (vedi anche post [3] e [4] di questa discussione). Al limite, volendo proprio recuperare il caricabatterie da 24 volt, si potrebbe recuperarne lo stadio iniziale di alimentazione, ma senza il circuito di controllo.
Personalmente, lascerei il caricabatterie originale da 24 volt così com'è, utilizzandolo per la carica di 2 batterie in serie, e aggiungerei l'alimentazione per il nuovo circuito da realizzare.
Big fan of ƎlectroYou
Avatar utente
Foto UtenteFranco012
5.842 3 4 8
G.Master EY
G.Master EY
 
Messaggi: 2719
Iscritto il: 8 ago 2015, 19:40
Località: Sardegna

0
voti

[62] Re: Caricabatterie 24BC8000T-4!

Messaggioda Foto Utentegianniniivo » 10 feb 2022, 14:11

Foto UtenteFranco012 guarda che il regolatore proposto per batterie da 12V è un dispositivo che funziona in corrente e non in tensione. Non ha importanza se entri mediante un trasformatore o uno switching. Personalmente ho realizzato due carica batterie con quel regolatore: uno con trasformatore da 18V con ponte e uno con uno switching da 24 V. Funzionano bene entrambi; per l'esemplare con lo switching ho dovuto mettere due finali di potenza e aumentare un po' il dissipatore ma quanto al funzionamento non cambia niente. Quando la carica raggiunge la soglia prestabilita, l'erogazione s'interrompe.
Avatar utente
Foto Utentegianniniivo
9.045 7 11 13
No Rank
 
Messaggi: 2875
Iscritto il: 5 feb 2019, 23:50

0
voti

[63] Re: Caricabatterie 24BC8000T-4!

Messaggioda Foto UtenteFranco012 » 10 feb 2022, 16:36

Il problema non è la tipologia di erogazione della corrente (tramite trasformatore tradizionale + ponte diodi, oppure con tecnologia switching), quanto la presenza di un circuito di controllo a valle dell'alimentatore. In altre parole, il caricabatteria si aspetta che in uscita ci sia un carico costituito da una batteria da 24 volt nominali (ottenuta con due batterie da 12 volt poste in serie), che verrà presumibilmente caricata con una tensione continua variabile tra circa 26 volt e 29 volt, con opportuna limitazione di corrente durante le varie fasi della ricarica. Mettendoci un altro tipo di carico (ossia l'ingresso del circuito per caricabatterie a 12 volt), non è possibile stabilire cosa succederà, se non conoscendo nei particolari il circuito di controllo dell'erogazione del caricabatteria, visto che si tratta di alimentare un caricabatterie con un altro caricabatterie.
In ogni caso, nelle caratteristiche riportate c'è scritto:
  • "Protezione da bassa tensione - Quando la tensione della batteria è inferiore a un valore preimpostato, il caricabatterie non inizierà a caricarsi."
  • "Nota: come funzione di sicurezza integrata, il caricabatteria non funziona se la batteria esistente ha meno di 9 volt di alimentazione."
e queste affermazioni sarebbero sufficienti, secondo me, per avere seri dubbi sulla possibilità che tale abbinamento funzioni.
Big fan of ƎlectroYou
Avatar utente
Foto UtenteFranco012
5.842 3 4 8
G.Master EY
G.Master EY
 
Messaggi: 2719
Iscritto il: 8 ago 2015, 19:40
Località: Sardegna

0
voti

[64] Re: Caricabatterie 24BC8000T-4!

Messaggioda Foto Utentemario663 » 10 feb 2022, 18:44

gianniniivo ha scritto:Eh, temo che potrebbe non funzionare...

Come sospettavo fin dall inizio!! credo che quanto detto da @Franco012 per via delle protezioni :( ....non esiste qualche modulo che può far ciò!? quell modulino che ho postato io mi sembra che lasciava il generatore interno è tutte le protezioni dell caricabatterie però riduceva a 12V....di certo non posso collegare la batteria da 12V ai 24 V!!
Avatar utente
Foto Utentemario663
1.570 4 4 6
Expert
Expert
 
Messaggi: 2022
Iscritto il: 29 mag 2013, 11:46

1
voti

[65] Re: Caricabatterie 24BC8000T-4!

Messaggioda Foto Utentegianniniivo » 10 feb 2022, 18:52

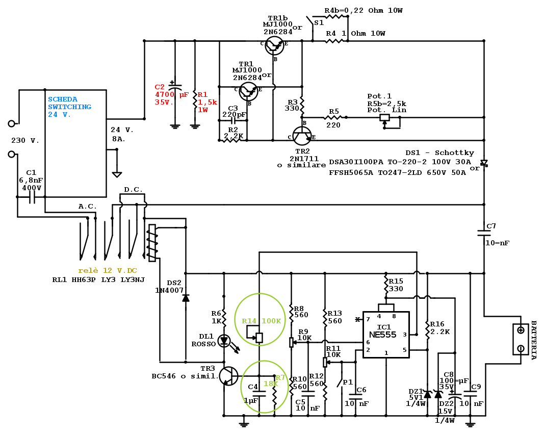
Ciao Mario, ciao Franco, ho avuto poco tempo ma più o meno ci siamo, anche se temo che quella “sorgente” potrebbe non essere adatta per l’abbinamento a questo regolatore di carica a 12V. Se il dispositivo a 24 V richiede obbligatoriamente la presenza di una tensione sui suoi pin di uscita, non potrebbe attivarsi se posto a monte del regolatore a 12V. Questo dettaglio mi è sfuggito fin dall'inizio altrimenti non avrei neppure iniziato la modifica del circuito preesistente. In ogni caso, essendo oramai giunto a questo punto, per completezza pubblico ugualmente l’ultima versione dello schema, aggiungendo qualche delucidazione per chi fosse eventualmente interessato alla versione con la commutazione mediante relè elettromeccanico. Anche Mario, se un domani reperisse un trasformatore.

1) Per maggiore tranquillità, ho raddoppiato lo stadio finale. Poteva non essere un intervento indispensabile ma dal momento che il dispositivo potrebbe essere facilmente modificato per erogare anche 6 / 8 Ampere, ho preferito anticipare gli eventi per mantenere tiepidi i finali. Ho utilizzato una coppia di Darlington MJ1000 perché li avevo già disponibili su un dissipatore ma andranno benissimo anche altri Darlington in TO3, ad esempio, il 2N6284 o quant'altro. Andrebbero bene anche i normali 2N3055 ma cambierebbe un po’ il rendimento in corrente.

2) Ho modificato il valore delle resistenze di sensing per avere due opzioni di potenza regolabili mediante S1 e il potenziometro R5b (BASSA POTENZA E ALTA POTENZA). Con la sola resistenza R4 da 1 Ohm e il potenziometro R5b, si ottiene una regolazione della corrente che va da 0,5A a 1,5A circa. Commutando in parallelo la resistenza R4b da 0,22 Ohm, la corrente erogata può essere variata da 3 a 5A. Il dispositivo potrebbe erogare anche correnti superiori ma ho ritenuto personalmente sufficienti gli Ampere attualmente erogati. Ovviamente questi valori di corrente sono facilmente modificabili con semplici interventi da parte dell’utente a seconda delle esigenze. Le resistenze R4 e R4b, originariamente erano da 5W ma dal momento che si era ipotizzato di alimentare il regolatore con 24 V stabilizzati si è reso necessario aumentare la potenza di tali resistenze a 10W.

3) Ridotto il valore della resistenza R5 da 270 a 220 Ohm. Dallo schema si potrebbe percepire che tale resistenza risulti saldata direttamente al potenziometro R5b ma in pratica non è così. Sulla PCB ci sono due piazzole denominate Pot1 alle quali collegare il potenziometro di regolazione della corrente. In questo modo è possibile “modulare” (linearmente e secondo necessità) sia la bassa corrente sia l’alta corrente; ritengo sia una funzione utile.

4) Modificato il valore dei trimmer multigiri di start & stop R11 e R9, portandoli entrambi da 20K a 10K, constatando che dimezzando il valore di tali trimmer, la regolazione delle soglie risultava molto più lineare e flessibile.
Personalmente, ho regolato la soglia di start a 12,7V e la soglia di stop a 14,7V.

5) Ho sostituito la resistenza R14 con un trimmer multigiri da 100k Ohm in quanto tale resistore concorre per la gestione dell’isteresi. L’isteresi, lo ricordo per chi non avesse letto tutta la discussione, è utile in caso di distacco voluto o accidentale delle pinze dalla batteria durante la carica, evitando, così, che s’inneschi una eventuale commutazione ciclica del relè per via del repentino raggiungimento della soglia minima e massima dovuta alla carica e scarica dei condensatori. Scollegando le pinze e grazie all'isteresi, s’interrompe il funzionamento del circuito fino al ripristino delle predette pinze sui poli della batteria, impedendo, appunto, che il relè si attivi e si disattivi "all'infinito". La resistenza a valore fisso (R14) precedentemente adottata, non rendeva affidabile la funzione dell’isteresi con i valori di soglia (predeterminati) a causa delle tolleranze intrinseche dei componenti. L’inserimento del trimmer, invece (dopo aver regolato le soglie di intervento per lo start & stop mediante R9 e R11) rende possibile, “sintonizzare” il partitore RC dell’isteresi nella zona d’influenza preferita dall'utente per le predette soglie, annullando così il problema delle tolleranze.

Il trimmer R14 risulta tarato ad un valore resistivo di 82k, tuttavia non è conveniente sostituirlo a priori con una resistenza fissa di valore standard perché con un’escursione più ampia nella regolazione si potrebbe sopperire ad eventuali modifiche di R7 e C4, per variare ulteriormente i tempi dell’isteresi.
Anche il condensatore C4 del partitore, si è rivelato un componente importante per l’isteresi. Ho tribolato un po’ per determinarne il valore in quanto, essendo un componente non regolabile, ho dovuto procedere con un po’ di sostituzioni. Un valore inadeguato (in caso di distacco delle pinze) poteva risultare di capacità insufficiente ad una tensione di carica alta e di capacità eccessiva a tensione di carica bassa. Il valore di 1uF si è rivelato essere la capacità ideale per lavorare in sinergia con il resto del partitore. Ho considerato quindi meritevole di riguardo il risultato attualmente ottenuto sia per l’isteresi sia per l’attivabilità del dispositivo.

6) Alcuni componenti sono colorati di rosso perché con una “sorgente” switching il loro utilizzo sarebbe facoltativo. Male non farebbero ma non utilizzando un trasformatore e un raddrizzatore potrebbero anche essere omessi.

7) Sul disegno della PCB si trova la scritta PONTE DIODI - & +. In quel punto si dovrebbe collegare l’uscita dell’alimentatore switching, dato che non essendoci un trasformatore non esiste neppure il ponte di diodi. Se un domani si deciderà di eliminare lo switching e aggiungere un trasformatore sarà necessario collegare anche un ponte di diodi.

8) Ho dovuto anche aggiungere tre ponticelli da realizzare con cavetto da 1mm di diametro. Non ho potuto evitarli per mantenere la singola faccia della PCB.

9) Per lo Schottky DS1, è possibile utilizzare anche un diodo al silicio o un diodo Fast ma se si utilizza uno Schottky si potrebbe non avere la necessità di collegarlo all'esterno della PCB per raffreddarlo. Un diodo al silicio scalderebbe di più e si sarebbe costretti a dissiparlo sulla stessa aletta dei finali o sulla parete del contenitore. Le sigle del diodo Schottky che ho indicato sono quelle dei diodi che avevo disponibili ma andrebbe bene anche qualche altro modello purché dissipabile.

10) Collegando le pinze alla batteria da ricaricare, il dispositivo è in grado di attivarsi automaticamente ma la tensione residua di carica della batteria non deve risultare inferiore ai 10 V.

Per il momento non ho altro da aggiungere. Non so se ho dimenticato qualche passaggio ma sono sempre a disposizione per rispondere ad eventuali domande.

Pubblico di seguito l’ultima versione dello schema.
Avatar utente
Foto Utentegianniniivo
9.045 7 11 13
No Rank
 
Messaggi: 2875
Iscritto il: 5 feb 2019, 23:50

0
voti

[66] Re: Caricabatterie 24BC8000T-4!

Messaggioda Foto Utentemario663 » 10 feb 2022, 19:21

gianniniivo ha scritto:Ciao Mario

O_/ Foto Utentegianniniivo
gianniniivo ha scritto:Anche Mario, se un domani reperisse un trasformatore.

Ti ringrazio per tutto quello che hai fatto =D> magari un domani sè trovo un trasformatore tengo presente questo bell progetto ;-) ora a me mi servirebbe che questo caricabatterie mi cacci i 12V per caricare la batteria dell'Auto come posso fare!? Grazie!
Avatar utente
Foto Utentemario663
1.570 4 4 6
Expert
Expert
 
Messaggi: 2022
Iscritto il: 29 mag 2013, 11:46

0
voti

[67] Re: Caricabatterie 24BC8000T-4!

Messaggioda Foto Utentegianniniivo » 10 feb 2022, 19:30

Credo che su una batteria da 12V non potrai utilizzarlo perché erogherebbe una tensione troppo elevata.
Avatar utente
Foto Utentegianniniivo
9.045 7 11 13
No Rank
 
Messaggi: 2875
Iscritto il: 5 feb 2019, 23:50

0
voti

[68] Re: Caricabatterie 24BC8000T-4!

Messaggioda Foto Utentemario663 » 10 feb 2022, 19:59

Quindi non esiste nessun modo di poter adattare questo caricabatterie :(
Avatar utente
Foto Utentemario663
1.570 4 4 6
Expert
Expert
 
Messaggi: 2022
Iscritto il: 29 mag 2013, 11:46

0
voti

[69] Re: Caricabatterie 24BC8000T-4!

Messaggioda Foto Utentegianniniivo » 10 feb 2022, 20:11

Eh, se eroga 24 e passa V...
Inoltre non è un alimentatore che eroga la tensione in modo continuativo ma deve essere attivato facendogli vedere una tensione un po' più bassa di 24 V, come per una batteria da 24 V scarica, altrimenti avremmo risolto con il mio regolatore ...
Salvo collegargli due batterie da 12V in serie (ma mi sembra assurdo) credo non ci siano alternative.
Avatar utente
Foto Utentegianniniivo
9.045 7 11 13
No Rank
 
Messaggi: 2875
Iscritto il: 5 feb 2019, 23:50

0
voti

[70] Re: Caricabatterie 24BC8000T-4!

Messaggioda Foto Utentegianniniivo » 10 feb 2022, 20:19

Con un alimentatore switching a 24 V tipo
questo
si sarebbe potuto fare l'abbinamento con il mio regolatore di carica ma questo eroga sempre, a prescindere dal tipo di carico collegato...
Avatar utente
Foto Utentegianniniivo
9.045 7 11 13
No Rank
 
Messaggi: 2875
Iscritto il: 5 feb 2019, 23:50

PrecedenteProssimo

Torna a Costruzione, riparazione, riutilizzo

Chi c’è in linea

Visitano il forum: Nessuno e 38 ospiti