Inserimento controllo toni in compressore di dinamica
Moderatore:
IsidoroKZ
39 messaggi
• Pagina 2 di 4 • 1, 2, 3, 4
0
voti
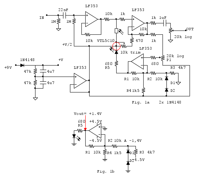
1) Controlla se I "pallini" nel circuito di Fig.1a sono stati messi "giusti", in particolare quello cerchiato di rosso.
2) Funzione di diodI D1 ,D2
Guarda Fig. 1b semplificazione della 1a - valori e sigle dei componenti sono uguali.
In Fig. 1b per semplicita' di calcolo sono considerate le alimentazioni simmetriche +4.5 V e -4.5V
Supponiamo che il cursore di P1 20K sia tutto "in basso"
Questa condizione corrisponde in Fig. 1b ad avere l'ingresso "+" (non invertente) a massa
Il diodo D2 ha l'anodo a massa e il catodo D1 e' connesso alla resistenza R3 4K7 collegata al -4.5V per cui nel punto A congiunzione tra R2, catodo di D1 e R3 la tensione vale "2 cadute di tensione di diodo" =~ -1.4 V
I due ingressi dell'Op-Amp sono allo stesso potenziale percio' con Vi+ a massa anche Vi- =0
Ai capi della R4 la differenza di potenziale vale 0 (entrambi I capi a massa) per cui la corrente che circola in R4=0
La tensione in uscita all'Op-Amp vale

Questo valore serve a mantenere la tensione sul LED vicina alla soglia di conduzione (~1.6V) in mdo da far funzione il circuito di compressione in linearita' senza avere lo "scalino" della soglia di conduzione del LED.
2) Funzione di diodI D1 ,D2
Guarda Fig. 1b semplificazione della 1a - valori e sigle dei componenti sono uguali.
In Fig. 1b per semplicita' di calcolo sono considerate le alimentazioni simmetriche +4.5 V e -4.5V
Supponiamo che il cursore di P1 20K sia tutto "in basso"
Questa condizione corrisponde in Fig. 1b ad avere l'ingresso "+" (non invertente) a massa
Il diodo D2 ha l'anodo a massa e il catodo D1 e' connesso alla resistenza R3 4K7 collegata al -4.5V per cui nel punto A congiunzione tra R2, catodo di D1 e R3 la tensione vale "2 cadute di tensione di diodo" =~ -1.4 V
I due ingressi dell'Op-Amp sono allo stesso potenziale percio' con Vi+ a massa anche Vi- =0
Ai capi della R4 la differenza di potenziale vale 0 (entrambi I capi a massa) per cui la corrente che circola in R4=0
La tensione in uscita all'Op-Amp vale

Questo valore serve a mantenere la tensione sul LED vicina alla soglia di conduzione (~1.6V) in mdo da far funzione il circuito di compressione in linearita' senza avere lo "scalino" della soglia di conduzione del LED.
0
voti
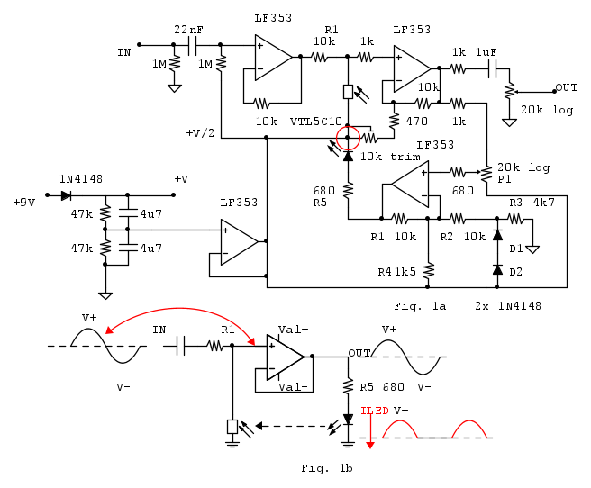
Il tuo circuito originale e' in Fig. 1a.
Se lo ho ben trascritto il circuito - al solo fine di comprendere il meccanismo di compressione - mi sembra possa essere semplificato come in Fig. 1b in cui la alimentazione e' supposta simmetrica (Val+ / Val-) solo per semplicita' di analisi - le conclusioni non cambiano.
Il segnale in ingresso e' bipolare "simmetrico" rispetto allo zero (massa).
Il segnale in uscita e' anch'esso bipolare "simmetrico" rispetto allo zero.
Il segnale in uscita e' applicato al LED collegato con il catodo a massa.
Il LED e' un diodo e conduce la corrente in modo unidirezionale.
La corrente fluisce nel LED solo quando la tensione in uscita e' positiva e quindi il meccanismo di compressione che descrivi mi sembra che funzioni solo per una semionda (quella positiva - quando il LED si "accende") mentre per quella negativa il segnale rimane inalterato.
Domande:
- Pensi sia corretta la mia analisi?
- E' questo il comportamento voluto del circuito?
Se lo ho ben trascritto il circuito - al solo fine di comprendere il meccanismo di compressione - mi sembra possa essere semplificato come in Fig. 1b in cui la alimentazione e' supposta simmetrica (Val+ / Val-) solo per semplicita' di analisi - le conclusioni non cambiano.
Il segnale in ingresso e' bipolare "simmetrico" rispetto allo zero (massa).
Il segnale in uscita e' anch'esso bipolare "simmetrico" rispetto allo zero.
Il segnale in uscita e' applicato al LED collegato con il catodo a massa.
Il LED e' un diodo e conduce la corrente in modo unidirezionale.
La corrente fluisce nel LED solo quando la tensione in uscita e' positiva e quindi il meccanismo di compressione che descrivi mi sembra che funzioni solo per una semionda (quella positiva - quando il LED si "accende") mentre per quella negativa il segnale rimane inalterato.
Domande:
- Pensi sia corretta la mia analisi?
- E' questo il comportamento voluto del circuito?
0
voti
Ciao
elfo
I pallini sono ok e credo di aver capito anche la tua spiegazione sui diodi.
Riguardo le tue considerazioni sul circuito, posso dire che la compressione lavora in modo simmetrico. La tua anlisi mi sembra comunque corretta, mi chiedo solo se quegli 1.4V mantenuti sul led grazie ai due diodi non servano appunto come "bias" in modo da avere la possibilità di lavorare anche sulla semionda negativa
I pallini sono ok e credo di aver capito anche la tua spiegazione sui diodi.
Riguardo le tue considerazioni sul circuito, posso dire che la compressione lavora in modo simmetrico. La tua anlisi mi sembra comunque corretta, mi chiedo solo se quegli 1.4V mantenuti sul led grazie ai due diodi non servano appunto come "bias" in modo da avere la possibilità di lavorare anche sulla semionda negativa
0
voti
Damn87 ha scritto:posso dire che la compressione lavora in modo simmetrico
Hai delle evidenze (teoriche o sperimentali) che possono avvalorare l'affermazione?
Damn87 ha scritto:La tua anlisi mi sembra comunque corretta
Come concili questa tua affermazione con quella sopra?
Damn87 ha scritto:mi chiedo solo se quegli 1.4V mantenuti sul led grazie ai due diodi non servano appunto come "bias" in modo da avere la possibilità di lavorare anche sulla semionda negativa
Credo di no. La loro funzione IMHO e' quella descritta nel post [12}
Il circuito mi "intriga" e mi paicerebbe davvero capire il "reale funzionamento".
Avrei anche in testa qualche "miglioramento" (oltre alla richiesta sui "bassi").
P.S. Qual e' l'origine del circuito? Esiste un "articolo originale"?
0
voti
Dunque, possiedo un oscilloscopio e un generatore di segnale con i quali mi aiuto nelle verifiche. Dalle misure che ho fatto (sia con generatore di segnale che con uno strumento a corda) l'onda mi appare sempre simmetrica (saturazioni a parte).
Il circuito non è preeso da nessuna pubblicazione, ma è stato "copiato" da un oggetto commerciale (Demeter Compulator), fatta salva qualche piccola modifica dovuta al reperimento di certi valori bizzarri presenti nel circuito originale (le resistenze da 620 ohm che ho aumentato a 680 ohm). Sono abbastanza tranquillo sulla bontà dello schema perché l'ho trovato identico da almeno tre fonti diverse e in fin dei conti l'oggetto funziona bene
Il circuito non è preeso da nessuna pubblicazione, ma è stato "copiato" da un oggetto commerciale (Demeter Compulator), fatta salva qualche piccola modifica dovuta al reperimento di certi valori bizzarri presenti nel circuito originale (le resistenze da 620 ohm che ho aumentato a 680 ohm). Sono abbastanza tranquillo sulla bontà dello schema perché l'ho trovato identico da almeno tre fonti diverse e in fin dei conti l'oggetto funziona bene
0
voti
Ho modificato lo schema di principio.
Quale dei due circuiti funziona secondo i desideri dei musicisti?
Quale dei due circuiti funziona secondo i desideri dei musicisti?
1
voti
Grazie per la risposta.
Il "trucco" del funzionamento del circuito - e la discrasia tra la descrizione del funzionamento del circuito del post [13] e il suo effettivo funzionamento (il circuito ha sempre ragione cit.) - risiede in una caratteristica del VTL5C10 ed in particolare nella fotoresistenza che e' la parte "ricevente" del segnale del LED.
Qui sotto e' riportato il grafico Response Time in cui si vede che il TURN-OFF time (lo "spengimento") varia tra circa 100 ms e 900 ms.
Il tempo di "accensione" e' invece molto piu' veloce (circa 200 volte).
Questo vuol dire che la luce emessa dal LED - modulata a frequenza acustica - viene mediata dalla fotoresistenza stante la sua "lentezza".
I "buchi" dovuti alla mancanza della semionda negativa vengono "spianati" dalla fotroresistenza.
VTL5C10
https://www.tme.eu/Document/fa5c6878dfb ... TL5C10.pdf
Il "trucco" del funzionamento del circuito - e la discrasia tra la descrizione del funzionamento del circuito del post [13] e il suo effettivo funzionamento (il circuito ha sempre ragione cit.) - risiede in una caratteristica del VTL5C10 ed in particolare nella fotoresistenza che e' la parte "ricevente" del segnale del LED.
Qui sotto e' riportato il grafico Response Time in cui si vede che il TURN-OFF time (lo "spengimento") varia tra circa 100 ms e 900 ms.
Il tempo di "accensione" e' invece molto piu' veloce (circa 200 volte).
Questo vuol dire che la luce emessa dal LED - modulata a frequenza acustica - viene mediata dalla fotoresistenza stante la sua "lentezza".
I "buchi" dovuti alla mancanza della semionda negativa vengono "spianati" dalla fotroresistenza.
VTL5C10
https://www.tme.eu/Document/fa5c6878dfb ... TL5C10.pdf
1
voti
Credo di no. La loro funzione IMHO e' quella descritta nel post [12}
Si, hai ragione. Ho detto una castroneria. Non avevo considerato che anche l'altro capo del LED si trova allo stesso potenziale di Vi-
Ciao
0
voti
Quello che segue e' uno "schizzo d'artista" di quello che dovrebbe succedere.
Come vedi, durante la semionda negativa in cui il LED e' spento, il valore della fotoresistenza "non fa una piega".
Quello che mi chiedo e':
- Qual e' la ratio di non "filtrare" i bassi (100 Hz /10 ms) quando il tempo di risposta della fotoresistenza e' di diverse centinaia di ms?
- Per avere una risposta "apprezzabile" occorre un "burst" di bassi che dura >> 1s?
Come ho gia scritto ci sono anche altre tecniche per ottenere risultati simili, ma occorrerebbbe "sentire" i musicisti.
Come vedi, durante la semionda negativa in cui il LED e' spento, il valore della fotoresistenza "non fa una piega".
Quello che mi chiedo e':
- Qual e' la ratio di non "filtrare" i bassi (100 Hz /10 ms) quando il tempo di risposta della fotoresistenza e' di diverse centinaia di ms?
- Per avere una risposta "apprezzabile" occorre un "burst" di bassi che dura >> 1s?
Come ho gia scritto ci sono anche altre tecniche per ottenere risultati simili, ma occorrerebbbe "sentire" i musicisti.
39 messaggi
• Pagina 2 di 4 • 1, 2, 3, 4
Torna a Elettronica e spettacolo
Chi c’è in linea
Visitano il forum: Nessuno e 28 ospiti

Elettrotecnica e non solo (admin)
Un gatto tra gli elettroni (IsidoroKZ)
Esperienza e simulazioni (g.schgor)
Moleskine di un idraulico (RenzoDF)
Il Blog di ElectroYou (webmaster)
Idee microcontrollate (TardoFreak)
PICcoli grandi PICMicro (Paolino)
Il blog elettrico di carloc (carloc)
DirtEYblooog (dirtydeeds)
Di tutto... un po' (jordan20)
AK47 (lillo)
Esperienze elettroniche (marco438)
Telecomunicazioni musicali (clavicordo)
Automazione ed Elettronica (gustavo)
Direttive per la sicurezza (ErnestoCappelletti)
EYnfo dall'Alaska (mir)
Apriamo il quadro! (attilio)
H7-25 (asdf)
Passione Elettrica (massimob)
Elettroni a spasso (guidob)
Bloguerra (guerra)








