Cos'è ElectroYou | Login Iscriviti

ElectroYou - la comunità dei professionisti del mondo elettrico

Mi serve un giudizio di tipo estetico

Elettronica lineare e digitale: didattica ed applicazioni

Moderatori: Foto Utentecarloc, Foto Utenteg.schgor, Foto UtenteBrunoValente, Foto UtenteIsidoroKZ

2
voti

[1] Mi serve un giudizio di tipo estetico

Messaggioda Foto Utenteboiler » 7 lug 2022, 10:26

Ciao a tutti

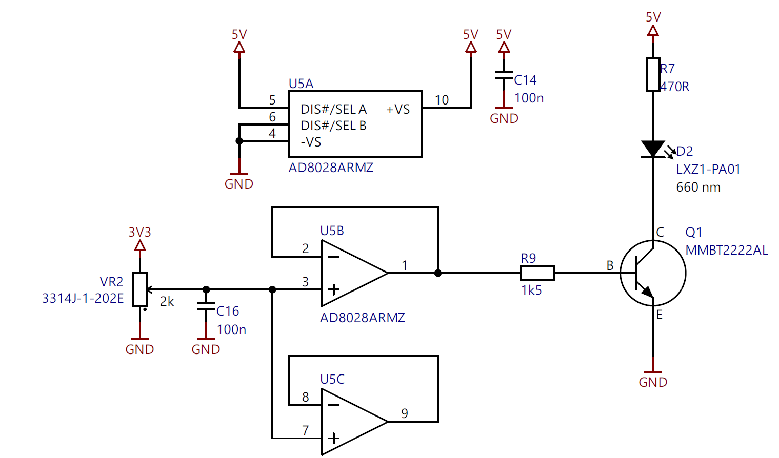
Date un'occhiata a questo schema:
estetica_schema.PNG


Mi interessa sapere cosa ne pensate. Non da un punto di vista elettrico: è uno schema insulso messo assieme senza pensarci troppo. I componenti sono dimensionati a caso.

Mi interessa cosa ne pensate da un punto di vista estetico e di leggibilità.
Come vi sembrano le proporzini tra i componenti?
Come vi sembrano le forme dei componenti?
Cosa ne pensate delle scelte "tipografiche"?
Cose ne pensate dei simboli usati?

Criticate anche le cose piú insulse che vi passano per la testa. Non mi offendo minimamente, potete dire tutto quello che pensate :ok:

Boiler
Avatar utente
Foto Utenteboiler
26,4k 5 9 13
G.Master EY
G.Master EY
 
Messaggi: 5614
Iscritto il: 9 nov 2011, 12:27

1
voti

[2] Re: Mi serve un giudizio di tipo estetico

Messaggioda Foto UtenteGoofy » 7 lug 2022, 10:32

Ci saranno di certo norme (che non conosco) sulle proporzioni fra i simboli, a prima vista direi che il transistor è grosso e i condensatori piccoli
Avatar utente
Foto UtenteGoofy
14,7k 4 5 9
Master EY
Master EY
 
Messaggi: 5919
Iscritto il: 10 dic 2014, 20:16

1
voti

[3] Re: Mi serve un giudizio di tipo estetico

Messaggioda Foto UtenteEtemenanki » 7 lug 2022, 10:32

Secondo me' il transistor e' troppo grande rispetto a tutto il resto, ed il cerchio intorno non serve, ma considera che io non faccio molto testo in campo "estetico" (mi sono ridisegnato praticamente tutti i simboli standard di Eagle solo per renderli il piu piccoli possibile, perche' grandi come erano mi davano fastidio ed interferivano con il mio stile di disegno :mrgreen: )
"Sopravvivere" e' attualmente l'unico lusso che la maggior parte dei Cittadini italiani,
sia pure a costo di enormi sacrifici, riesce ancora a permettersi.
Avatar utente
Foto UtenteEtemenanki
9.527 3 6 10
Master
Master
 
Messaggi: 5951
Iscritto il: 2 apr 2021, 23:42
Località: Dalle parti di un grande lago ... :)

1
voti

[4] Re: Mi serve un giudizio di tipo estetico

Messaggioda Foto Utentestefanopc » 7 lug 2022, 11:55

Secondo me il transistor deve essere più piccolo rispetto alla resistenza.
Sempre rispetto alla resistenza il condensatore andrebbe ingrandito.
La freccia del diodo mi piace più acuta.
La parte testuale la trovo ben leggibile e facilmente interpretabile.
La resistenza personalmente la preferisco in stile Us.
20220707_123510.jpg

Come proporzioni qualcosa del genere non mi dispiace.
Ma è questione di abitudine.
Ciao
600 Elettra
Avatar utente
Foto Utentestefanopc
13,3k 5 9 13
Master EY
Master EY
 
Messaggi: 5567
Iscritto il: 4 ago 2020, 9:11

2
voti

[5] Re: Mi serve un giudizio di tipo estetico

Messaggioda Foto Utenteedgar » 7 lug 2022, 12:11

Preferirei ridurre le dimensioni della resistenza anzichè aumentare quelle dei condensatori, rispetto all'IC mi sembrano un po' troppo grandi. Concordo sul transistor sproporzionato.
Avatar utente
Foto Utenteedgar
10,0k 4 5 8
Master
Master
 
Messaggi: 5230
Iscritto il: 15 set 2012, 22:59

1
voti

[6] Re: Mi serve un giudizio di tipo estetico

Messaggioda Foto Utentegianniniivo » 7 lug 2022, 12:14

Io non ci vedo niente di anomalo. Va bene.
Avatar utente
Foto Utentegianniniivo
9.070 7 11 13
No Rank
 
Messaggi: 2875
Iscritto il: 5 feb 2019, 23:50

2
voti

[7] Re: Mi serve un giudizio di tipo estetico

Messaggioda Foto UtenteBrunoValente » 7 lug 2022, 12:15

Io utilizzo la freccia entrante per il collegamento all'alimentazione e uscente dalle sorgenti di alimentazione, inoltre il collegamento al riferimento comune lo disegno con un triangolo oppure con i simboli di massa o di terra che non andrebbero confusi tra loro o utilizzati impropriamente come invece spesso accade.

Avatar utente
Foto UtenteBrunoValente
39,6k 7 11 13
G.Master EY
G.Master EY
 
Messaggi: 7796
Iscritto il: 8 mag 2007, 14:48

0
voti

[8] Re: Mi serve un giudizio di tipo estetico

Messaggioda Foto Utenteboiler » 7 lug 2022, 12:23

Perfetto, è proprio questo il tipo di feedback che volevo.
Non commento ancora per lasciare a chi ancora volesse la possibilità di dare un commento.
Poi se interessa posso dire la mia ;-)

Grazie mille!

Boiler
Avatar utente
Foto Utenteboiler
26,4k 5 9 13
G.Master EY
G.Master EY
 
Messaggi: 5614
Iscritto il: 9 nov 2011, 12:27

3
voti

[9] Re: Mi serve un giudizio di tipo estetico

Messaggioda Foto Utentecarloc » 7 lug 2022, 12:43

I condensatori di bypass semplicemente collegati ad un BUS +5V (C14) non mi son mai piaciuti, tanto più quando sono 60 da soli in una pagina a parte (non è il caso che hai proposto, ma seguendo la logica che hai proposto la conseguenza è questa).

Trovo che attaccarli al piedino dell'IC che "servono" dia più informazioni :D
Se ti serve il valore di beta: hai sbagliato il progetto!
Avatar utente
Foto Utentecarloc
33,8k 6 11 13
G.Master EY
G.Master EY
 
Messaggi: 2153
Iscritto il: 7 set 2010, 19:23

1
voti

[10] Re: Mi serve un giudizio di tipo estetico

Messaggioda Foto UtenteElidur » 7 lug 2022, 12:46

Forse il transistor si potrebbe ridurre un po', per il resto lascerei stare
Avatar utente
Foto UtenteElidur
1.515 2 6 9
Sostenitore
Sostenitore
 
Messaggi: 1126
Iscritto il: 6 mag 2017, 18:10

Prossimo

Torna a Elettronica generale

Chi c’è in linea

Visitano il forum: Google [Bot] e 70 ospiti