dopo aver letto l'ultimo articolo di
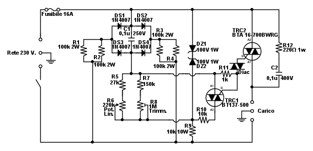
Non era niente di speciale, era un semplice dimmer ma in realtà era un po' diverso dagli altri perché veniva consigliato per i carichi induttivi che notoriamente gradiscono poco i dimmer che partizionano la forma d'onda, salvo l'esistenza di circuiti particolari che però oltre a questo non mi è mai capitato di vedere.
Non c'è molto da dire su questo circuito. Lo schema pur essendo un po' diverso è comunque semplice e quello che posso aggiungere personalmente è che regge bene anche verso i carichi induttivi. Il calo di potenza sotto carico è minimo e si percepisce appena.
il carico induttivo determina una condizione per cui il controllo deve avvenire per mezzo di impulsi molto fitti verso II gate per ottenere sempre in tempo reale il controllo sulla sinusoide e questo circuito ci riesce abbastanza dignitosamente.
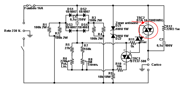
Come finale ho utilizzato un BTA 16-700BWRG al posto di un BTA 10-700. Non avendo disponibile il componente originale non ho avuto scelta ma il circuito ha funzionato regolarmente con in più la possibilità di aumentare maggiormente il carico da regolare. Inoltre mi sono accorto in un secondo momento che la versione del Triac che ho utilizzato è quella che non dovrebbe aver bisogno degli snubber ma avendo già piazzato R12 e C2 li ho lasciati al loro posto come da schema.
Pubblico lo schema perché ritengo possa essere d'interesse generale ed è semplice da realizzare anche per una semplice prova su breadboard.
Grazie per l'attenzione.

Elettrotecnica e non solo (admin)
Un gatto tra gli elettroni (IsidoroKZ)
Esperienza e simulazioni (g.schgor)
Moleskine di un idraulico (RenzoDF)
Il Blog di ElectroYou (webmaster)
Idee microcontrollate (TardoFreak)
PICcoli grandi PICMicro (Paolino)
Il blog elettrico di carloc (carloc)
DirtEYblooog (dirtydeeds)
Di tutto... un po' (jordan20)
AK47 (lillo)
Esperienze elettroniche (marco438)
Telecomunicazioni musicali (clavicordo)
Automazione ed Elettronica (gustavo)
Direttive per la sicurezza (ErnestoCappelletti)
EYnfo dall'Alaska (mir)
Apriamo il quadro! (attilio)
H7-25 (asdf)
Passione Elettrica (massimob)
Elettroni a spasso (guidob)
Bloguerra (guerra)

pigreco]=π







