Sirena LX144 di NE
Moderatori:
carloc,
g.schgor,
BrunoValente,
IsidoroKZ
0
voti
Si è vero che le porte le puoi collegare come vuoi ma allora che senso ha fare gli schemi che non corrispondono alla PCB quando sarebbe stato sufficiente un posizionamento coerente. Mi hanno fatto perdere tempo perché pensavo di avere commesso qualche errore che mi sfuggiva.
2
voti
Se non ho commesso errori dovrei aver terminato.
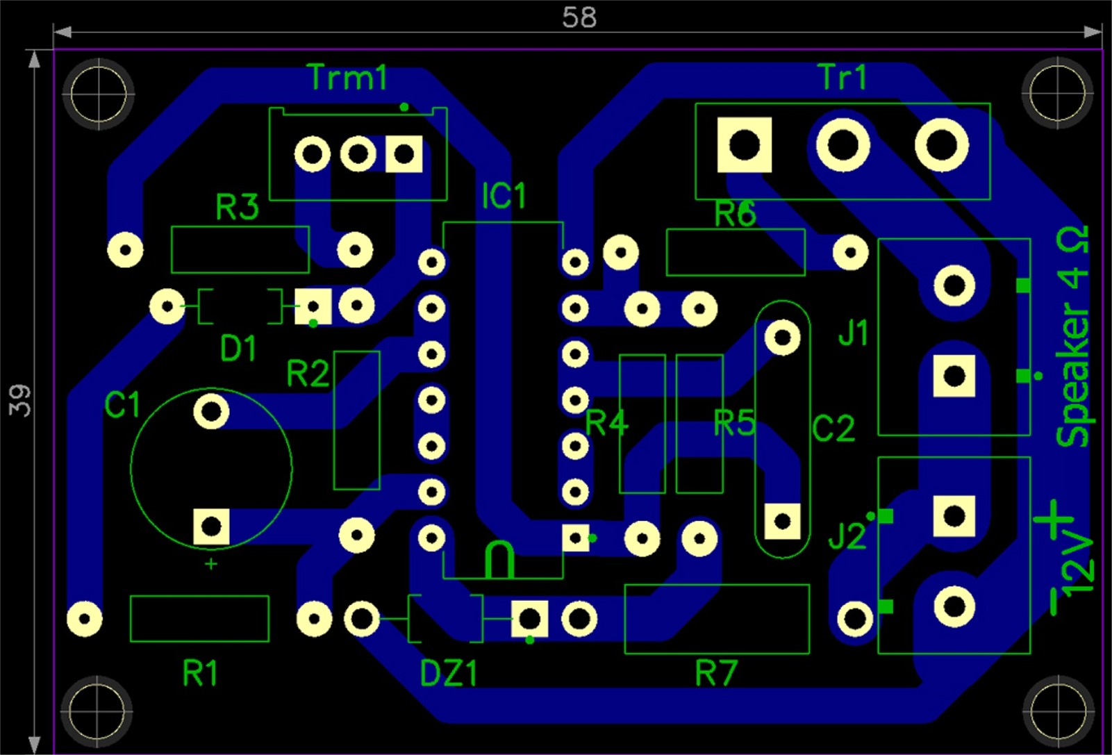
Ho collocato il Darlington su un fianco largo e il componente è un BDV65 che ha un case TO545P (ma si trova anche con il case TO218 che dovrebbe essere lo stesso case del TIP3055). Si tratta di un Darlington bello robusto, ha un hFE Minima di 2000, una migliore dissipazione e più spazio tra i reofori rispetto ad un TO220. Poi deciderai se collegare il finale ad un dissipatore esterno, ma credo di si.
I collegamenti di alimentazione e di uscita è possibile saldarli ma anche utilizzare quei morsetti bipolari a vite con passo tra i pin di 5mm. Anche il collegamento al finale potrebbe essere attuato applicando alla PCB un morsetto tripolare con distanza tra pin e pin di 5,45mm, cui collegare i cavetti che verranno saldati al Darlington.
Ribadisco che è opportuno controllare che non ci siano errori perché ho proceduto un po' rapidamente.
Ma adesso come pensi di realizzarlo il circuito? Su mille fori o fai la PCB? Non mi risulta che ti entusiasmi l'idea di maneggiare acidi...
Ho collocato il Darlington su un fianco largo e il componente è un BDV65 che ha un case TO545P (ma si trova anche con il case TO218 che dovrebbe essere lo stesso case del TIP3055). Si tratta di un Darlington bello robusto, ha un hFE Minima di 2000, una migliore dissipazione e più spazio tra i reofori rispetto ad un TO220. Poi deciderai se collegare il finale ad un dissipatore esterno, ma credo di si.
I collegamenti di alimentazione e di uscita è possibile saldarli ma anche utilizzare quei morsetti bipolari a vite con passo tra i pin di 5mm. Anche il collegamento al finale potrebbe essere attuato applicando alla PCB un morsetto tripolare con distanza tra pin e pin di 5,45mm, cui collegare i cavetti che verranno saldati al Darlington.
Ribadisco che è opportuno controllare che non ci siano errori perché ho proceduto un po' rapidamente.
Ma adesso come pensi di realizzarlo il circuito? Su mille fori o fai la PCB? Non mi risulta che ti entusiasmi l'idea di maneggiare acidi...
-

gianniniivo
9.070 7 11 13 - No Rank
- Messaggi: 2875
- Iscritto il: 5 feb 2019, 23:50
0
voti
Grazie Ivo, bella realizzazione e da un primo controllo sembra tutto giusto. Come disposizione assomiglia molto alla PCB di NE ma migliorata. Adesso prima di iniziare devo sentire Luciano se vuole chiedere a suo padre cosa intende fare perché se non sbaglio dispone di altri 2 diffusori gemelli piazzati in punti differenti e potrebbe tornargli utile avere qualche PCB di scorta. Magari potrebbe optare per i cinesi. 
0
voti
Va bene, fammi sapere. Nel frattempo attendiamo di vedere se arriva qualche osservazione... 

-

gianniniivo
9.070 7 11 13 - No Rank
- Messaggi: 2875
- Iscritto il: 5 feb 2019, 23:50
2
voti
Volevo suggerire delle modifiche per poter "personalizzare" il suono di uscita in modo da poterlo cambiare a piacimento, ma vedo che hai gia fatto lo stampato.
Comunque, se interessa, potresti aggiungere un condensatore elettrolitico collegato fra GND e l'ingresso del not 1 (rispetto allo schema di gianniniivo del post 10, ma anche fra trimmer e resistenza, connessione e valore da trovare sperimentalmente per ottenere l'effetto migliore), con in serie un jumper (aperto commuta secco, chiuso avresti un glissando), un trimmer da 1K con in serie una R da 470 ohm al posto di R4 (potresti regolare in parte il tono di uscita per "accordarlo" con la tromba e fare "piu casino"
), ed al posto di R1, R2 e del diodo, si potrebbe mettere un trimmer da 10K, centrale all'ingresso del not 6, i due estremi con una R da 470 ognuno ed un diodo per parte, uno in un senso ed uno nell'altro, entrambi provenienti dall'uscita del not 4 (cambierebbe il "duty cycle" del pilotaggio)

Comunque, se interessa, potresti aggiungere un condensatore elettrolitico collegato fra GND e l'ingresso del not 1 (rispetto allo schema di gianniniivo del post 10, ma anche fra trimmer e resistenza, connessione e valore da trovare sperimentalmente per ottenere l'effetto migliore), con in serie un jumper (aperto commuta secco, chiuso avresti un glissando), un trimmer da 1K con in serie una R da 470 ohm al posto di R4 (potresti regolare in parte il tono di uscita per "accordarlo" con la tromba e fare "piu casino"
"Sopravvivere" e' attualmente l'unico lusso che la maggior parte dei Cittadini italiani,
sia pure a costo di enormi sacrifici, riesce ancora a permettersi.
sia pure a costo di enormi sacrifici, riesce ancora a permettersi.
-

Etemenanki
9.527 3 6 10 - Master

- Messaggi: 5951
- Iscritto il: 2 apr 2021, 23:42
- Località: Dalle parti di un grande lago ... :)
0
voti
Modificare la PCB non sarebbe un problema.
-

gianniniivo
9.070 7 11 13 - No Rank
- Messaggi: 2875
- Iscritto il: 5 feb 2019, 23:50
0
voti
Non l'ho realizzato in pratica, pero' ho provato a dare in pasto il circuito al simulatore (NI Multisim), e secondo lui non dovrebbe funzionare neppure lo schema originale.
Per essere precisi, lo schema originale secondo il simulatore non modula il tono in uscita, ma si limita ad accendere e spegnere il secondo oscillatore in base all'uscita del primo, inoltre con i valori dello schema la commutazione del primo oscillatore dura diversi secondi.
Se modifico il circuito, la parte del primo oscillatore cambia correttamente il duty-cycle, il trimmer da 470K impedisce al primo oscilatore di influenzare il secondo, che rimane a frequenza fissa anche solo con il trimmer al 5%, mentre con il trimmer a zero (solo la R da 1K fra i due stadi) si limita a cambiare il duty-cycle del secondo oscillatore senza modificarne la frequenza.
O c'e' qualcosa che non quadra nello schema originale, o c'e' qualcosa che non quadra nel simulatore.
Per essere precisi, lo schema originale secondo il simulatore non modula il tono in uscita, ma si limita ad accendere e spegnere il secondo oscillatore in base all'uscita del primo, inoltre con i valori dello schema la commutazione del primo oscillatore dura diversi secondi.
Se modifico il circuito, la parte del primo oscillatore cambia correttamente il duty-cycle, il trimmer da 470K impedisce al primo oscilatore di influenzare il secondo, che rimane a frequenza fissa anche solo con il trimmer al 5%, mentre con il trimmer a zero (solo la R da 1K fra i due stadi) si limita a cambiare il duty-cycle del secondo oscillatore senza modificarne la frequenza.
O c'e' qualcosa che non quadra nello schema originale, o c'e' qualcosa che non quadra nel simulatore.
"Sopravvivere" e' attualmente l'unico lusso che la maggior parte dei Cittadini italiani,
sia pure a costo di enormi sacrifici, riesce ancora a permettersi.
sia pure a costo di enormi sacrifici, riesce ancora a permettersi.
-

Etemenanki
9.527 3 6 10 - Master

- Messaggi: 5951
- Iscritto il: 2 apr 2021, 23:42
- Località: Dalle parti di un grande lago ... :)
0
voti
Io ne ho già realizzato un esemplare ma con la PCB originale. Se lo schema non contiene errori posso confermare che variando la resistenza R3 Cambia parecchio. Avevo sostituito provvisoriamente R3 con un trimmer per trovare il valore fisso che dava la modulazione voluta poi ho saldato una resistenza di valore standard più vicino al valore della risultante del trimmer.
EDIT:
Non dipenderà dal Darlington diverso?
EDIT:
Non dipenderà dal Darlington diverso?
0
voti
-

gianniniivo
9.070 7 11 13 - No Rank
- Messaggi: 2875
- Iscritto il: 5 feb 2019, 23:50
Chi c’è in linea
Visitano il forum: Nessuno e 154 ospiti

Elettrotecnica e non solo (admin)
Un gatto tra gli elettroni (IsidoroKZ)
Esperienza e simulazioni (g.schgor)
Moleskine di un idraulico (RenzoDF)
Il Blog di ElectroYou (webmaster)
Idee microcontrollate (TardoFreak)
PICcoli grandi PICMicro (Paolino)
Il blog elettrico di carloc (carloc)
DirtEYblooog (dirtydeeds)
Di tutto... un po' (jordan20)
AK47 (lillo)
Esperienze elettroniche (marco438)
Telecomunicazioni musicali (clavicordo)
Automazione ed Elettronica (gustavo)
Direttive per la sicurezza (ErnestoCappelletti)
EYnfo dall'Alaska (mir)
Apriamo il quadro! (attilio)
H7-25 (asdf)
Passione Elettrica (massimob)
Elettroni a spasso (guidob)
Bloguerra (guerra)
