Si potrebbe fare anche con un PIC 12f629 che è grande come un 555 ma fa qualcosa di più ed è molto affidabile.
Per cose semplice ritardi e comandi di questo genere potrebbe essere conveniente.
Ovviamente si programma in assembly ecc.
Ciao
Circuito di comando relè
Moderatori:
carloc,
g.schgor,
BrunoValente,
IsidoroKZ
29 messaggi
• Pagina 2 di 3 • 1, 2, 3
0
voti
Elidur ha scritto:L'integrato qual è? SN7402 ?
Si, ma dovrebbe bastare qualsiasi quadruplo NOR a due ingressi,anche il CMOS 4001 (credo cambino i calcoli per le reti RC dei tempi, per i TTL se non ricordo male dovrebbe essere 0.6RC, per i CMOS non mi ricordo proprio.
mbarsan ha scritto:utilizzare un solo monostabile
Non credo, se vuoi sia gli 0.5 secondi di attivazione sia l'esclusione per i 10 secondi servono due tempi diversi, e cercare di ottenerli con un solo monostabile complicherebbe le cose ... forse con un solo monostabile non retriggerabile da 10 secondi (che essendo non retriggerabile escluderebbe gli impulsi durante il tempo di ON) piu un circuitino RC con il condensatore in serie che piloti la base del transistor (o di un piccolo mosfet) del rele' solo per mezzo secondo, non sarebbe altrettanto preciso ma dovrebbe funzionare lo stesso, pero' ti rimarebbe mezzo integrato inutilizzato, a meno di non usare qualcosa di diverso, tipo ad esempio questi (-1 e -3 sono non retriggerabili)
"Sopravvivere" e' attualmente l'unico lusso che la maggior parte dei Cittadini italiani,
sia pure a costo di enormi sacrifici, riesce ancora a permettersi.
sia pure a costo di enormi sacrifici, riesce ancora a permettersi.
-

Etemenanki
9.517 3 6 10 - Master

- Messaggi: 5940
- Iscritto il: 2 apr 2021, 23:42
- Località: Dalle parti di un grande lago ... :)
0
voti
O un meno esotico CD4538? Contiene due timer, attivabili o sul fronte di salita o su quello di discesa, e si possono configurare sia come retriggerabili che come non retriggerabili:
Una domanda ben posta è già mezza risposta.
1
voti
Una domanda ben posta è già mezza risposta.
0
voti
Tecnologia DTL
Uno schema a valvole va bene lo stesso ? ... altrimenti possiamo andare ancora piu indietro nel tempo e farlo con i rele' a temporizzazione pneumatica o con le porte logiche fatte con le lampadine al neon
Uno schema a valvole va bene lo stesso ? ... altrimenti possiamo andare ancora piu indietro nel tempo e farlo con i rele' a temporizzazione pneumatica o con le porte logiche fatte con le lampadine al neon
"Sopravvivere" e' attualmente l'unico lusso che la maggior parte dei Cittadini italiani,
sia pure a costo di enormi sacrifici, riesce ancora a permettersi.
sia pure a costo di enormi sacrifici, riesce ancora a permettersi.
-

Etemenanki
9.517 3 6 10 - Master

- Messaggi: 5940
- Iscritto il: 2 apr 2021, 23:42
- Località: Dalle parti di un grande lago ... :)
3
voti
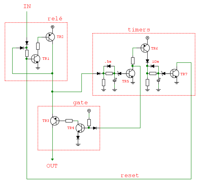
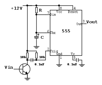
Per un corretto funzionamento di un monostabile con 555
è opportuno ridurre il trigger ad un breve impulso,
indipendente dalla durata del segnale d'ingresso (Vin).
Ecco come:
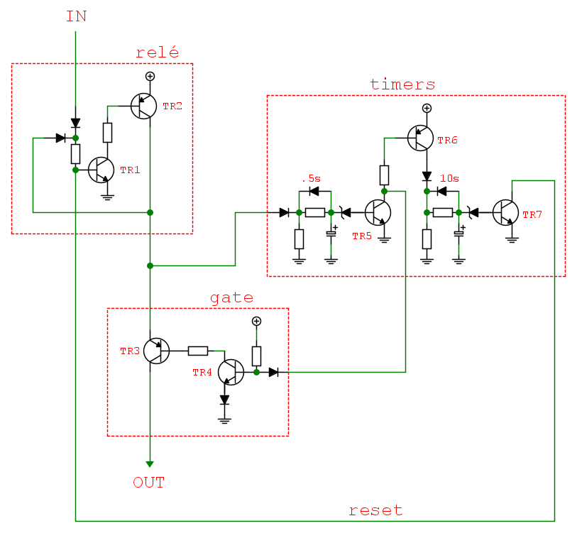
Il caso in esame è risolvibile con un monostabile a 12s
ed uno a 0.5s, attivati da un circuito con fotodiodo.
è opportuno ridurre il trigger ad un breve impulso,
indipendente dalla durata del segnale d'ingresso (Vin).
Ecco come:
Il caso in esame è risolvibile con un monostabile a 12s
ed uno a 0.5s, attivati da un circuito con fotodiodo.
0
voti
Etemenanki ha scritto: lampadine al neon
sarebbe bellissimo
-

PietroBaima
90,7k 7 12 13 - G.Master EY

- Messaggi: 12206
- Iscritto il: 12 ago 2012, 1:20
- Località: Londra
0
voti
PietroBaima ha scritto:sarebbe bellissimo
Be', c'e' chi ci ha fatto anche di peggio (scusate l'OT, ma un po merita
https://www.pa3fwm.nl/projects/neonclock2/
C'e' pure un breve video:
https://www.nsfwyoutube.com/watchmore?v=E3PBJUcKeoo
(un'accidenti augurato di tutto cuore a youtube ed alle loro paranoie, il video non si puo usare su altri siti, tocca fare cosi per vederlo)
"Sopravvivere" e' attualmente l'unico lusso che la maggior parte dei Cittadini italiani,
sia pure a costo di enormi sacrifici, riesce ancora a permettersi.
sia pure a costo di enormi sacrifici, riesce ancora a permettersi.
-

Etemenanki
9.517 3 6 10 - Master

- Messaggi: 5940
- Iscritto il: 2 apr 2021, 23:42
- Località: Dalle parti di un grande lago ... :)
0
voti
g.schgor ha scritto:Il caso in esame è risolvibile con un monostabile a 12s
ed uno a 0.5s, attivati da un circuito con fotodiodo.
Grazie, c'è quasi tutto mi sembra. Mi chiedo solo i valori di R e C.
E il fotodiodo all'ingresso Vin
29 messaggi
• Pagina 2 di 3 • 1, 2, 3
Chi c’è in linea
Visitano il forum: Nessuno e 204 ospiti

Elettrotecnica e non solo (admin)
Un gatto tra gli elettroni (IsidoroKZ)
Esperienza e simulazioni (g.schgor)
Moleskine di un idraulico (RenzoDF)
Il Blog di ElectroYou (webmaster)
Idee microcontrollate (TardoFreak)
PICcoli grandi PICMicro (Paolino)
Il blog elettrico di carloc (carloc)
DirtEYblooog (dirtydeeds)
Di tutto... un po' (jordan20)
AK47 (lillo)
Esperienze elettroniche (marco438)
Telecomunicazioni musicali (clavicordo)
Automazione ed Elettronica (gustavo)
Direttive per la sicurezza (ErnestoCappelletti)
EYnfo dall'Alaska (mir)
Apriamo il quadro! (attilio)
H7-25 (asdf)
Passione Elettrica (massimob)
Elettroni a spasso (guidob)
Bloguerra (guerra)





pigreco]=π

