Secondo la CEI 0-21 il DG è a valle del cavo di collegamento, il quale è a valle del contatore e del punto di connessione.
E' accettato che per le forniture in cui vi è la limitazione del DSO (tipicamente un magnetotermico nel contatore, comandato) la protezione dai cortocircuiti può essere svolta da tale magnetotermico nel contatore, esso è inoltre atto ad essere usato come dispositivo di sezionamento e manovra.
Nel caso non sia un ambiente MARCIO la protezione dal sovraccarico può anche essere a valle.
Può quindi il magnetotermico nel contatore svolgere la funzione di DG (Pratiche di Connessione)?
DG può essere il magnetotermico del distributore?
Moderatori:
sebago,
mario_maggi
15 messaggi
• Pagina 1 di 2 • 1, 2
0
voti
Se, ad esempio, esci dal Contatore con una Sezione di 16mmq per alimentare 2 Quadri, ciascuno dotato di proprio Generale da 32÷40Amper.
-
Buona giornata !
-
Buona giornata !
0
voti
GioArca67 ha scritto:E' accettato che per le forniture in cui vi è la limitazione del DSO ... la protezione dai cortocircuiti può essere svolta da tale magnetotermico nel contatore
In questo modo sposti solo il tuo DG o DGL, per cui il DG/DGL diventa il generale del quadro generale
-

arabofenice
340 2 3 6 - Stabilizzato

- Messaggi: 399
- Iscritto il: 1 feb 2012, 16:56
3
voti
Escludendo il caso di ambiente MARCI, si.
Il distributore non è d'accordo.
Io normalmente se non ci sono particolari problemi lo faccio installare, per il semplice motivo che è un dispositivo che è in pieno possesso del cliente.
Ma formalmente l'interruttore presente nei nuovi gruppi di misura Openmeter è un magnetotermico conforme alla Norma CEI 60898, quindi svolge la funzione di protezione dal cto cto.
La protezione dal sovraccarico è a valle (per questo si escludono gli ambienti MARCI).
Il distributore non è d'accordo.
Io normalmente se non ci sono particolari problemi lo faccio installare, per il semplice motivo che è un dispositivo che è in pieno possesso del cliente.
Ma formalmente l'interruttore presente nei nuovi gruppi di misura Openmeter è un magnetotermico conforme alla Norma CEI 60898, quindi svolge la funzione di protezione dal cto cto.
La protezione dal sovraccarico è a valle (per questo si escludono gli ambienti MARCI).
0
voti
allego estratto della cei 0-21
-

arabofenice
340 2 3 6 - Stabilizzato

- Messaggi: 399
- Iscritto il: 1 feb 2012, 16:56
0
voti
Eh! La conosco bene!
Proprio per questo chiedevo parere vostro in merito.
Dove è scritto però che il cavo di collegamento deve esserci per forza, che non può essere nullo e quindi il DG coincidere con il DLP (quando previsto ovviamente, se non c'è il limitatore...)?
Proprio per questo chiedevo parere vostro in merito.
Dove è scritto però che il cavo di collegamento deve esserci per forza, che non può essere nullo e quindi il DG coincidere con il DLP (quando previsto ovviamente, se non c'è il limitatore...)?
0
voti
GioArca67 ha scritto:Eh! La conosco bene!
non avevo dubbi
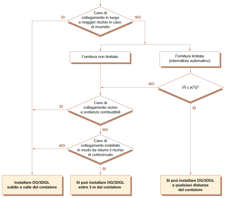
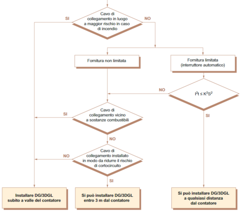
comunque per facilità della discussione, ho ritenuto giusto allegare lo schema della norma.
Il DG è il primo interruttore di protezione dell'impianto dell'utente, che non è il DLP, il suo scopo è solo di limitazione e in alcuni casi può fungere di protezione alla linea di collegamento che va dal DLP al DG dell'utente.
-

arabofenice
340 2 3 6 - Stabilizzato

- Messaggi: 399
- Iscritto il: 1 feb 2012, 16:56
0
voti
arabofenice ha scritto:Il DG è il primo interruttore di protezione dell'impianto dell'utente, che non è il DLP, il suo scopo è solo di limitazione e
anche il cavo di collegamento è impianto d'utente.
arabofenice ha scritto:in alcuni casi può fungere di protezione alla linea di collegamento che va dal DLP al DG dell'utente.
Quindi assolve alla funzione di DG.
Il cavo di collegamento deve essere il più breve possibile, e al max 3 metri.
Se è vero questo e il DLP non può fungere da DG, sotto praticamente tutti i contatori deve esserci un interruttore automatico perché il montante non può essere generalmente un cavo di collegamento.
Come si risolve?
Se invece ammettiamo che anche per la CEI 0-21 il DLP può assolvere alla funzione di DG siamo tutti contenti, meno il DSO...
0
voti
GioArca67 ha scritto:anche il cavo di collegamento è impianto d'utente.
a valle dei morsetti del DLP inizia l'impianto utente, se il DG, come riportato nelle 0-21, è il dispositivo di protezione dell'impianto utente, il magnetotermico non fa parte dell'impianto dell'utente.
GioArca67 ha scritto:Se invece ammettiamo che anche per la CEI 0-21 il DLP può assolvere alla funzione di DG siamo tutti contenti, meno il DSO...
Se cambiamo punto di vista della domanda, trasformando il quesito da "è possibile inserire nella domanda di connessione l'interruttore del contatore come DG?", a "sarebbe lecito chiedere al cei di modificare la norma in modo che il DLP può asservire alla funzione del DG dell'impianto utente?".
Posta in questa maniere, si, sono d'accordo con te, perché il DLP quanto è un interruttore automatico è pur sempre un interruttore automatico e quindi se è coordinato correttamente con il cavo può fungere come protezione dal corto e per gli impianto domestici l'interruttore automatico può asservire anche come sezionamento dell'impianto.
Comunque adesso, per me, la norma indica che il DLP e il DG sono due dispositivi distinti "indipendentemente quale apparecchio sia". Per assurdo non ci sarebbe più nemmeno il limite dei 3 DGL.
allego uno schema di flusso tratto da tuttonormel
-

arabofenice
340 2 3 6 - Stabilizzato

- Messaggi: 399
- Iscritto il: 1 feb 2012, 16:56
15 messaggi
• Pagina 1 di 2 • 1, 2
Torna a Energia e qualità dell'energia
Chi c’è in linea
Visitano il forum: Nessuno e 9 ospiti

Elettrotecnica e non solo (admin)
Un gatto tra gli elettroni (IsidoroKZ)
Esperienza e simulazioni (g.schgor)
Moleskine di un idraulico (RenzoDF)
Il Blog di ElectroYou (webmaster)
Idee microcontrollate (TardoFreak)
PICcoli grandi PICMicro (Paolino)
Il blog elettrico di carloc (carloc)
DirtEYblooog (dirtydeeds)
Di tutto... un po' (jordan20)
AK47 (lillo)
Esperienze elettroniche (marco438)
Telecomunicazioni musicali (clavicordo)
Automazione ed Elettronica (gustavo)
Direttive per la sicurezza (ErnestoCappelletti)
EYnfo dall'Alaska (mir)
Apriamo il quadro! (attilio)
H7-25 (asdf)
Passione Elettrica (massimob)
Elettroni a spasso (guidob)
Bloguerra (guerra)






