Ricordo che, anni fa, un collega mi aveva raccontato come da giovane avesse costruito una candela magica per uno spettacolo.
La magia era che la candela, forse su una bugia portacandele, palesemente elettrica con una lampadina, si accendesse avvicinando la luce di un cerino e si spegnesse soffiandoci sopra.
Ovvio per gli elettronici che il circuito di comando aveva un fotodiodo e un microfono.
Ora non ho necessità di realizzarne una, e non sono particolarmente interessato a progettarne il circuito ma, visto che si avvicina il Carnevale penso sia un argomento interessante e didattico di discussione.
Come realizzereste le funzioni?
progetto "candela magica" elettronica
Moderatori:
carloc,
g.schgor,
BrunoValente,
IsidoroKZ
4 messaggi
• Pagina 1 di 1
2
voti
L'avevo fatta, secoli fa ... niente controller, solo un paio di transistor, una lampadina "a pisello" ed una piccola NTC attaccata alla lampadna, il circuito era regolato in modo che avvicinando la fiamma la NTC si scaldava a sufficenza da far accendere la lampadina, che poi rimaneva accesa perche' teneva calda lei la NTC, e quando soffiavi la raffreddavi abbastanza da farla spegnere, se mi torna in mente il circuito che avevo usato lo posto.
"Sopravvivere" e' attualmente l'unico lusso che la maggior parte dei Cittadini italiani,
sia pure a costo di enormi sacrifici, riesce ancora a permettersi.
sia pure a costo di enormi sacrifici, riesce ancora a permettersi.
-

Etemenanki
9.517 3 6 10 - Master

- Messaggi: 5940
- Iscritto il: 2 apr 2021, 23:42
- Località: Dalle parti di un grande lago ... :)
0
voti
Io oggi opterei per una soluzione a microcontrollore, uno qualsiasi dotato di ADC dovrebbe andare bene.
Accensione
fotodiodo messo direzionalmente e magari parzialmente schermato per essere piu' direttivo + NTC o sensore di temperatura a piacimento. Il tutto va chiaramente tarato via software.
Spegnimento
Microfono con minuscolo amplificatore operazionale che amplifica il segnale e lo porta a centro dinamica dell'ADC. Il micro fa un passa alto IIR, calcola l'energia in un dato periodo e la confronta con una soglia: se N periodi sono sopra soglia allora ci si sta proprio soffiando/urlando dentro. Se non si vuole calcolare l'energia si puo' prendere il modulo del segnale e fare un rilevatore di picco, se per Tot tempo il rilevatore di picco sta sopra una soglia si spegne la candela.
Mi piace moltissimo la autoritenuta con il calore della lampadina! Pero' magari in inverno non funziona e serve una lamadina ad incandescenza. La soluzione DSP puoi usare quanti led vuoi e la taratura software e' decisamente comoda. I componenti richiesti non sono molti, ma purtroppo si necessita di una PCB e un po'di "paccottaglia analogica" per amplificare il segnale del microfono. Forse si puo' rimediare facendo fare il confronto di soglia con un comparatore analogico e vedere quanto tempo il segnale e' sopra soglia cosi'...
1
voti
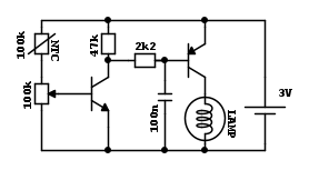
Lo schema non lo trovo piu, ed essendo passati 40 anni, potrei anche sbagliarmi, ma mi sembra di aver usato questo (la NTC va scelta la piu piccola possibile per questioni di inerzia termica, all'epoca ne avevo usata una in formato diodo in vetro, tipo gli 1N4148, oggi si trovano quelle per stampanti 3D che sono ancora piu piccole, sempre in vetro cosi se si avvicina un po troppo la fiamma non si rompono) ... i transistor non ricordo che sigle avessero, erano di recupero, ma probabilmente i comuni BC327 e BC337 dovrebbero funzionare lo stesso, e' tutto da provare.
La lampadina certo che va usata di vetro ed a filamento (usai una di quelle da albero di natale), altrimenti quando avvicini la fiamma rischi di cuocerla se e' un led
, e la NTC va fissata in modo che gli rimanga appoggiata contro, non troppo alta in modo da non essere troppo visibile, ma abbastanza da poter ricevere il calore del filamento.
La lampadina certo che va usata di vetro ed a filamento (usai una di quelle da albero di natale), altrimenti quando avvicini la fiamma rischi di cuocerla se e' un led
"Sopravvivere" e' attualmente l'unico lusso che la maggior parte dei Cittadini italiani,
sia pure a costo di enormi sacrifici, riesce ancora a permettersi.
sia pure a costo di enormi sacrifici, riesce ancora a permettersi.
-

Etemenanki
9.517 3 6 10 - Master

- Messaggi: 5940
- Iscritto il: 2 apr 2021, 23:42
- Località: Dalle parti di un grande lago ... :)
4 messaggi
• Pagina 1 di 1
Chi c’è in linea
Visitano il forum: Nessuno e 161 ospiti

Elettrotecnica e non solo (admin)
Un gatto tra gli elettroni (IsidoroKZ)
Esperienza e simulazioni (g.schgor)
Moleskine di un idraulico (RenzoDF)
Il Blog di ElectroYou (webmaster)
Idee microcontrollate (TardoFreak)
PICcoli grandi PICMicro (Paolino)
Il blog elettrico di carloc (carloc)
DirtEYblooog (dirtydeeds)
Di tutto... un po' (jordan20)
AK47 (lillo)
Esperienze elettroniche (marco438)
Telecomunicazioni musicali (clavicordo)
Automazione ed Elettronica (gustavo)
Direttive per la sicurezza (ErnestoCappelletti)
EYnfo dall'Alaska (mir)
Apriamo il quadro! (attilio)
H7-25 (asdf)
Passione Elettrica (massimob)
Elettroni a spasso (guidob)
Bloguerra (guerra)



