Cos'è ElectroYou | Login Iscriviti

ElectroYou - la comunità dei professionisti del mondo elettrico

Rivalutare un progetto

Elettronica lineare e digitale: didattica ed applicazioni

Moderatori: Foto Utentecarloc, Foto Utenteg.schgor, Foto UtenteBrunoValente, Foto UtenteIsidoroKZ

0
voti

[41] Re: Rivalutare un progetto

Messaggioda Foto UtenteElidur » 10 apr 2023, 21:56

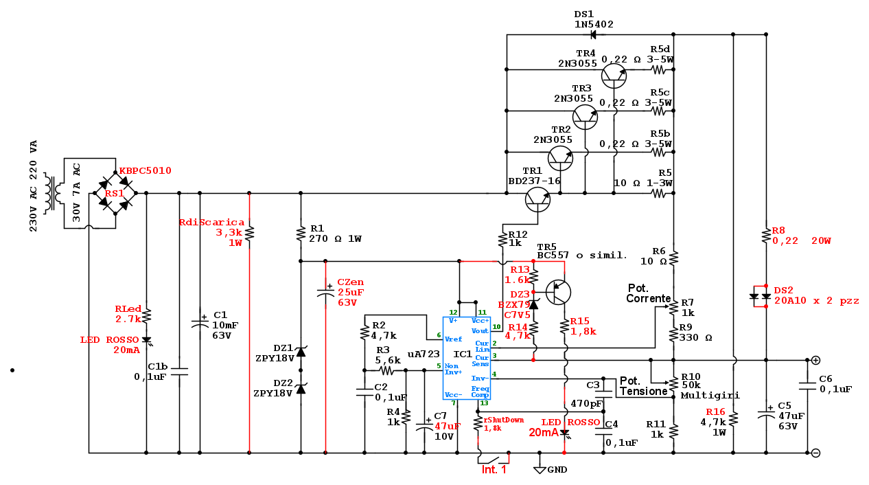
Le obiezioni sul parallelo dei diodi sono teoricamente corrette ma nei fatti la pratica del parallelo è abbastanza diffusa. Anche rilevanti nomi dell'elettronica e costruttori di semiconduttori applicano in parallelo i diodi nelle loro pianificazioni. Ho alimentato un motore in DC che gira da 5 anni per quasi 24 ore al giorno con due diodi raddrizzatori al Silicio a bullone in parallelo sul positivo e un elettrolitico. Mai avuto problemi. Quindi le obiezioni relative alla corrente di perdita, capacità, temperatura sono obiezioni reali ma si tratta di elementi del tutto teorici e tutto sommato trascurabili nelle applicazioni pratiche. Quello che in questo alimentatore mi da un po' da pensare invece è il dimezzamento della resistenza interna del parallelo dei due diodi che non saprei se influisca sulla regolazione della corrente minima. Purtroppo è una prova che non posso fare ma non credo che influirà più di tanto sull'alimentatore poiché i diodi raddrizzatori al silicio introducono sempre una caduta di tensione di 0,6/0,7V che poi è quella che serve per migliorare la regolazione delle correnti minime.

Nel mio esemplare, come ho già detto, ho utilizzato un diodo a bullone che in serie alla resistenza di sensing ho collegato il più vicino possibile al connettore di uscita e non sulla PCB. I diodi a bullone sono piuttosto costosi e non li avrei certo acquistati se non fosse arrivato in soccorso Foto Utentegianniniivo. Oh, a proposito! Ivo, allora? Devo fare una seduta spiritica per richiamarti al forum, visto che i tag non bastano? La "resurrezione" c'è già stata. ...Boh, ritorniamo al circuito.

Purtroppo in quel punto del circuito occorre necessariamente un diodo raddrizzatore al silicio e non uno Schottky ma non sapendo quale sigla indicare ho scelto il 20A10 che purtroppo però è dotato di case cilindrico.
Si potrebbero collegare termicamente i diodi stringendoli l'uno all'altro con una "fascetta" e se uno dei componenti scalda più dell'altro, la temperatura risulterebbe condivisa e si potrebbe arrivare ad un equilibrio che impedirebbe o minimizzerebbe il thermal runaway. Certo che se i case fossero stati di tipo piatto il risultato sarebbe stato più efficace ma non ho sigle alternative da segnalare, forse il 21PT20 che è piatto ma non è più in produzione e non saprei se sia ancora reperibile.
Anche per il ponte raddrizzatore non utilizzerei i 4 diodi singoli ma un ponte monolitico metallico KBPC5010 che avviterei ad un dissipatore o al contenitore.

L'attuale cella di filtro è sufficiente ma è ovvio che maggiore sarà la capacità, più pulita sarà l'uscita. Anche la limitazione della corrente di spunto dei condensatori non è un gran problema ma ne avrei accennato in seguito per i motivi che riprenderò più avanti. Io propendo per la resistenza in serie tra secondario e ponte da cortocircuitare con un timer relè. Si può migliorare tutto e non so come la pensi Foto Utentewimatech ma bisogna anche tenere sotto controllo i costi perché aggiungere qua e la è facile ma l'alimentatore diventa sempre meno economico.

wimatech, senza offesa eh, ma dovresti cercare di non stare troppo largo con gli spazi vuoti perché le dimensioni incidono sul costo delle PCB che per essere convenienti devono rientrare possibilmente entro certi limiti. E comunque le PCB le realizzerei in modo un po' diverso, anche se conosco poco il mio eCad DipTrace e non ti posso dare un aiuto concreto con un esempio.
Inizierei con l'eliminare un fusibile, a meno che tu intenda mettere un fusibile sul primario, uno sul secondario e uno in uscita ma non credo. Eliminerei anche la PCB più grande e rettangolare. Metterei all'esterno il pilota, la rSense, i due diodi in parallelo, il raddrizzatore e C1. Insomma, sposterei tutti i componenti presenti sulla PCB del condensatore C1 verso la PCB del regolatore, eccetto il condensatore C1 e il pilota e altri componenti di potenza. In pratica terrei all'esterno tutta la parte di potenza che collegherei mediante apposite connessioni. Al limite metterei C1 o più elettrolitici su una basetta millefori costruendo le piste con della trecciola stagnata; non credo valga la pena realizzare una PCB per le celle di filtro ma vedi tu.
Attenzione che i condensatori C5 e C6 sarebbe meglio toglierli dalla PCB per collegarli direttamente alle boccole dell'alimentatore.
Anche le PCB dei finali le realizzerei su un'unica basetta ma con l'inserimento di una fitta sequenza di fori che delimitino un finale dall'altro, sia per ridurre i costi di realizzazione, sia per decidere in seguito se lasciare una basetta unica o spezzarla lungo le forature per distanziare i finali tra loro secondo necessità. Bisognerebbe anche valutare in anticipo se i finali debbano essere posizionati orizzontalmente, verticalmente o obliqui, dipende dal tipo di dissipatore. Si potrebbe anche decidere di realizzare una basetta unica per i finali che imponga a questi una distanza predeterminata e fissa e poterli cablare con un collegamento unico mediante piste, per non avere troppi cavi e connettori da impegnare. Ovviamente in questo caso vanno rivalutate le dimensioni dei collegamenti, piste e cavi. Dimenticavo: fammi sapere se l'eventuale timer relè lo vuoi costruire personalmente (non sarebbe difficile) o se preferisci acquistarlo già fatto (costa pochissimo). L'unico problema sarebbe l'alimentazione del timer dato che nessun integrato della serie 78XX sopporta un ingresso superiore ai 40V. DC. O gli costruisci un piccolo alimentatore con transistor e zener collegato alla base oppure utilizzi un regolatore TL783. Un'alternativa potrebbe essere costruire un ritardo R/C ma sul circuito influirebbero le caratteristiche del relè e non sarebbe semplice progettare uno schema generico di immediato funzionamento senza conoscere in anticipo le caratteristiche del relè.
Controlla poi le parti in rosso dello schema perché alcuni componenti sono stati aggiunti o modificati.

PCB finali.jpg
PCB finali.jpg (16.06 KiB) Osservato 5721 volte

Avatar utente
Foto UtenteElidur
1.515 2 6 9
Sostenitore
Sostenitore
 
Messaggi: 1126
Iscritto il: 6 mag 2017, 18:10

0
voti

[42] Re: Rivalutare un progetto

Messaggioda Foto Utenteedgar » 11 apr 2023, 8:02

Elidur ha scritto:Purtroppo in quel punto del circuito occorre necessariamente un diodo raddrizzatore al silicio e non uno Schottky

Nessuno vieta di usare 2 o 3 Schottky in serie: si raggiungerebbe comunque una tensione sufficiente a far intervenire la limitazione di corrente e parallelamente si ridurrebbe di 2 o 3 volte la potenza dissipata da ciascun diodo.
Avatar utente
Foto Utenteedgar
10,0k 4 5 8
Master
Master
 
Messaggi: 5229
Iscritto il: 15 set 2012, 22:59

0
voti

[43] Re: Rivalutare un progetto

Messaggioda Foto Utentewimatech » 11 apr 2023, 9:14

Elidur ha scritto:L'attuale cella di filtro è sufficiente ma è ovvio che maggiore sarà la capacità, più pulita sarà l'uscita. Anche la limitazione della corrente di spunto dei condensatori non è un gran problema ma ne avrei accennato in seguito per i motivi che riprenderò più avanti. Io propendo per la resistenza in serie tra secondario e ponte da cortocircuitare con un timer relè. Si può migliorare tutto e non so come la pensi Foto Utentewimatech ma bisogna anche tenere sotto controllo i costi perché aggiungere qua e la è facile ma l'alimentatore diventa sempre meno economico.


Credo che un sistema abbastanza economico per ridurre la corrente in fase di accensione potrebbe essere questo:



quando la tensione di C1 arriva a 25V su RC2 ce ne saranno 1.2 il darlinghton va in conduzione e accende il relè che cortocircuita la resistenza di carica e poi rimane acceso fino allo spegnimento del tutto basta un normalissimo relè a 24VDC se poi hai paura che i contatti non tengano abbastanza corrente se ne mette uno a 2 contatti e li si usano entrambi un finder così ti costa qualche €
Avatar utente
Foto Utentewimatech
50 2 7
Frequentatore
Frequentatore
 
Messaggi: 240
Iscritto il: 24 feb 2022, 9:34

0
voti

[44] Re: Rivalutare un progetto

Messaggioda Foto Utentewimatech » 11 apr 2023, 10:35

Per quanto riguarda poi le PCB generalmente le disegno tutte separate per capire meglio il montaggio finale ma alla fine le "Attacco" tutte assieme per stamparne una in serigrafia disegno le linee di taglio poi per separarle, non l'ho specificato ma per i finali l'intento era quello, ne ho fatte 3 singole e piccole apposta per non dover obbligare la posizione di montaggio ma trovo furbo fare la versione orizzontale e verticale aggiungerò dei connettori doppi a schema (altrimenti il sfw non mi permette di fare il doppio posizionamento) e faccio le piste orizzontali e verticali
Avatar utente
Foto Utentewimatech
50 2 7
Frequentatore
Frequentatore
 
Messaggi: 240
Iscritto il: 24 feb 2022, 9:34

0
voti

[45] Re: Rivalutare un progetto

Messaggioda Foto Utentewimatech » 11 apr 2023, 12:45

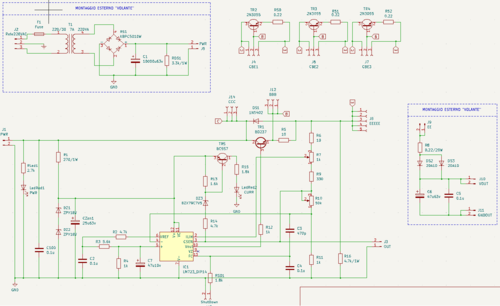
Seguendo i consigli dati ho modificato lo schema e i PCB, per ora quelli dei finali non li ho ancora toccati.
Ditemi cosa ne pensate.

schema.png
schema

scheda.png
scheda

rendering.png
rendering


I componenti fuori scheda sono da montare "Volanti"
Avatar utente
Foto Utentewimatech
50 2 7
Frequentatore
Frequentatore
 
Messaggi: 240
Iscritto il: 24 feb 2022, 9:34

0
voti

[46] Re: Rivalutare un progetto

Messaggioda Foto UtenteThEnGi » 11 apr 2023, 14:48

Foto UtenteElidur però tra il "funziona" e il "ben progettato" c'è differenza.
Posso girarti dozzine di note tecniche dove sconsigliano il parallelo brutale dei diodi, e non ricordo di aver visto un circuito "serio" che ne fa uso. Ovviamente vanno esclusi i diodi sullo stesso package.
Da qualche parte ho trovato anche chi sosteneva che si poteva omettere il diodo di ricircolo su un relè a condizione di mettere un transistor con Vce elevata #-o

Lasciando stare queste cose il mio consiglio è: Senza stravolgere il circuito e se vuoi mantenere il doppio diodo basta sostituire R8 con due resistenze da 470m ohm 10W ottieni lo stesso risultato ma almeno ti assicuri la corretta ripartizione.
Inoltre forse ha senso optare per un(o due) diodo in package TO-220 con una sua aletta.

Stessa cosa per il condensatore di filtro, io consiglio di "spezzarlo" poi sono d'accordo che funziona anche con solo 1

Invece sono d'accordo sull'uso della resistenza accoppiata al relè per limitare la corrente in rush, piace anche a me molto di più che non l'uso di una NTC, non ho capito dove vorrebbe metterla Foto Utentewimatech ?
Messa dopo il ponte e accoppiato al circuito di comando del relè metterei l'indicazione di "Power on " (Led red 1)

O_/
Avatar utente
Foto UtenteThEnGi
2.230 3 6 9
Expert EY
Expert EY
 
Messaggi: 2228
Iscritto il: 6 ott 2022, 18:43

0
voti

[47] Re: Rivalutare un progetto

Messaggioda Foto Utentewimatech » 11 apr 2023, 14:57

La proposta dell'NTC era per mettere almeno qualcosa per limitare la corrente di rush, personalmente non ho costruito molti alimentatori ma ho sempre fatto il trucchetto della resistenza che viene poi bypassata da relè.

Foto UtenteThEnGi hai pienamente ragione sul diodo per il relè, me lo sono completamente dimenticato, forse però bisognerà aggiungere una resistenza in serie alla bobina con 30V di alimentazione mi sa che il povero relè si cuoce un po'.
Avatar utente
Foto Utentewimatech
50 2 7
Frequentatore
Frequentatore
 
Messaggi: 240
Iscritto il: 24 feb 2022, 9:34

0
voti

[48] Re: Rivalutare un progetto

Messaggioda Foto UtenteThEnGi » 11 apr 2023, 15:50

wimatech ha scritto:Foto UtenteThEnGi hai pienamente ragione sul diodo per il relè


OPS..... :oops: Non mi riferivo a te, non ci ho nemmeno fatto caso ho guardato solo la posizione della resistenza limitatrice :mrgreen:

O_/
Avatar utente
Foto UtenteThEnGi
2.230 3 6 9
Expert EY
Expert EY
 
Messaggi: 2228
Iscritto il: 6 ott 2022, 18:43

0
voti

[49] Re: Rivalutare un progetto

Messaggioda Foto Utentewimatech » 11 apr 2023, 16:15

Pensi che il sistema di accensione del dharlington col partitore sia valido?
Normalmente uso dei timer o un comparatore per settare il momento di innesco del relè di bypass
Avatar utente
Foto Utentewimatech
50 2 7
Frequentatore
Frequentatore
 
Messaggi: 240
Iscritto il: 24 feb 2022, 9:34

0
voti

[50] Re: Rivalutare un progetto

Messaggioda Foto UtenteThEnGi » 11 apr 2023, 16:36

Si può implementare anche cosi, ma dissipi più potenza. perché su R + Zener circolano sempre 5/10 mA.
Tenendo lo zener basso puoi usarlo per scaricare il condensatore di filtro :twisted: (quello da 10.000uF)
EDIT: Non farlo :D

Per eseguire il dimensionamento bisognerebbe conosce che relè si vuole usare e di conseguenza ricalcolare il tutto



O_/

PS. Sicuramente esiste una soluzione migliore devi solo aspettare che arrivi ! :mrgreen:
Avatar utente
Foto UtenteThEnGi
2.230 3 6 9
Expert EY
Expert EY
 
Messaggi: 2228
Iscritto il: 6 ott 2022, 18:43

PrecedenteProssimo

Torna a Elettronica generale

Chi c’è in linea

Visitano il forum: Nessuno e 170 ospiti