Cos'è ElectroYou | Login Iscriviti

ElectroYou - la comunità dei professionisti del mondo elettrico

Rivalutare un progetto

Elettronica lineare e digitale: didattica ed applicazioni

Moderatori: Foto Utentecarloc, Foto Utenteg.schgor, Foto UtenteBrunoValente, Foto UtenteIsidoroKZ

0
voti

[51] Re: Rivalutare un progetto

Messaggioda Foto UtenteElidur » 11 apr 2023, 17:08

@Foto Utenteedgar
Quella soluzione l'avevo pensata anch'io ma in attesa di qualche parere l'ho accantonata per il timore di un aumento eccessivo della resistenza. In pratica potrei anche fare una prova perché di Schottky ne ho diversi. Dovrei verificare le caratteristiche dei miei diodi e se sono adatti vedere come si comporta la regolazione di corrente. Devo anche trovare un modo per dissiparli che non mi costringa ad allungare troppo i collegamenti volanti. L'ideale sarebbe metterli "schiena contro schiena" con in mezzo il dissipatore". Credo comunque che per questa funzione il diodo a bullone sia comunque l'ideale.

@Foto Utentewimatech
Per la ristrutturazione della PCB così va meglio, ma devo guardare senza fretta. Per i finali dipende da un paio di variabili; il tipo di dissipatore e il tipo di collegamento ai BJT; se singolo verso un'unica PCB che li colleghi mediante piste oppure multiplo, un collegamento per ogni finale. Per il limitatore di spunto, devo dirti che la tua soluzione mi piace pochino. Nel mio dispositivo, essendo trascorso qualche anno, mi ero convinto di avere inserito la resistenza sul secondario mentre controllando il dispositivo ho constatato di averla collocata sul primario, dove scorre meno corrente. In effetti sul primario è più efficace perché oltre a limitare lo spunto sui condensatori, limita anche lo spunto del trasformatore. Nel mio caso non sono stato troppo tecnologico, anzi, direi piuttosto "ruspante" :mrgreen: . Abbiamo "ereditato" parecchio materiale elettrico che comprendeva anche alcuni timer relè elettromeccanici, anche da 230V, quelli con la rotella in cima. Regolando il timer su 4 o 5 secondi, ho utilizzato quello, altrimenti per un timer elettronico avrei avuto bisogno di un altro piccolo "alimentatore". La resistenza in serie al primario varia da un circuito all'altro per le potenze e correnti in gioco, ma non è un problema trovare il valore anche senza troppi calcoli; basta partire con un valore alto e parallelare fino a trovare un valore compatibile con le necessità. Eviterei le NTC, perché è vero che limitano la corrente di spunto ma si scaldano e se spegni l'alimentatore e lo riaccendi quando la resistenza è ancora calda finisce che alla riaccensione non limita più niente.

@Foto UtenteThEnGi
Che tra il "funziona" e il "ben progettato" ci sia differenza non lo metto e non l'ho messo in dubbio. Ho soltanto inteso non demonizzare certe soluzioni che "sono obiezioni reali ma si tratta di elementi del tutto teorici e tutto sommato trascurabili nelle applicazioni pratiche" nonché sul piano economico. Non dubito nemmeno che potresti girarmi dozzine di note tecniche dove sconsigliano il parallelo brutale dei diodi. Non servirebbe le conosco anch'io. Sicuramente, molti, alla domanda se è possibile usare diodi in parallelo, risponderebbero, scandalizzati, che è impossibile, è una pessima idea, è una assurdità, ecc. Forse, inserendo una resistenza in serie ad ogni diodo la cosa potrbbe essere discussa, ma resterebbe sempre un'idea bizzarra.
Al contrario, se avessi il tempo di cercarle, dato che non ricordo dove le ho archiviate, potrei postare diversi esempi fotografici di diodi in parallelo che sarebbero più che sufficienti per dimostrare una certa divergenza tra teoria e pratica anche in ambito industriale. La dissipazione del calore di più package in parallelo consente una riduzione della temperatura rispetto ad un unico package. Come ho già accennato, con il parallelo di due diodi, le resistenze termiche tra giunzione e dissipatore si trovano anch'esse in parallelo e vengono più o meno dimezzate per condivisione. Insomma, ognuno faccia come crede ma per non farla troppo lunga aggiungo: Il bello dell'analogica è che ammette il compromesso e certe soluzioni si adattano dignitosamente.
Avatar utente
Foto UtenteElidur
1.515 2 6 9
Sostenitore
Sostenitore
 
Messaggi: 1126
Iscritto il: 6 mag 2017, 18:10

0
voti

[52] Re: Rivalutare un progetto

Messaggioda Foto Utentewimatech » 11 apr 2023, 18:06

Ho provato a fare un piccolo schema per spiegare le connessioni come le ho pensare io.

nei rettangoli neri i vari "blocchi" dell'alimentatore
nei rettangoli rossi le varie morsettiere/collegamenti
e poi ho tracciato le filature colorate

spero sia abbastanza chiaro

Avatar utente
Foto Utentewimatech
50 2 7
Frequentatore
Frequentatore
 
Messaggi: 240
Iscritto il: 24 feb 2022, 9:34

0
voti

[53] Re: Rivalutare un progetto

Messaggioda Foto Utentewimatech » 11 apr 2023, 18:14

Per i finali dipende da un paio di variabili; il tipo di dissipatore e il tipo di collegamento ai BJT; se singolo verso un'unica PCB che li colleghi mediante piste oppure multiplo, un collegamento per ogni finale.


come vedi nello schema fatto in realtà ogni finale ha 3 fili che partono e vanno sulla PCB principale sulla quale ho messo delle morsettiere belle robuste e su tutte le piste di potenza ho aggiunto queste ampie aree che facendole scoperte si possono rinforzare con stagno o anche treccia di rame
Avatar utente
Foto Utentewimatech
50 2 7
Frequentatore
Frequentatore
 
Messaggi: 240
Iscritto il: 24 feb 2022, 9:34

0
voti

[54] Re: Rivalutare un progetto

Messaggioda Foto UtenteElidur » 12 apr 2023, 15:01

@Foto Utentewimatech, ok, adesso il tuo schema a blocchi è più chiaro ed è migliorata anche la scheda main però ci sono troppi cavi di andata e ritorno e in questo modo sei costretto a tenere grande anche la PCB e ad utilizzare grossi connettori. Non riesci a modificare i collegamenti come in questa soluzione? Non è un disegno perfetto ma potrebbe fornire uno spunto. C'è sempre il vincolo sull'orientamento dei finali ma forse è possibile il posizionamento sia verticale che orizzontale. Non si legge la misura delle PCB, potresti indicarla? Hai previsto il posizionamento dei condensatori C5 e C6 sulle boccole di uscita?

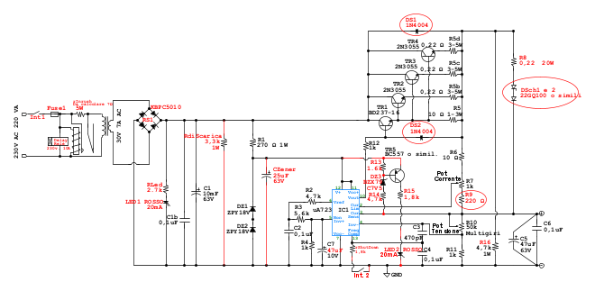
@Foto Utenteedgar, ho provato a mettere 3 diodi Schottky in serie ma così funziona bene solo la corrente minima perché alla massima ci sono problemi significativi. Funziona un po' meglio con due diodi però c'è da ritoccare qualche valore perché anche così alla corrente massima si accende il led della limitazione di corrente. Credo che il mio timore iniziale sull'aumento di resistenza con i diodi in serie non fosse poi così irrealistico. Devo vedere se riesco ad ottenere un compromesso per un funzionamento regolare con le due tipologie di diodi, magari aggiungendo trimmer. Certo che collegare gli Schottky "al volo" in serie tra loro e alla resistenza su un dissipatore non è stato un lavoro agevole. Meglio il diodo a bullone. Comunque tanto per dare un po' di numeri con i due diodi Schottky: con una tensione in uscita di 25V e un carico da 25 Ohm, regolando per la minima corrente, l'amperometro segna meno di 7 mA. mentre la corrente massima a 25V con un carico da 5 Ohm arriva quasi a 5A ma con un po' di calo di tensione. Con il diodo al silicio e con un carico di 4 Ohm superava i 6A prima di cedere in tensione.

I diodi Schottky che ho trovato nel cassettino sono i 22GQ100, 100V, 30A., contenitore TO-254AA. Non saprei dire quanti anni abbiano ma non mi sembra siano recenti però non sono mai stati usati. Anche se la soluzione alternativa potrebbe funzionare comporta comunque una revisione circuitale. Voglio segnalare, però, che in seguito alla difficoltà di assemblaggio rispetto ad un singolo diodo a bullone in Case DO-5, ho fatto una ricerca sul solito sito cinese, qui, e ho trovato per 2,6 Euro, spedizione compresa, un diodo simile a mio, siglato 70HF120, da 1200V, 70A. Ora chiedo: vale la pena d'impelagarsi con la serie o il parallelo? Con il diodo a bullone è molto più agevole lavorarci. Se non l'avessi già farei una valutazione di comodo.
Avatar utente
Foto UtenteElidur
1.515 2 6 9
Sostenitore
Sostenitore
 
Messaggi: 1126
Iscritto il: 6 mag 2017, 18:10

0
voti

[55] Re: Rivalutare un progetto

Messaggioda Foto UtenteEtemenanki » 12 apr 2023, 15:16

La caduta di tensione dei diodi non e' lineare, cambia con la corrente, piu diodi in serie metti, piu cambia.
"Sopravvivere" e' attualmente l'unico lusso che la maggior parte dei Cittadini italiani,
sia pure a costo di enormi sacrifici, riesce ancora a permettersi.
Avatar utente
Foto UtenteEtemenanki
9.517 3 6 10
Master
Master
 
Messaggi: 5940
Iscritto il: 2 apr 2021, 23:42
Località: Dalle parti di un grande lago ... :)

0
voti

[56] Re: Rivalutare un progetto

Messaggioda Foto UtenteElidur » 12 apr 2023, 15:38

Infatti è per questo che avevo preferito il parallelo alla serie. Comunque meglio il bullone rettificatore al silicio e abbiamo finito di tribolare. :mrgreen:
Avatar utente
Foto UtenteElidur
1.515 2 6 9
Sostenitore
Sostenitore
 
Messaggi: 1126
Iscritto il: 6 mag 2017, 18:10

0
voti

[57] Re: Rivalutare un progetto

Messaggioda Foto Utenteedgar » 12 apr 2023, 17:07

Etemenanki ha scritto:piu diodi in serie metti, piu cambia.

Hai ragione anche tu #-o
Avatar utente
Foto Utenteedgar
10,0k 4 5 8
Master
Master
 
Messaggi: 5229
Iscritto il: 15 set 2012, 22:59

0
voti

[58] Re: Rivalutare un progetto

Messaggioda Foto UtenteElidur » 13 apr 2023, 15:51

Risolto anche il problema della riduzione della corrente massima. Me la sono cavata con poco. E' bastato ridurre a 220 Ohm la R9 e adesso il circuito funziona regolarmente sia con i due diodi Schottky in serie sia con il diodo al silicio a bullone. Ovviamente tra le due soluzioni con i diodi ci sono delle minime differenze di uscita ma non sono significative e non incidono sulle caratteristiche complessive. Volendo si potrebbe personalizzare corrente e tensione massima modificando i valori delle resistenze R9 e R11. Sullo schema che dovrei avere completato lascio i due diodi Schottky ma personalmente preferisco utilizzare il singolo diodo raddrizzatore al silicio anche per la comodità di posizionamento e cablaggio.
Avatar utente
Foto UtenteElidur
1.515 2 6 9
Sostenitore
Sostenitore
 
Messaggi: 1126
Iscritto il: 6 mag 2017, 18:10

0
voti

[59] Re: Rivalutare un progetto

Messaggioda Foto Utentewimatech » 21 apr 2023, 9:09

Buongiorno ragazzi, scusate l'assenza dal forum ma sono stato in un postaccio in trasferta, sono rientrato ieri sera.
Nei prossimi giorni leggerò gli ultimi post aggiunti e vediamo di concludere la PCB.
L'ultimo schema postato è definitivo?
Avatar utente
Foto Utentewimatech
50 2 7
Frequentatore
Frequentatore
 
Messaggi: 240
Iscritto il: 24 feb 2022, 9:34

0
voti

[60] Re: Rivalutare un progetto

Messaggioda Foto UtenteElidur » 21 apr 2023, 14:23

Ciao Foto Utentewimatech, ben tornato. Lo schema, se non ho dimenticato qualcosa dovrebbe essere definitivo. Salvo che qualche amico intenda fare qualche modifica. Ottima l'intenzione di procedere con la PCB. :ok:
Avatar utente
Foto UtenteElidur
1.515 2 6 9
Sostenitore
Sostenitore
 
Messaggi: 1126
Iscritto il: 6 mag 2017, 18:10

PrecedenteProssimo

Torna a Elettronica generale

Chi c’è in linea

Visitano il forum: Nessuno e 220 ospiti