stefanopc ha scritto:...
gill90 ha scritto:Intendi un latch set/reset?
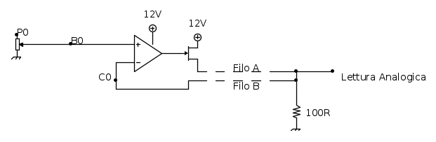
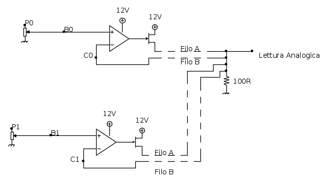
Esattamente, però quà serve per abilitare la possibilità di reset, al nodo della resistenza remota ci possono essere N moduli con mosfet collegati e la tensione che prevale è sempre quella superiore... quindi il valore si trova in un range ristretto e traslato rispetto la massa... In pratica occorre dare due tensioi differenti agli ingressi degli operazionali, e devono essere una maggiore dell'altra, penso si potrebbe realizzare con i mosfet, aggiungendo un partitore e una resistenza che si collega da un buffer con operazionale con in ingresso dal potenziometro...
edgar ha scritto:Se devi mettere tutta questa roba non mi sembra un gran risparmio
Semplicemente penso che potrebbe starci progettare una versione fatta con i transistor, per una questione di percorso di vita...

Elettrotecnica e non solo (admin)
Un gatto tra gli elettroni (IsidoroKZ)
Esperienza e simulazioni (g.schgor)
Moleskine di un idraulico (RenzoDF)
Il Blog di ElectroYou (webmaster)
Idee microcontrollate (TardoFreak)
PICcoli grandi PICMicro (Paolino)
Il blog elettrico di carloc (carloc)
DirtEYblooog (dirtydeeds)
Di tutto... un po' (jordan20)
AK47 (lillo)
Esperienze elettroniche (marco438)
Telecomunicazioni musicali (clavicordo)
Automazione ed Elettronica (gustavo)
Direttive per la sicurezza (ErnestoCappelletti)
EYnfo dall'Alaska (mir)
Apriamo il quadro! (attilio)
H7-25 (asdf)
Passione Elettrica (massimob)
Elettroni a spasso (guidob)
Bloguerra (guerra)







... 
