Cos'è ElectroYou | Login Iscriviti

ElectroYou - la comunità dei professionisti del mondo elettrico

Partitore e differenziale

Elettronica lineare e digitale: didattica ed applicazioni

Moderatori: Foto Utentecarloc, Foto Utenteg.schgor, Foto UtenteBrunoValente, Foto UtenteIsidoroKZ

0
voti

[1] Partitore e differenziale

Messaggioda Foto UtenteTekonoris » 1 giu 2023, 11:17

Salve, stò realizzando un circuito in teoria molto semplice, ma evidentemente non per me... :(
Il circuito è un carica batteria da impianto solare. Ossia ho un batteria (quella dello schema) che in realtà è una linea a 14,5 volt che arriva dal sistema solare. Il circuito nel mezzo mi carica una piccola batteria (in casa) da usare per i miei esperimenti. Il led dovrebbe spegnersi quando la corrente di carica è troppo bassa (regolabile con pot1).
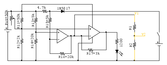
Schema:

Primo circuito:
Batteria da ricaricare staccata (come da schema).
Senza R1,R2 e con R15,R16,R13,R14 "messe a caso" ossia da pollo ho messo i valori teorici senza compensarli.
In uscita a V1 avevo 1,18 V al posto dei teorici 0V (nessuna corrente scorre in R).
Per fortuna avevo marcato i valori delle resistenze (più o meno) e con un paio di prove ho inserito una resistenza in parallelo a R14 e R15 (quelle più alte) per riportarle similari a R13 e R16. Ora in uscita ho 258 mV.
Diciamo che mi stà bene.
Ho calcolato il guadagno del differenziale effettivo (3,96) e misurato la R (4,66 ohm), quindi ho un valore in V1 di circa 18,5 volte la corrente che scorre in R.

Ora viene il prb e quindi la domanda:
Decido di aggiungere un partitore R1/R2 per avere in uscita V=I da mandare a un piccolo volmetro o da leggere con tester...
R1 = 18k e R2 = 1K (circa), Risultato in V1 corretto, in V2 sbagliato. Se provo a leggere con il tester la resistenza R1 mi dice che vale 11k (corrisponde alla tensione che leggo in V2), ma la resistenza è da 18k.
Se cambio R1 = 180k e R2 a 10k, la resistenza R1 la leggo come 32k confermato da V2 (sempre V1 ok).
Idem se metto R1 = 1800 e R2 = 100.
Il valore di V1 è sempre corretto, ma V2, no.
Se (senza alimentazione) giro il pot1, il valore della resistenza letta cambia... Tutto questo lo posso capire senza alimentazione perché il tester chiude tutti i circuiti che trova collegati.
Attualmente ho una R1 da 180k e una R2 da 2k2 e in uscita ho i valori corretti, ma il partitore teoricamente è sbagliato.
Sicuramente c'è qualche cosa che non capisco, ma non so cosa... più che raspare come una gallina infelice non riesco a fare :(
Mi potreste spiegare cosa sbaglio ?
Grazie
Avatar utente
Foto UtenteTekonoris
313 3 9
Stabilizzato
Stabilizzato
 
Messaggi: 392
Iscritto il: 19 ott 2018, 10:31

1
voti

[2] Re: Partitore e differenziale

Messaggioda Foto Utentesetteali » 1 giu 2023, 18:57

Hai considerato la resistenza che ha il tester?
Potresti anche elimimare R2 e R1 sostituirla con un trimmer. o mettere una resistenza di metà valore e dell'altra metà un trimmer ed avere una taratura della tensione.
Alex
https://www.facebook.com/Elettronicaeelettrotecnica

<< vedi di pigliare arditamente in mano, il dizionario che ti suona in bocca,
se non altro è schietto e paesano.
(Giuseppe Giusti) <<
Avatar utente
Foto Utentesetteali
11,9k 5 5 9
Master
Master
 
Messaggi: 5921
Iscritto il: 15 dic 2013, 21:09

1
voti

[3] Re: Partitore e differenziale

Messaggioda Foto UtenteIsidoroKZ » 2 giu 2023, 3:21

Stai misurando con l'ohmmetro una resistenza nel circuito alimentato?
Per usare proficuamente un simulatore, bisogna sapere molta più elettronica di lui
Plug it in - it works better!
Il 555 sta all'elettronica come Arduino all'informatica! (entrambi loro malgrado)
Se volete risposte rispondete a tutte le mie domande
Avatar utente
Foto UtenteIsidoroKZ
121,2k 1 3 8
G.Master EY
G.Master EY
 
Messaggi: 21059
Iscritto il: 17 ott 2009, 0:00

0
voti

[4] Re: Partitore e differenziale

Messaggioda Foto UtenteTekonoris » 2 giu 2023, 10:25

setteali ha scritto:Hai considerato la resistenza che ha il tester?

Dovrebbe essere molto alta da non interferire più di tanto nella misura, giusto ? comunque indago...
La lettura è sfalsata sui volt in uscita dal partitore. Quando leggo in V1 ottengo la tensione corretta Ir * R * G.
Quando leggo V2, il valore non è corretto.
setteali ha scritto:Potresti anche elimimare R2 e R1 sostituirla con un trimmer...

Fatto, ottimo consiglio.

IsidoroKZ ha scritto:Stai misurando con l'ohmmetro una resistenza nel circuito alimentato?

No, non alimentato. Però tutto saldato si, o meglio, tutto il circuito tranne R1 e R2.
Alla fine ho messo in R2 una resistenza da 2,2k e su R1 un trimmer da 2k. (Ora ho in uscita V = Ir * 10)
Un voltmetrino tra R1 e R2 e verifico il tutto con il tester...
Più o meno funziona, ma non capisco...
Avatar utente
Foto UtenteTekonoris
313 3 9
Stabilizzato
Stabilizzato
 
Messaggi: 392
Iscritto il: 19 ott 2018, 10:31

1
voti

[5] Re: Partitore e differenziale

Messaggioda Foto Utentegill90 » 2 giu 2023, 11:11

Sarà banale, ma hai ricontrollato di aver messo le due resistenze esattamente come nello schema e di non averle cortate da un’altra parte? (A cosa serve R17?)

Rimetti le resistenze teoriche e misura i potenziali di V1, V2 e della massa in quel punto del circuito: se V1 e riferimento sono giusti c’è qualcosa che non torna nel giro che fa la corrente.

Tekonoris ha scritto:Alla fine ho messo in R2 una resistenza da 2,2k e su R1 un trimmer da 2k. (Ora ho in uscita V = Ir * 10)


Però da quello che capisco così facendo devi sistemare il trimmer ogni volta che cambi quello del limite di corrente, giusto?


Inoltre prova a misurare le stesse cose con un altro multimetro, non si sa mai.
E se per caso ne hai due, misura simultaneamente V1 e V2.
Avatar utente
Foto Utentegill90
4.146 3 7 12
G.Master EY
G.Master EY
 
Messaggi: 1134
Iscritto il: 1 set 2011, 16:18

0
voti

[6] Re: Partitore e differenziale

Messaggioda Foto UtenteTekonoris » 3 giu 2023, 14:33

gill90 ha scritto:Sarà banale, ma hai ricontrollato di aver messo le due resistenze esattamente come nello schema e di non averle cortate da un’altra parte? (A cosa serve R17?)

Trovato. Il giro del negativo era troppo lungo o comunque "contorto", rimandato spesso su varie piazzole della breadboard e alla fine sul terminale a negativo della R2 non avevo uno 0. Il tester era sul - della batteria :( . Essendo un partitore a circa 18, dava molto fastidio.
Ho rimontato il circuito accorciando e sistemando le masse. Il tutto ora funziona.
In effetti R17 non serve a nulla, non è necessaria una retroazione, mi basta un On/off (Vcc, Gnd) per accendere il led. Oramai è li saldata...

gill90 ha scritto:Però da quello che capisco così facendo devi sistemare il trimmer ogni volta che cambi quello del limite di corrente, giusto?

Imposto a batteria staccata il led spento. Faccio ancora qualche giro indietro. In questo modo ho più o meno un indicatore di carica completa. Niente di effettivamente utile o preciso. Nella realtà guardo l'amperometro... Ma avevo un op libero... :D
Grazie a tutti. O_/
Avatar utente
Foto UtenteTekonoris
313 3 9
Stabilizzato
Stabilizzato
 
Messaggi: 392
Iscritto il: 19 ott 2018, 10:31

2
voti

[7] Re: Partitore e differenziale

Messaggioda Foto Utentegill90 » 3 giu 2023, 15:51

Ottimo, immaginavo fosse un problema di massa.

Tekonoris ha scritto:Essendo un partitore a circa 18, dava molto fastidio.
Ho rimontato il circuito accorciando e sistemando le masse. Il tutto ora funziona.

In realtà il rapporto di partizione non c'entra.
Da come descrivi il circuito il problema è che usi lo stesso filo di ritorno (probabilmente un jumper a piccola sezione) come un'unica dorsale da cui fai poi derivare i riferimenti di "massa" di tutti gli altri elementi, che ovviamente con correnti alte non è più assimilabile a un cortocircuito né tantomeno garantisce una massa univoca per tutti i sotto-elementi.
Se hai modo ci cambiare il circuito ti consiglio di fare qualcosa di simile per separare il percorso di potenza da quello di segnale.



Tekonoris ha scritto:In effetti R17 non serve a nulla, non è necessaria una retroazione, mi basta un On/off (Vcc, Gnd) per accendere il led. Oramai è li saldata...

La retroazione è necessaria solo se intendevi fare un trigger di Schmitt: basta che cambi la connessione al piedino invertente e la sposti a quello non invertente.
Alza il suo valore (intorno ai 20k) per avere un'isteresi meno ampia.
Avatar utente
Foto Utentegill90
4.146 3 7 12
G.Master EY
G.Master EY
 
Messaggi: 1134
Iscritto il: 1 set 2011, 16:18

0
voti

[8] Re: Partitore e differenziale

Messaggioda Foto UtenteTekonoris » 3 giu 2023, 16:52

gill90 ha scritto:Ottimo, immaginavo fosse un problema di massa....
Se hai modo ci cambiare il circuito ti consiglio di fare qualcosa di simile per separare il percorso di potenza da quello di segnale.

Cambiato, Non è proprio come quello che hai disegnato, ma quasi.

gill90 ha scritto:La retroazione è necessaria solo se intendevi fare un trigger di Schmitt: basta che cambi la connessione al piedino invertente e la sposti a quello non invertente.
Alza il suo valore (intorno ai 20k) per avere un'isteresi meno ampia.

L'intento in effetti era più o meno quello (mal riuscito direi :( ).
Vedo cosa riesco a fare, dovrei riuscire a intercettarli... Oramai è tutto saldato (un grumo unico :D ).
Grazie
Avatar utente
Foto UtenteTekonoris
313 3 9
Stabilizzato
Stabilizzato
 
Messaggi: 392
Iscritto il: 19 ott 2018, 10:31


Torna a Elettronica generale

Chi c’è in linea

Visitano il forum: Nessuno e 34 ospiti