file gerber circuito stampato
0
voti
edgar ha scritto:elektronik ha scritto:edgar ha scritto:Il problema e proprio la grandezza della scheda
Ci sto lavorando
Ciao
-

elektronik
7.800 4 6 7 - Master

- Messaggi: 3836
- Iscritto il: 12 mag 2015, 22:26
0
voti
edgar ha scritto:Il +5V è collegato solo agli operazionali e a un potenziometro da 220 kohm, non c'è nulla che possa consumare 1 A
non capisco perché non ne hanno adoperato un 78L05 che è da 100mA
-

elektronik
7.800 4 6 7 - Master

- Messaggi: 3836
- Iscritto il: 12 mag 2015, 22:26
1
voti
elektronik ha scritto:mi sarebbe piaciuto costruire questo progetto che ha una disposizione dei potenziometro ottimale rispetto al mio.
elektronik ha scritto:Il problema e proprio la grandezza della scheda quindi questa e un ottima soluzione
A che dimensioni punti?
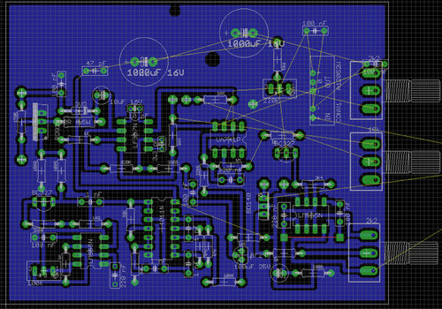
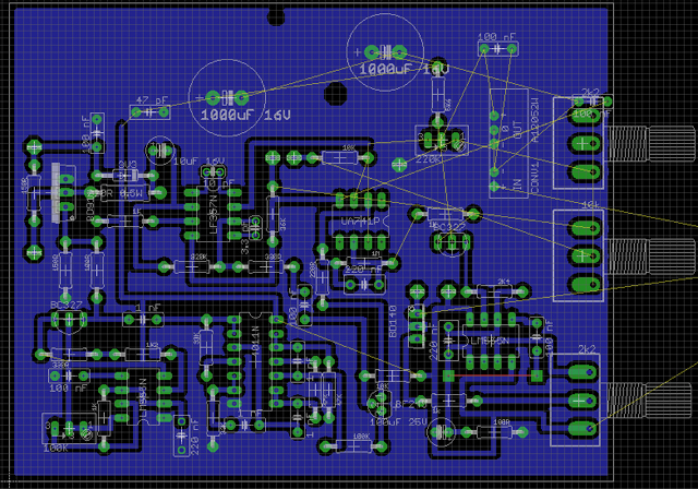
Al momento, con buona parte della traccia originale ma coi potenziometri in linea, senza ottimizzare, la scheda è sui 9x11 cm.
Penso di riuscire a scendere sotto i 10 cm
0
voti
edgar ha scritto: A che dimensioni punti?
Al momento, con buona parte della traccia originale ma coi potenziometri in linea, senza ottimizzare, la scheda è sui 9x11 cm. A che dimensioni punti?
Ciao
-

elektronik
7.800 4 6 7 - Master

- Messaggi: 3836
- Iscritto il: 12 mag 2015, 22:26
0
voti
E' un metal detector Pulse Induction, va bene per cercare in spiaggia e sott'acqua in quanto "non sente" i minerali del terreno ne il terreno salato.
Purtroppo come è stato detto non discrimina e quindi suona anche con il ferro, il che è un vantaggio in quanto troverai anche oro (in determinate condizioni), ma sarà inutilizzabile sulla terra ferma a causa della montagna di spazzatura metallica presente.
Soluzione:
lo usi in spiaggia e nei primi metri d'acqua perché generalmente nella sabbia è facile scavare e scavi tutto.
p.s. portati una pala perché troverai 10 cents di euro a 30 cm...
Purtroppo come è stato detto non discrimina e quindi suona anche con il ferro, il che è un vantaggio in quanto troverai anche oro (in determinate condizioni), ma sarà inutilizzabile sulla terra ferma a causa della montagna di spazzatura metallica presente.
Soluzione:
lo usi in spiaggia e nei primi metri d'acqua perché generalmente nella sabbia è facile scavare e scavi tutto.
p.s. portati una pala perché troverai 10 cents di euro a 30 cm...
0
voti
Di cercametalli ne ho costruiti diversi, questo e il migliore che ho assemblato, io sono andato qualche volta per curiosità a spazzolare con persone che da molti anni sono attivi in queta attività e quasi tutti nonostante metal detector professionali non attivano la discriminazione, per un fattore di sensibilità ma ache perché si trovano reperti in ferro molto interessanti soprattutto nei cimeli bellici.venanzio ha scritto:Purtroppo come è stato detto non discrimina e quindi suona anche con il ferro, il che è un vantaggio in quanto troverai anche oro (in determinate condizioni), ma sarà inutilizzabile sulla terra ferma a causa della montagna di spazzatura metallica presente.
-

elektronik
7.800 4 6 7 - Master

- Messaggi: 3836
- Iscritto il: 12 mag 2015, 22:26
Torna a Programmi applicativi: simulatori, CAD ed altro
Chi c’è in linea
Visitano il forum: Nessuno e 18 ospiti

Elettrotecnica e non solo (admin)
Un gatto tra gli elettroni (IsidoroKZ)
Esperienza e simulazioni (g.schgor)
Moleskine di un idraulico (RenzoDF)
Il Blog di ElectroYou (webmaster)
Idee microcontrollate (TardoFreak)
PICcoli grandi PICMicro (Paolino)
Il blog elettrico di carloc (carloc)
DirtEYblooog (dirtydeeds)
Di tutto... un po' (jordan20)
AK47 (lillo)
Esperienze elettroniche (marco438)
Telecomunicazioni musicali (clavicordo)
Automazione ed Elettronica (gustavo)
Direttive per la sicurezza (ErnestoCappelletti)
EYnfo dall'Alaska (mir)
Apriamo il quadro! (attilio)
H7-25 (asdf)
Passione Elettrica (massimob)
Elettroni a spasso (guidob)
Bloguerra (guerra)




