Cos'è ElectroYou | Login Iscriviti

ElectroYou - la comunità dei professionisti del mondo elettrico

Primo PCB consigli ?

Elettronica lineare e digitale: didattica ed applicazioni

Moderatori: Foto Utentecarloc, Foto Utenteg.schgor, Foto UtenteBrunoValente, Foto UtenteIsidoroKZ

1
voti

[1] Primo PCB consigli ?

Messaggioda Foto UtenteAndrea96 » 29 set 2023, 9:25

Ciao gente O_/ ,

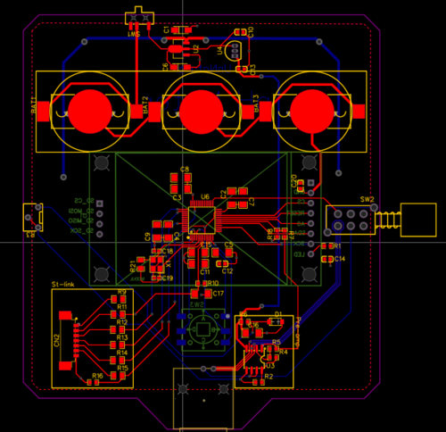
dopo qualche anno di puro sviluppo di firmware, ho deciso di cimentarmi nel design di PCB e come primo progetto sto realizzando un modulo per le misure del pH delle soluzioni acquose. In verità questo non è il mio primissimo PCB, ne avevo già fatto un altro prima, però diciamo che questo è il primo su cui ho deciso impegnarmi un po' più seriamente, anche perché vorrei rendere il progetto open source su gitHub.

Il PCB in questione è un semplice 2-layers e prevede una piccola parte di pre-amplificazione del segnale proveniente dal connettore BNC (connesso alla sonda), un microcontrollore per la lettura dei dati e il controllo di un display TFT per la loro visualizzazione, un circuito di alimentazione e uno molto semplice di calibrazione.

Di seguito il layout;

PCB2.PNG


2d1.PNG


2d2.PNG


I dubbi principali sono i seguenti;

1) Ho realizzato il PCB su 2 layers in cui ho pensato di riempire il top con un piano 3.3V e quello bottom con un piano di massa. Ho ragionato a lungo su questa scelta, ma non sono ancora convintissimo, non tanto per il piano di massa quanto per quello a 3.3V. Si usa fare tale cosa ? Che implicazioni potrebbe avere ?

2) Ho inserito un guard ring che circonda tutta la pista in cui viaggia il segnale della sonda, questo per evitare leakage di corrente causa l'enorme resistenza di ingresso dell'operazionale (1T) e quella di uscita della sonda (300MOhm). Il problema è che ho dovuto farlo su due livelli ed è venuto piuttosto lungo. Potrebbe essere inutile o addirittura dannoso ?

3) Per risparmiare stavo pensando di commissionare il PCB e montarmi i componenti da solo. Mi chiedo se sia fattibile montare un microcontrollore e altri componenti SMD con una semplice pistola ad aria calda o se servono strumenti specifici.

In generale vi chiedo se il risultato attuale sia per lo meno accettabile o se dovrei valutare di rifarlo da capo prima di renderlo pubblico.

Ovviamente ho già provato a montare il tutto su di una breadboard senza grosse pretese e non ho notato problemi, dunque può anche essere che questo progetto non sia particolarmente critico da giustificare tutti i miei dubbi. In ogni caso mi piacerebbe fare qualcosa di accettabile e semiprofessionale come esercizio personale. O_/
Avatar utente
Foto UtenteAndrea96
150 1 6
Frequentatore
Frequentatore
 
Messaggi: 133
Iscritto il: 28 gen 2021, 8:49

2
voti

[2] Re: Primo PCB consigli ?

Messaggioda Foto Utenteelfo » 29 set 2023, 9:44

Andrea96 ha scritto:2) Ho inserito un guard ring che circonda tutta la pista in cui viaggia il segnale della sonda, questo per evitare leakage di corrente causa l'enorme resistenza di ingresso dell'operazionale (1T) e quella di uscita della sonda (300MOhm). Il problema è che ho dovuto farlo su due livelli ed è venuto piuttosto lungo. Potrebbe essere inutile o addirittura dannoso ?

Ci sono due approcci al problema:

1) Sua Maesta' Keithley :D usa standoff in teflon per I punti a "bassa perdita"

https://xdevs.com/doc/Keithley/7172/img/sw_elec.jpg

da

https://xdevs.com/review/kei7172/

Vedi anche Keysight

https://xdevs.com/doc/HP_Agilent_Keysig ... mu_hiz.jpg

da

https://xdevs.com/article/b2987a/

Standoff.jpg

Texas Instruments LMC662 Opamp datasheet shows air wiring method for sensitive signal

2) il guard ring e' costituito oltre che da due anelli del "doppia faccia" anche da una serie di fori metallizzati realizzati sugli anelli "guard ring in modo da avere una "guardia" a tre dimensioni
Avatar utente
Foto Utenteelfo
6.819 4 5 7
G.Master EY
G.Master EY
 
Messaggi: 2828
Iscritto il: 15 lug 2016, 13:27

2
voti

[3] Re: Primo PCB consigli ?

Messaggioda Foto Utenteboiler » 29 set 2023, 10:56

Andrea96 ha scritto:Di seguito il layout

Se non ci sono motivi per non farlo, fornendo anche lo schema semplifichi di molto la vita a chi ti fa un review del layout.
Inoltre, se esporti il bottom layer specchiato, lo si puo sovrapporre in testa al top layer e non bisogna girare tutto nella propria immaginazione :mrgreen:

1) Ho realizzato il PCB su 2 layers in cui ho pensato di riempire il top con un piano 3.3V e quello bottom con un piano di massa. Ho ragionato a lungo su questa scelta, ma non sono ancora convintissimo, non tanto per il piano di massa quanto per quello a 3.3V. Si usa fare tale cosa ? Che implicazioni potrebbe avere ?

It's complicated. L'approccio di distribuire alimentazione e ground su un piano è assolutamente corretto! In un design a 2 layer, però, questi layer portano giocoforza anche il routing dei segnali. Così facendo "tagli" il power plane che hai generato.
Per capire cosa intendo, prendi una penna e traccia sul tuo layout la strada che la corrente deve percorrere per andare dal GND di U3 al polo negativo della batteria. In un design "perfetto" dovrebbe essere una retta.
Questo porta ad un notevole aumento dell'impedenza dell'alimentazione alle alte frequenze. È vero che il segnale pH è un segnale lento (anche facendo titrazione), ma come sai hai un'impedenza di ingresso e di sorgente enormi, che ti portano ad essere suscettibile a disturbi. Inoltre appena mettiamo in gioco un microcontroller, lo spettro necessario sale in frequenza.

Non c'è una soluzione universale. A volte curando un po' il posizionamento dei componenti si può semplificare il routing ed evitare di tagliare a coriandoli il power plane.
La mia soluzione preferita (e l'unica che considero davvero affidabile) è passare a 4 layer non appena questo tipo di problema si presenta. Ti aiuta notevolmente anche con il guarding. E i prezzi non sono eccessivamente alti. In uno stack-up classico a 4 layer hai il routing dei segnali critici sul top layer, poi appena sotto hai il ground-plane, ancora sotto c'è il power-plane e sul bottom layer hai i segnali di servizio. Ci sono eccezioni a questo stack-up, ma lasciamole da parte, ce ne possiamo occupare al tuo prossimo design :ok:

2) Ho inserito un guard ring che circonda tutta la pista in cui viaggia il segnale della sonda, questo per evitare leakage di corrente causa l'enorme resistenza di ingresso dell'operazionale (1T) e quella di uscita della sonda (300MOhm). Il problema è che ho dovuto farlo su due livelli ed è venuto piuttosto lungo. Potrebbe essere inutile o addirittura dannoso ?

Considera quello che ha scritto Foto Utenteelfo.
Inoltre, interrompi la soldermask tra guard-ring e segnale.
Cos'è SW2? È per la calibrazione? Scordatene, oltre a essere terribile per il segnale, non puoi calibrare così. Perlomeno non la sonda. Devi lavorare con soluzioni tampone (tipicamente per usi generali si fa una calibrazione a due punti tra pH 4 e 7).

Qui torniamo anche al punto di cui sopra, con 4 layer non sarebbe necessario cambiare layer, potresti avere segnale e guard sugli stessi layer dall'inizio alla fine.

Non capisco bene come è collegata la sonda (qui aiuterebbe veramente avere lo schema).
Che tipo di sonda è?

3) Per risparmiare stavo pensando di commissionare il PCB e montarmi i componenti da solo. Mi chiedo se sia fattibile montare un microcontrollore e altri componenti SMD con una semplice pistola ad aria calda o se servono strumenti specifici.

Funziona benissimo, ma ti serve un po' di pratica. In particolare su come modulare la distanza tra pistola e PCB per evitare che voli via tutto. Anche se lo stagno fonde attorno ai 180°C, imposta una temperatura ben piú alta, per esempio 400°C. In questo modo scaldi il tutto molto rapidamente e non cuoci i componenti per 5 minuti. Appena vedi che lo stagno fonde e i componenti vengono "tirati" dalla tensione superficiale, apetta ancora un secondo e poi smetti.
Usa una pasta allo stagno di buona qualità.

In generale vi chiedo se il risultato attuale sia per lo meno accettabile o se dovrei valutare di rifarlo da capo prima di renderlo pubblico.

Dipende da cosa vuoi ottenere, dipende da chi è il tuo pubblico... dipende da molte cose.

Devi decidere tu: come primo design non è malaccio. A livello professionale sarebbe però inaccettabile.
C'è da dire che hai scelto un tema piuttosto ostico per cominciare. La misura del pH non è facile.

semiprofessionale come esercizio personale. O_/

Se questo è l'obbiettivo che hai, temo che la risposta non ti piacerà :-|

Boiler
Avatar utente
Foto Utenteboiler
26,4k 5 9 13
G.Master EY
G.Master EY
 
Messaggi: 5600
Iscritto il: 9 nov 2011, 12:27

0
voti

[4] Re: Primo PCB consigli ?

Messaggioda Foto Utenteedgar » 29 set 2023, 11:58

elfo ha scritto:Sua Maesta' Keithley :D usa standoff in teflon per I punti a "bassa perdita"

Per dire quanto può essere rognosa la cosa, mi è capitato di dover allontanare tra loro i piedini di un operazionale in contenitore TO99 montato in aria per riuscire a far rientrare un offset che non sentiva altre ragioni.
Avatar utente
Foto Utenteedgar
10,0k 4 5 8
Master
Master
 
Messaggi: 5229
Iscritto il: 15 set 2012, 22:59

2
voti

[5] Re: Primo PCB consigli ?

Messaggioda Foto UtenteAndrea96 » 29 set 2023, 12:38

Intanto grazie mille per tutti i consigli :D

boiler ha scritto:Se non ci sono motivi per non farlo, fornendo anche lo schema semplifichi di molto la vita a chi ti fa un review del layout.
Boiler


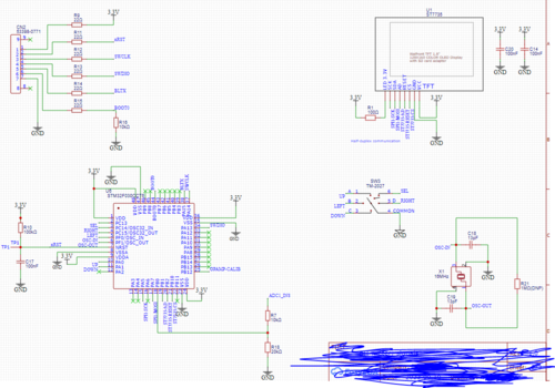
Nessun problema, solo che non è definitivo in quanto già alcuni valori ho visto che devono essere cambiati dalle le prove che ho fatto.
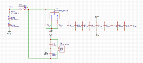
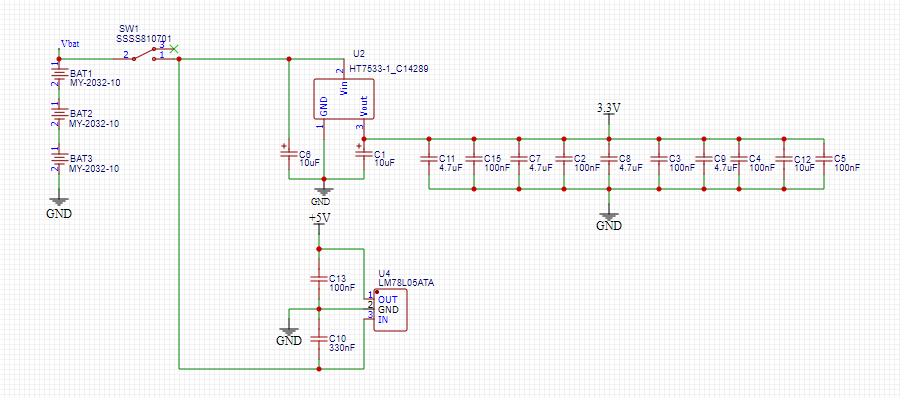
sch1.PNG

sch2.PNG

sch3.PNG

boiler ha scritto:La mia soluzione preferita (e l'unica che considero davvero affidabile) è passare a 4 layer non appena questo tipo di problema si presenta.
Boiler


Ok, la valuterò, dipenderà molto dal prezzo a dire il vero.

boiler ha scritto:Cos'è SW2? È per la calibrazione? Scordatene, oltre a essere terribile per il segnale, non puoi calibrare così. Perlomeno non la sonda. Devi lavorare con soluzioni tampone (tipicamente per usi generali si fa una calibrazione a due punti tra pH 4 e 7).
Boiler


SW2 è un pulsante meccanico che cortocircuita il BNC (pH- con pH+) e lo uso, assieme al trimmer R3, per calibrare l'operazionale. In poche parole mi serve per centrare l'elettrodo di riferimento a 1.25V che amplificati diventano 2.5V, ovvero la metà del rail dell'operazionale.
Faccio anche una calibrazione a 2 punti via software, utilizzando due soluzioni tampone (pH4 e pH7).

boiler ha scritto:Che tipo di sonda è?
Boiler


è un elettrodo a combinazione.

https://www.mouser.it/ProductDetail/426-SEN0161-V2

boiler ha scritto:Anche se lo stagno fonde attorno ai 180°C, imposta una temperatura ben piú alta, per esempio 400°C. In questo modo scaldi il tutto molto rapidamente e non cuoci i componenti per 5 minuti. Appena vedi che lo stagno fonde e i componenti vengono "tirati" dalla tensione superficiale, apetta ancora un secondo e poi smetti.
Usa una pasta allo stagno di buona qualità.
Boiler


Ottimo, mi fa molto piacere che sia fattibile. Oltre a farmi risparmiare un po' di soldi sarà anche più divertente :D

boiler ha scritto:Dipende da cosa vuoi ottenere, dipende da chi è il tuo pubblico... dipende da molte cose.

Devi decidere tu: come primo design non è malaccio. A livello professionale sarebbe però inaccettabile.
Boiler


Apprezzo molto l'onestà e ammetto che mi aspettavo fosse molto lontano da qualcosa di anche semiprofessionale. Mi piacerebbe imparare, ci sono libri o corsi che mi suggeriresti? Oppure si impara per lo più con la pratica e chiedendo nei forum?

boiler ha scritto:Se questo è l'obbiettivo che hai, temo che la risposta non ti piacerà :-|
Boiler


In verità la risposta mi piace, sono qui per imparare :D

Grazie ancora O_/
Avatar utente
Foto UtenteAndrea96
150 1 6
Frequentatore
Frequentatore
 
Messaggi: 133
Iscritto il: 28 gen 2021, 8:49

1
voti

[6] Re: Primo PCB consigli ?

Messaggioda Foto UtenteEtemenanki » 29 set 2023, 14:06

Ti posso dire solo quello che di solito faccio io con gli stampati doppiafaccia ed i segnali "critici" ad impedenze elevate (il che non e' assolutamente detto che sia la cosa migliore da fare, e' solo quella che mi viene piu semplice :mrgreen: )

Prima di tutto, entrambi i "piani" di riempimento, top e bottom, a GND (e piste piu grandi ed il piu corte possibile per il positivo o i positivi/negativi, dipende dallo schema), poi una volta completato tutto il routing, abbondo di vias da 0.3 un po dappertutto fra i due piani di massa (per equalizzare il piu possibile e moltiplicare al massimo i percorsi della massa, non serve esagerare a meno che non ci siano in ballo frequenze superiori al GHz comunque) ... per i segnali in altissima impedenza, se possibile collego in aria, altrimenti cerco di tenere la pista relativa il piu corta possibile, solo su un layer (di solito il superiore), uso il guard ring intorno a tutta la pista, eliminando il soldermask, ed allo stesso tempo sul lato inferiore tolgo sia massa che soldermask nella stessa area coperta dal guard ring superiore (mentre se e' indispensabile farlo anche sotto, non sempre lo e', lo collego a quello superiore in un solo punto)

Ultimamente, con i componenti piu "moderni" e SMD, cerco di prevedere ovunque sia possibile la possibilita' di "isolare" a se' la sezione piu critica, l'operazionale di ingresso, lasciando una parte di "vuoto" intorno e togliendo un'anello di soldermask dai piani di massa in modo da avere la possibilita', se fosse necessario, di saldarci delle schermature "a scatolino", sia sopra che sotto (Non e' detto che serva farlo per forza, ma se la predisposizione c'e' gia, e' molto piu semplice metterle se dovessero servire)

Solo come regola generale, poi serve sempre adattare il tutto ai vari casi specifici, perche' qualche criticita', problema, imprevisto, necessita' speciale, chiamalecometipare, finiranno per esserci sempre (come disse uno una volta, "nessun piano sopravvive alla battaglia" :mrgreen: )

EDIT: un "trucco" che non tutti conoscono, se devi incollare o fissare dei componenti di una linea ad alta impedenza allo stampato e non hai del Teflon e la relativa colla apposita, puoi usare il corpo di un vecchio integrato "dip" privato dei piedini (la resina che viene usata per costruire gli integrati, dato il particolare lavoro che deve fare, ha una delle resistenze piu alte fra i materiali plastici, secondo il tipo da 1^15 ad 1^16 ohm per centimetro, se perfettamente pulita ed asciutta).
"Sopravvivere" e' attualmente l'unico lusso che la maggior parte dei Cittadini italiani,
sia pure a costo di enormi sacrifici, riesce ancora a permettersi.
Avatar utente
Foto UtenteEtemenanki
9.507 3 6 10
Master
Master
 
Messaggi: 5938
Iscritto il: 2 apr 2021, 23:42
Località: Dalle parti di un grande lago ... :)

1
voti

[7] Re: Primo PCB consigli ?

Messaggioda Foto Utenteboiler » 29 set 2023, 14:57

Andrea96 ha scritto:Nessun problema, solo che non è definitivo in quanto già alcuni valori ho visto che devono essere cambiati dalle le prove che ho fatto.

Lo schema, per essere agli inizi, non è male :ok:
Tenere i blocchi circuitali separati aiuta a capire che funzione hanno i vari "cluster" di componenti.
Lodevole anche il non aver usato la tecnica degli spaghetti (dove tutto è interconnesso con linee, rendendo lo schema illeggibile).

Ci sono un paio di cose che farei diversamente (per esempio la direzione di U3.1: ingressi a sinistra, uscite a destra, nella direzione in cui si è abituati a leggere), ma sono questioni di gusto, nulla di critico.

Vedo bene che il tuo guard è flottante?
Il guard va pilotato da una sorgente a bassa impedenza.

Tre consigli per l'ingresso analogico:
- deriva il guard direttamente dall'ingresso invertente dell'op-amp (in modo che venga pilotato attivamente dall'uscita). Nel tuo caso però c'è di mezzo un resistore da 10k. Personalmente lì ci metterei un semplice voltage follower, se però vuoi guadagno, riduci il valore dei resistori (mantenendo il rapporto invariato), ci guadagni anche in rumore. Il limite è quanta corrente puoi richiedere all'op-amp, nel tuo caso 10 mA in uscita sono ragionevoli. È però anche vero che così aumenti il consumo e la batteria dura meno. Come sempre bisogna trovare un compromesso :mrgreen:
- aggiungi un passa-basso RC abbastanza aggressivo in uscita all'op-amp. Dimensiona il resistore in modo che l'op-amp non veda un carico prevalentemente capacitivo. Ti aiuta a ridurre l'effetto "antenna" che una sonda pH inevitabilmente ha.
- il sistema di riferimento dell'elettrodo a combinazione è elettricamente collegato al liquido che misuri (non è specificato, ma quasi sicuramente si tratta di un elettrodo Ag/AgCl con diaframma poroso). Vuol dire che nel tuo schema U3.2 pilota tutta la soluzione (o almeno ci prova). Una soluzione piú robusta è l'uso di un buffer identico a quello per l'ingresso pH anche per l'ingresso di riferimento. A questo punto hai un segnale differenziale. Non so se l'STM32 lo supporta. Altrimenti devi mettere un amplificatore differenziale al quale aggiungerai un po' di gain a dipendenza delle necessità di interfacciamento. A dipendenza del sistema di misura (altri sensori, tipo di contenitore, tipo di liquido...) può aiutare anche un cosiddetto "solution ground" che porta la soluzione allo stesso potenziale di riferimento del circuito.

Ok, la valuterò, dipenderà molto dal prezzo a dire il vero.

Se resti a 2 layer, metti il ground sul bottom layer. Questo diventa sacro: non ci metti nessuna, ripeto, nessuna altra traccia.
Sul top layer puoi mettere un anello di 5 mm attorno a tutto il perimetro che usi per distribuire l'alimentazione. Dove serve, tira una traccia diritta e spessa dall'anello perimetrale al pin di alimentazione e abbonda con i condensatori di disaccoppiamento nelle sue vicinanze.
Nello spazio interno che si rimane ti diverti cercando di fare tutti i collegamenti restanti senza incroci :mrgreen:

Se ci riesci bene, altrimenti ti arrabbi, imprechi, passi a 4 layer e ti chiedi perché non l'hai fatto dall'inizio.

SW2 è un pulsante meccanico che cortocircuita il BNC (pH- con pH+) e lo uso, assieme al trimmer R3, per calibrare l'operazionale. In poche parole mi serve per centrare l'elettrodo di riferimento a 1.25V che amplificati diventano 2.5V, ovvero la metà del rail dell'operazionale.

Se fai come ho descritto sopra (misura differenziale), questo stratagemma non ti serve.
Se vuoi continuare su questa strada, ti consiglio di staccare la sonda durante la calibrazione. Se cortocircuiti un elettrodo pH, ci può mettere anche una ventina di minuti a tornare ad uno stato in cui misura correttamente.

Restando in tema: sai come si maneggia un sensore pH? Devi assicurarti che membrana e diaframma non si asciughino mai. Quando non in uso, devi riporlo in modo che sia membrana che diaframma siano immersi in una soluzione ad alto contenuto ionico, che però non "avveleni" il sistema di riferimento, tipicamente cloruro di potassio in concentrazione 3M.

Per certi tipi di soluzione servono accorgimenti particolari. Puoi dire in che liquido vuoi misurare?

Sai anche che un sensore pH inesorabilmente si deteriora? Non è un acquisto una tantum. Dovrai sostituirlo ad intervalli regolari (che dipendono dalle tue condizioni di uso).

Conosci l'equazione di Nernst? È da lì che derivano i canonici -59 mV per unità pH.
Se però ci dai un'occhiata ti accorgi che questo valore dipende parecchio dalla temperatura. Non vedo un ingresso per un sensore di temperatura (che deve essere preciso!). Hai la temperatura della soluzione sotto controllo?

Mi piacerebbe imparare, ci sono libri o corsi che mi suggeriresti? Oppure si impara per lo più con la pratica e chiedendo nei forum?

Probabilmente ci sono libri (che non conosco), ma secondo me si impara meglio (e soprattutto ci si ricorda di quanto imparato) facendo learning-by-doing.
Inizia dai datasheets, application notes e reference designs dei produttori di IC. Spesso c'è una sezione che spiega come va fatto il layout.
E poi reviews. Si impara tantissimo chiedendo ad un collega di dare un'occhiata al proprio lavoro.

Boiler
Avatar utente
Foto Utenteboiler
26,4k 5 9 13
G.Master EY
G.Master EY
 
Messaggi: 5600
Iscritto il: 9 nov 2011, 12:27

0
voti

[8] Re: Primo PCB consigli ?

Messaggioda Foto UtenteEtemenanki » 29 set 2023, 21:11

boiler ha scritto:... non aver usato la tecnica degli spaghetti ...


Ehi, gli spaghetti sono buoni (ed alla carbonara sono ancora meglio), non denigrarli cosi :mrgreen:

Per la temperatura, la sonda venduta da dfrobot ha un "cosiddetto datasheet" che fa abbastanza c... pena, ma riporta fra i dati del sensore "5°C to 60°C temperature range", che farebbe pensare alla presenza di una qualche compensazione interna (alcune hanno un sensore di temperatura interno), purtroppo pero' non riporta quasi alcun dato utile.

In compenso riporta anche un'impedenza di uscita minore di 250 megaohm, che in teoria farebbe un po a pugni con la definizione "laboratory grade", pero' qui posso benissimo sbagliarmi, da quando le usavo io, molti anni fa, quando quelle da laboratorio avevano impedenze di uscita fra 500 e 1000 megaohm, sono passati taaanti anni, ed e' probabile che i nuovi prodotti abbiano precisioni e caratteristiche migliori di quelli disponibili all'epoca anche con impedenze minori.
"Sopravvivere" e' attualmente l'unico lusso che la maggior parte dei Cittadini italiani,
sia pure a costo di enormi sacrifici, riesce ancora a permettersi.
Avatar utente
Foto UtenteEtemenanki
9.507 3 6 10
Master
Master
 
Messaggi: 5938
Iscritto il: 2 apr 2021, 23:42
Località: Dalle parti di un grande lago ... :)

1
voti

[9] Re: Primo PCB consigli ?

Messaggioda Foto Utenteboiler » 29 set 2023, 23:04

Etemenanki ha scritto:Per la temperatura, la sonda venduta da dfrobot ha un "cosiddetto datasheet" che fa abbastanza c... pena, ma riporta fra i dati del sensore "5°C to 60°C temperature range", che farebbe pensare alla presenza di una qualche compensazione interna (alcune hanno un sensore di temperatura interno), purtroppo pero' non riporta quasi alcun dato utile.

Lo escludo. Ha un connettore a due pin, è un sensore analogico, la compensazione integrata non ce l'ha di sicuro. Non ha nemmeno il sensore. Il range di temperatura che indicano sarà quello che sopportano i materiali di cui è fatto.

In compenso riporta anche un'impedenza di uscita minore di 250 megaohm, che in teoria farebbe un po a pugni con la definizione "laboratory grade", pero' qui posso benissimo sbagliarmi, da quando le usavo io, molti anni fa, quando quelle da laboratorio avevano impedenze di uscita fra 500 e 1000 megaohm, sono passati taaanti anni, ed e' probabile che i nuovi prodotti abbiano precisioni e caratteristiche migliori di quelli disponibili all'epoca anche con impedenze minori.

Nel contesto della paccottiglia da AliExpress, "laboratory grade" vale tanto quanto vale il "professional" sugli elettroutensili cinesi.
Ad ogni modo, la resistenza della membrana dipende enormemente dalla temperatura. 250M (o meno) per una sonda da laboratorio ci stanno, nulla di esotico. Quelle da processo industriale sono costruite in modo da essere piú resistenti a pressione e sbalzi di temperatura. Questo porta ad un'area della membrana minore e uno spessore maggiore, fattori che aumentano la resistenza.

Boiler
Avatar utente
Foto Utenteboiler
26,4k 5 9 13
G.Master EY
G.Master EY
 
Messaggi: 5600
Iscritto il: 9 nov 2011, 12:27

0
voti

[10] Re: Primo PCB consigli ?

Messaggioda Foto UtenteAndrea96 » 30 set 2023, 11:04

boiler ha scritto:Vedo bene che il tuo guard è flottante?
Il guard va pilotato da una sorgente a bassa impedenza.

- deriva il guard direttamente dall'ingresso invertente dell'op-amp (in modo che venga pilotato attivamente dall'uscita). Nel tuo caso però c'è di mezzo un resistore da 10k. Personalmente lì ci metterei un semplice voltage follower, se però vuoi guadagno, riduci il valore dei resistori (mantenendo il rapporto invariato), ci guadagni anche in rumore. Il limite è quanta corrente puoi richiedere all'op-amp, nel tuo caso 10 mA in uscita sono ragionevoli. È però anche vero che così aumenti il consumo e la batteria dura meno. Come sempre bisogna trovare un compromesso :mrgreen:
Boiler


In effetti non ero sicuro di averlo fatto correttamente. Adesso dovrei averlo sistemato penso.
Ho collegato il guard all'ingresso - dell'operazionale.

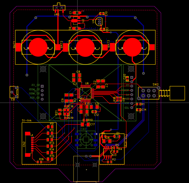
PCBGuarRing.png
PCBGuarRing.png (32.85 KiB) Osservato 8380 volte

guardRing.png
guardRing.png (25.14 KiB) Osservato 8380 volte


boiler ha scritto:- aggiungi un passa-basso RC abbastanza aggressivo in uscita all'op-amp. Dimensiona il resistore in modo che l'op-amp non veda un carico prevalentemente capacitivo. Ti aiuta a ridurre l'effetto "antenna" che una sonda pH inevitabilmente ha.
Boiler


Ottima idea, lo farò.

boiler ha scritto:- il sistema di riferimento dell'elettrodo a combinazione è elettricamente collegato al liquido che misuri (non è specificato, ma quasi sicuramente si tratta di un elettrodo Ag/AgCl con diaframma poroso). Vuol dire che nel tuo schema U3.2 pilota tutta la soluzione (o almeno ci prova). Una soluzione piú robusta è l'uso di un buffer identico a quello per l'ingresso pH anche per l'ingresso di riferimento. A questo punto hai un segnale differenziale. Non so se l'STM32 lo supporta. Altrimenti devi mettere un amplificatore differenziale al quale aggiungerai un po' di gain a dipendenza delle necessità di interfacciamento. A dipendenza del sistema di misura (altri sensori, tipo di contenitore, tipo di liquido...) può aiutare anche un cosiddetto "solution ground" che porta la soluzione allo stesso potenziale di riferimento del circuito.
Boiler


Avevo pensato alla versione differenziale, magari in una seconda versione la implementerò. Per questa prima versione credo lascerò il single ended per tenere le cose molto easy :D

boiler ha scritto:Se ci riesci bene, altrimenti ti arrabbi, imprechi, passi a 4 layer e ti chiedi perché non l'hai fatto dall'inizio.
Boiler


So già che imprecherò di brutto :lol: però ci voglio sbattere la testa. Poi quando sarò esaurito passerò al 4 :lol:

boiler ha scritto:Se vuoi continuare su questa strada, ti consiglio di staccare la sonda durante la calibrazione. Se cortocircuiti un elettrodo pH, ci può mettere anche una ventina di minuti a tornare ad uno stato in cui misura correttamente.
Boiler


Non lo sapevo :shock: , grazie per avermi avvertito.

boiler ha scritto:Restando in tema: sai come si maneggia un sensore pH? Devi assicurarti che membrana e diaframma non si asciughino mai. Quando non in uso, devi riporlo in modo che sia membrana che diaframma siano immersi in una soluzione ad alto contenuto ionico, che però non "avveleni" il sistema di riferimento, tipicamente cloruro di potassio in concentrazione 3M.

Per certi tipi di soluzione servono accorgimenti particolari. Puoi dire in che liquido vuoi misurare?

Sai anche che un sensore pH inesorabilmente si deteriora? Non è un acquisto una tantum. Dovrai sostituirlo ad intervalli regolari (che dipendono dalle tue condizioni di uso).
Boiler


Quando inutilizzata, tengo la sonda coperta dal suo "involucro" in cui é presente una soluzione acquosa (penso sia quella che hai descritto).

Per i liquidi che voglio misurare, in realtà nulla di specifico. Mi sono appassionato alla chimica di recente e dopo aver studiato elettrochimica ho deciso di realizzare questo progetto. Probabilmente misurerò soluzioni che si trovano nei prodotti del supermercato (per esempio cocacola e latte). Avendo aperto una pagina instagram a tema di chimica, pensavo sarebbe stato divertente portare esperimenti di questo genere.

boiler ha scritto:Conosci l'equazione di Nernst? È da lì che derivano i canonici -59 mV per unità pH.
Se però ci dai un'occhiata ti accorgi che questo valore dipende parecchio dalla temperatura. Non vedo un ingresso per un sensore di temperatura (che deve essere preciso!). Hai la temperatura della soluzione sotto controllo?
Boiler


In effetti non ho previsto alcun ingresso per un sensore di temperatura :roll:. Dato l'utilizzo non molto spinto mi son voluto tenere sul low cost. La utilizzerò per lo piú a temperatura ambiente, non dovrebbe dunque incidere troppo sulla misura.
Se tutto va bene farò successivamente una seconda versione e la prevederò.

boiler ha scritto:Probabilmente ci sono libri (che non conosco), ma secondo me si impara meglio (e soprattutto ci si ricorda di quanto imparato) facendo learning-by-doing.
Inizia dai datasheets, application notes e reference designs dei produttori di IC. Spesso c'è una sezione che spiega come va fatto il layout.
E poi reviews. Si impara tantissimo chiedendo ad un collega di dare un'occhiata al proprio lavoro.
Boiler


Ok, grazie mille per il consiglio :D O_/
Avatar utente
Foto UtenteAndrea96
150 1 6
Frequentatore
Frequentatore
 
Messaggi: 133
Iscritto il: 28 gen 2021, 8:49


Torna a Elettronica generale

Chi c’è in linea

Visitano il forum: Nessuno e 40 ospiti