luxinterior ha scritto:Datasheet Lm321
Guardando la foto del tuo primo messaggio si vede chiaramente la pista più larga del pin 5 con un condensatore probabilmente di bypass.
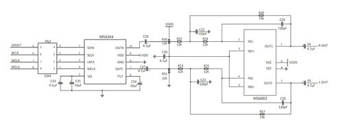
scusa, avevo postato la foto del trasmettitore, qui le foto di TX e RX
Moderatori:
carloc,
g.schgor,
BrunoValente,
IsidoroKZ
luxinterior ha scritto:Datasheet Lm321
Guardando la foto del tuo primo messaggio si vede chiaramente la pista più larga del pin 5 con un condensatore probabilmente di bypass.


luxinterior ha scritto:Sempre più convinto che sia un operazionale
Guarda il TX il segnale in ingresso arriva su pin1 e esce su pin4
Su RX la pista da pin4 viene veerso il cavetto di uscita
Guarda anche le piste del DAC da un lato vanno tutte verso il modulo radio
dall'altro vanno verso il componente ignoto.
luxinterior ha scritto:Ora se la tua misura è corretta V+ = 1.8V e come hai già detto non è buona cosa
luxinterior ha scritto:Per ora lascierei perdere il componente e cercherei di verificare l'alimentazione
Tu risci a capire se TX "vede" RX se si collegano tra loro
luxinterior ha scritto:Ho trovato la tua discussione in un altro forum DAC MS4344
Per me non ci sono dubbi MS6002 è un opamp doppio tu hai collegato un solo canale perciò opamp singolo
luxinterior ha scritto:Guardando quello schema riesci a ricostruire il tuo circuito.IL componente 5pin sotto il DAC dovrebbe essere un LDO che alimenta il DAC stesso dal suo pin5 al pin9 del DAC. Il DAC ammette una tensione di alimentazione 3.0V - 5.5.V se li non misuri la tensione corretta bisogna capire se lui è causa o effetto.
luxinterior ha scritto:Che tensione ha in ingresso quel presunto LDO ? (A occhio guardando le piste sembrerebbe il pin1)
In base alla risposta si vede da che parte fare ipotesi
garda che 1.8V è sul pin 1 del gemello ignoto di TX, sul pin 1 di quello di RX è 0.89V, peggio ancora
pin5 1.8v-------3.27v V(out)


luxinterior ha scritto:Difficile caprisi solo scrivendo qui
L'LDO che intendo io è quello più in basso in line acon il DAC
Comunque hai misurato la tensione sul pin9 e sembra corretta.
Riesci a capire se pin5 del componente ignoto e il pin 9 del DAC sono collegati assieme ?
luxinterior ha scritto:V+ non intendevo l'ingresso ma l'alimentazione sul pin5 RX dici di misurare 1.8V
jova ha scritto:luxinterior ha scritto:luxinterior ha scritto:Che tensione ha in ingresso quel presunto LDO ? (A occhio guardando le piste sembrerebbe il pin1)
In base alla risposta si vede da che parte fare ipotesi
pin1 (presunto LDO di RX )= 0.89v, come dicevo prima ma
pin1 (presunto LDO di TX ) = 3.28v (più realistica)


Visitano il forum: Nessuno e 35 ospiti