Buonasera. Ho la necessitá di pilotare una catena di diodi LED SMD usufruendo della corrente alternata di casa, in modo tale da eliminare l'installazione di un alimentatore switching (oltre a consentirmi di effettuare poche serie di diodi).
I diodi in totale saranno circa 160, divisi in due serie di LED da 80 LED ciascuno. La tensione di funzionamento di ogni singolo LED é di 3,2V con una corrente pari a 50mA.
Ogni serie lavorerá quindi a 256V circa.
Girando per la sezione LED drivers del sito da cui mi fornisco, ho trovato il seguente integrato: HV9922 della Microchip https://datasheet.lcsc.com/lcsc/2204191800_Microchip-Tech-HV9922N8-G_C629117.pdf
L'integrato in questione ha giá una limitazione a 50mA per la corrente di uscita, ed il circuito in generale necessita di pochi componenti aggiuntivi.
Nel circuito preliminare di esempio a pagina 3, l'induttore L1 secondo i calcoli indicati a pagina 6 varrebbe all'incirca 150mH (per difetto), considerando un ripple di corrente del 30% rispetto al valore nominale.
Qui il primo problema che vi sottopongo: sul sito da cui ho intenzione di ordinare i componenti necessari (per varie ragioni legate anche al disegno del PCB), purtroppo un induttore da 150mH con corrente di lavoro accettabile non é presente (ho puntato ad una corrente di lavoro minima pari al doppio di quella nominale, anche se punterei a triplicarla per sicurezza).
Eventualmente, anche se pur cercando 33mH ad esempio non ho risultati accettabili, é possibile collegare in serie N induttori per arrivare al valore necessario?
Inoltre a pagina 9 c'é uno schema di esempio piú completo che, tuttavia, riporta componenti non calcolati sul datasheet come Lin e Cin: per tali componenti come posso comportarmi?
Poi: vista la quantitá di diodi LED che dovró utilizzare, stavo anche pensando ad un'alternativa per sfruttare direttamente l'alternata della rete ed andare ad incrementare il numero di diodi LED di ogni serie; vista la necessitá di poter regolare la luminositá dei diodi LED tramite un segnale analogico o PWM, qualcuno sa che strada consigliarmi per raggiungere l'obiettivo? Meglio utilizzare l'integrato trovato, ed implementare una regolazione di luminositá, o meglio fare un circuito con componenti discreti che sfrutta l'alternata di casa?
Grazie in anticipo
Circuito di pilotaggio per catena LED in alternata
Moderatori:
carloc,
g.schgor,
BrunoValente,
IsidoroKZ
26 messaggi
• Pagina 1 di 3 • 1, 2, 3
0
voti
Eventualmente, anche se pur cercando 33mH ad esempio non ho risultati accettabili, é possibile collegare in serie N induttori per arrivare al valore necessario?
Per me è elettricamente fattibile, magari se si accoppiano mutuamente fra loro, l'induttanza complessiva varia rispetto alla semplice somma delle induttanze.
Per poca competenza, non entro nel merito delle altre domande.
saluti buon anno.

0
voti
AleEl ha scritto:Eventualmente, anche se pur cercando 33mH ad esempio non ho risultati accettabili, é possibile collegare in serie N induttori per arrivare al valore necessario?
Forse, ma mi sembra una soluzione molto da "mal di pancia". Io eviterei!
Inoltre a pagina 9 c'é uno schema di esempio piú completo che, tuttavia, riporta componenti non calcolati sul datasheet come Lin e Cin: per tali componenti come posso comportarmi?
Cin è definito, non molto chiaramente, ma probabilmente vale per tutti e due i condensatori del filtro in ingresso. Per Lin non sembra proprio esserci nulla. È un passa basso, probabilmente per evitare disturbi condotti e migliorare un po' il fattore di potenza. Se non è un prodotto che vendi e non devi passare dei test EMC, probabilmente puoi ometterlo. Ti garantisco che c'è di peggio sul mercato
Comunque quando mi mancano informazioni nella documentazione, tendo a cambiare prodotto.
Anche perché...
vista la necessitá di poter regolare la luminositá dei diodi LED tramite un segnale analogico o PWM, qualcuno sa che strada consigliarmi per raggiungere l'obiettivo?
Con questo IC non è possibile. Indipendentemente da cosa tu faccia, lui ti lavorerà contro fino a quando non ci riesce piú e il tutto si trasforma nella sagra del flicker.
Per un'applicazione simile, tempo fa avevo selezionato l'AL9902
Boiler
0
voti
Grazie per le risposte!
AL9902 trovato: é in preordine, ma se é reperibile diventa la scelta definitiva. Ti ringrazio per l'indicazione di questo integrato
Vista la tensione in ingresso (alternata di casa), preferisco fare le cose per bene: non mi convinceva molto neanche a me l'integrato che avevo trovato, ora studio quello che mi hai indicato
Tenendo conto l'idea di partenza (quindi 80 LED per 256), i valori che ho trovato sono: (in quadra, i valori scelti)
D = 0,79
ton = 5us
L >= 22mH [33mH]
Rsense = 4,35 Ohm (sará corretta?)
Cin >= 7uF [10uF]
fosc = 100kHz
Poi opterei per lo schema a pagina 11, per avere un qualcosa di piú pulito e sicuro.
Ho poi trovato questa nota:
When operating in buck mode, the designer must keep in mind that the input voltage must be maintained higher than two times the forward
voltage drop across the LEDs. This limitation is related to the output current instability that may develop when the AL9902 operates at a duty cycle
greater than 0.5. This instability reveals itself as an oscillation of the output current at a sub-harmonic (SBO) of the switching frequency.
Quindi, seguendo quel che dice, l'ideale sarebbe lavorare a:
LED: 40 diodi per 128V
D = 0,396
ton = 7,92us
L >= 51mH
Rsense = 4,35 Ohm
Cin >= 3,7uF
Te cosa ne pensi?
Inoltre, mancherebbe di determinare L1, C4, D4
Un AL9910? piú reperibile e meno costoso
AL9902 trovato: é in preordine, ma se é reperibile diventa la scelta definitiva. Ti ringrazio per l'indicazione di questo integrato
Vista la tensione in ingresso (alternata di casa), preferisco fare le cose per bene: non mi convinceva molto neanche a me l'integrato che avevo trovato, ora studio quello che mi hai indicato
Tenendo conto l'idea di partenza (quindi 80 LED per 256), i valori che ho trovato sono: (in quadra, i valori scelti)
D = 0,79
ton = 5us
L >= 22mH [33mH]
Rsense = 4,35 Ohm (sará corretta?)
Cin >= 7uF [10uF]
fosc = 100kHz
Poi opterei per lo schema a pagina 11, per avere un qualcosa di piú pulito e sicuro.
Ho poi trovato questa nota:
When operating in buck mode, the designer must keep in mind that the input voltage must be maintained higher than two times the forward
voltage drop across the LEDs. This limitation is related to the output current instability that may develop when the AL9902 operates at a duty cycle
greater than 0.5. This instability reveals itself as an oscillation of the output current at a sub-harmonic (SBO) of the switching frequency.
Quindi, seguendo quel che dice, l'ideale sarebbe lavorare a:
LED: 40 diodi per 128V
D = 0,396
ton = 7,92us
L >= 51mH
Rsense = 4,35 Ohm
Cin >= 3,7uF
Te cosa ne pensi?
Inoltre, mancherebbe di determinare L1, C4, D4
Un AL9910? piú reperibile e meno costoso
0
voti
1
voti
Ciao, si l'avevo messo in conto: per questo non ho indicato ancora nessun circuito per quanto riguarda la gestione del segnale di controllo
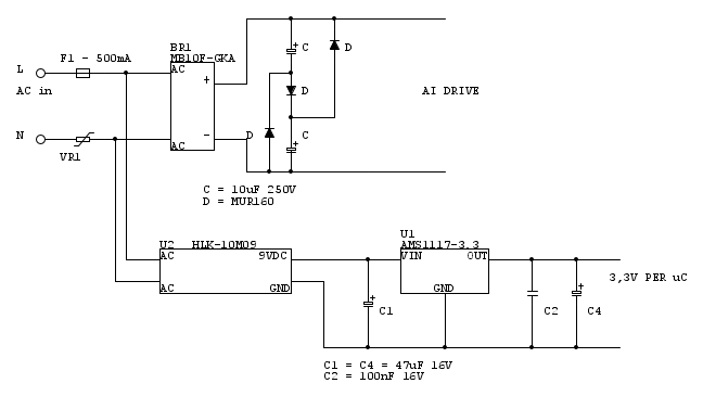
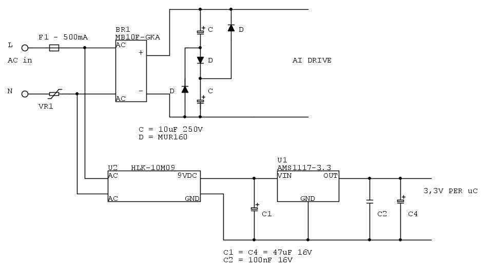
Ci sará un modulo Hi-Link che andrá ad alimentare il circuito logico composto da microcontrollore e componenti vari: poi avrei previsto dei fotoaccoppiatori (come il 4N25 visto che ne ho giá in casa), ma per fare ció dovrei penso inserire un secondo Hi-Link per gestire il segnale optoisolato: l'integrato tra l'altro fornisce in uscita un 7,5V nel mio caso, sul pin VDD a cui ho inserito C3 (che é un ceramico da 4,7uF 50V), tuttavia ha come corrente massima solo 1mA. Sarebbe da vedere se un partitore resistivo lato transistor del fotoaccoppiatore puó assorbire meno di 1mA e se, dalla parte dell'IC, il segnale PWM sia sufficiente
Bisogna studiare il datasheet per questo punto di vista, perché se fattibile si puó sfruttare la tensione in uscita dall'IC stesso
Penso sia estremamente importante non superare 1mA, visto che il VDD di uscita viene dato da un regolatore lineare (almeno da quanto ho visto dal datasheet)
Ci sará un modulo Hi-Link che andrá ad alimentare il circuito logico composto da microcontrollore e componenti vari: poi avrei previsto dei fotoaccoppiatori (come il 4N25 visto che ne ho giá in casa), ma per fare ció dovrei penso inserire un secondo Hi-Link per gestire il segnale optoisolato: l'integrato tra l'altro fornisce in uscita un 7,5V nel mio caso, sul pin VDD a cui ho inserito C3 (che é un ceramico da 4,7uF 50V), tuttavia ha come corrente massima solo 1mA. Sarebbe da vedere se un partitore resistivo lato transistor del fotoaccoppiatore puó assorbire meno di 1mA e se, dalla parte dell'IC, il segnale PWM sia sufficiente
Bisogna studiare il datasheet per questo punto di vista, perché se fattibile si puó sfruttare la tensione in uscita dall'IC stesso
Penso sia estremamente importante non superare 1mA, visto che il VDD di uscita viene dato da un regolatore lineare (almeno da quanto ho visto dal datasheet)
0
voti
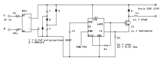
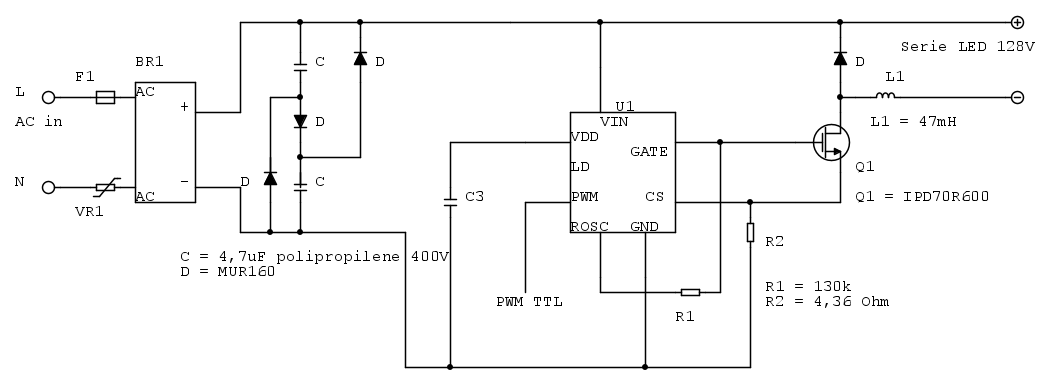
Questa sarebbe la sezione di ingresso, con alimentazione in DC per la logica
26 messaggi
• Pagina 1 di 3 • 1, 2, 3
Chi c’è in linea
Visitano il forum: Google [Bot], Majestic-12 [Bot] e 296 ospiti

Elettrotecnica e non solo (admin)
Un gatto tra gli elettroni (IsidoroKZ)
Esperienza e simulazioni (g.schgor)
Moleskine di un idraulico (RenzoDF)
Il Blog di ElectroYou (webmaster)
Idee microcontrollate (TardoFreak)
PICcoli grandi PICMicro (Paolino)
Il blog elettrico di carloc (carloc)
DirtEYblooog (dirtydeeds)
Di tutto... un po' (jordan20)
AK47 (lillo)
Esperienze elettroniche (marco438)
Telecomunicazioni musicali (clavicordo)
Automazione ed Elettronica (gustavo)
Direttive per la sicurezza (ErnestoCappelletti)
EYnfo dall'Alaska (mir)
Apriamo il quadro! (attilio)
H7-25 (asdf)
Passione Elettrica (massimob)
Elettroni a spasso (guidob)
Bloguerra (guerra)








