Progettazione di un driver per tubi al neon
Moderatori:
carloc,
g.schgor,
BrunoValente,
IsidoroKZ
38 messaggi
• Pagina 4 di 4 • 1, 2, 3, 4
0
voti
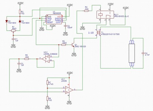
Se io ad esempio optassi per un trafo con rapporto 1:10, tra primario e secondario, e poi mi mettessi nella condizione di avere a disposizione una VCC di 6 volt ed una VCC2 di 3 volt, nel momento in cui tramite un NE555 a 15kHz andassi a generare un PWM che, tramite MOS o transistor, andasse a pilotare il primario del trasformatore, utilizzando inizialmente VCC ed ottenendo quindi il picco di 60 volt sul secondario al neon, ma allo stesso tempo applicassi un filtro RC sul PWM di pilotaggio del mosfet dimensionato al punto giusto per far sì che si carichi al 63% esattamente dopo un periodo, e tramite comparatore con operazionale andassi a rilevare tale tensione per determinare l'avvenuto picco o meno di 60 volt, in modo tale da pilotare un relè con contatto NO ed NC in modo tale da togliere il VCC primario di 6 volt e inserire il VCC2 da 3 volt per arrivare ad una trentina di volt sul secondario, per mantenere un regime migliore, secondo voi andrà bene?
La spiegazione è poco chiara di sicuro, ma non ho FidocadJ sul lavoro quindi se vi accontentate di uno screenshot ve lo metto
La spiegazione è poco chiara di sicuro, ma non ho FidocadJ sul lavoro quindi se vi accontentate di uno screenshot ve lo metto
0
voti
Etemenanki ha scritto:A vuoto la tensione (e la frequenza) saranno sufficenti ad innescare la scarica (diretta, come nelle lampade CCFL), quando la scarica innesca, la "resistenza" interna del tubo si riduce (anche di molto), per cui se il filo del secondario e' abbastanza sottile ed e' stato calcolato per dare, ad esempio, solo 100mA o simili (oltre al resto delle caratteristiche ovviamente), la tensione di uscita si ridurra' al livello che sara' in grado di far passare solo quella corrente nel tubo.
Solitamente si usa il "GAP", stile saldatrice vecchio stampo (quelle che pesavano una tonnellata
1. Il relè va pilotato intoducendo ulteriore complessità al circuito, pilotarlo dal 358 è una situazione limite
2. Non avendo feedback il tuo sistema funziona basato sul PWM come fai a dire quando l'arco si innesca ?
Al momento semplicemente commuta oltre X%, ma a quel punto se devi girare il potenziometro non puoi semplicemente all'accensione tornare in dietro fino al punto di mantenimento ?
3. Come dimensioni il filtro per far si che sia veloce il giusto ?
4. Il condensatore cosa serve ? stai creando una cella LC
EDIT: 5. Hai bisogno di 2 tensioni distinte (6V e 3V)
Io mi metterei il cuore in pace e calcolerei UNA sola cosa: Il traformatore e userei gli schemi proposti da

Ultima modifica di
ThEnGi il 14 mar 2024, 18:08, modificato 4 volte in totale.
0
voti
AleEl ha scritto:ma non ho FidocadJ sul lavoro quindi se vi accontentate di uno screenshot ve lo metto
Link fidocadj portable, non dire però al mio capo che lo tengo sul onedrive aziendale
Ora non ci sono più scuse

0
voti
ThEnGi ha scritto:Io mi metterei il cuore in pace e calcolerei UNA sola cosa: Il traformatore e userei gli schemi proposti daelektronik.... Che poi ti puoi ispirare a quelli proposti e varirare il rapporto spire
Calcolandoli in che modo?
Ad esempio, alimentando a 12V, fare un trafo in rapporto 1:3 per arrivare poco sopra la tensione di targa del neon?
0
voti
AleEl ha scritto:Calcolandoli in che modo?
Non correre troppo.... tanto non sai il tuo neon a che tensione innesca, perciò starei alto di rapporto e lavorerei sul Duty
I trasformatori in switching non possono essere semplificati come: Spirain/Spiraout
Richiedono qualche calcolo in pù
la topologia di quello da te proposto è assimilabile al "Flyback", io inizierei a leggermi questo Link o questo
Sicuramente ci sono materiali migliori ma da qualche parte bisogna iniziare
ti do un incipit: con un trasformatore puoi spillare un segnale e usarlo come feedback
EDIT: Copi quello che ti è stato proposto nello schema precedente, ancora più facile e poi sperimenti

0
voti
Quindi proponi di replicare lo schema presente nel link di pagina 2, e partire da lì per verificare la situazione?
Ipotizzando che si inneschi, il tentativo successivo sarebbe quello di iniziare a diminuire il duty man mano finché non si capisce la soglia in cui smette di innescare, per capire la sua tensione di innesco e poter fare un avvolgimento più preciso?
Ipotizzando che si inneschi, il tentativo successivo sarebbe quello di iniziare a diminuire il duty man mano finché non si capisce la soglia in cui smette di innescare, per capire la sua tensione di innesco e poter fare un avvolgimento più preciso?
38 messaggi
• Pagina 4 di 4 • 1, 2, 3, 4
Chi c’è in linea
Visitano il forum: Nessuno e 148 ospiti

Elettrotecnica e non solo (admin)
Un gatto tra gli elettroni (IsidoroKZ)
Esperienza e simulazioni (g.schgor)
Moleskine di un idraulico (RenzoDF)
Il Blog di ElectroYou (webmaster)
Idee microcontrollate (TardoFreak)
PICcoli grandi PICMicro (Paolino)
Il blog elettrico di carloc (carloc)
DirtEYblooog (dirtydeeds)
Di tutto... un po' (jordan20)
AK47 (lillo)
Esperienze elettroniche (marco438)
Telecomunicazioni musicali (clavicordo)
Automazione ed Elettronica (gustavo)
Direttive per la sicurezza (ErnestoCappelletti)
EYnfo dall'Alaska (mir)
Apriamo il quadro! (attilio)
H7-25 (asdf)
Passione Elettrica (massimob)
Elettroni a spasso (guidob)
Bloguerra (guerra)


