Cos'è ElectroYou | Login Iscriviti

ElectroYou - la comunità dei professionisti del mondo elettrico

PCB DIY... tu come le fai?

Elettronica lineare e digitale: didattica ed applicazioni

Moderatori: Foto Utentecarloc, Foto Utenteg.schgor, Foto UtenteBrunoValente, Foto UtenteIsidoroKZ

1
voti

[71] Re: PCB DIY... tu come le fai?

Messaggioda Foto Utenteedgar » 16 giu 2024, 20:31

Olivetto ha scritto:il problema del toner tranfer che è sempre un'incognita...

Se si vogliono ottenere dei buoni c.s. bisogna eliminare le operazioni con esito incerto e/o scarsamente ripetibile. Il toner transfer da questo punto di vista ha troppe variabili (tipo di carta, tipo di stampante, mano dello stiratore, processo di rimozione della carta, ecc) per garantire il risultato al primo colpo.
Ci ho provato un paio di volte, poi scartato definitivamente.
Ho usato fotoresist positivi sia liquidi che spray con risultati altalenanti. Non avendo il controllo dello spessore della vernice, indovinare i tempi di esposizione è più che altro una questione di fortuna con la c maiuscola :mrgreen:
Quando ho scoperto il film negativo ho finito di tribulare, ho fatto prove con piste fino a 5 mils (0,127 mm) anche se poi difficilmente scendo sotto i 16 (0,4 mm). Ho ancora una mezza bomboletta di Positiv20 che prima o poi porterò all'isola ecologica.

@Stefanopc:
La cnc col pennarello mi mancava, si potrebbe a questo punto montare un piccolo laser UV e fare a meno del master per impressionare un film fotosensibile. Ho visto in rete un'applicazione con una meccanica da stampante e un diodo laser al posto della testina che faceva proprio quello
Avatar utente
Foto Utenteedgar
10,0k 4 5 8
Master
Master
 
Messaggi: 5229
Iscritto il: 15 set 2012, 22:59

0
voti

[72] Re: PCB DIY... tu come le fai?

Messaggioda Foto UtenteEtemenanki » 16 giu 2024, 21:53

Il laser ha molta dispersione, cosi com'e' , il "punto" non e' circolare, e "sbaffa" su uno degli assi, anche con una tripletta al posto della lente singola.

Si potrebbe, ma servirebbe prima creare un gruppo di lenti e diaframmi per correggere il punto finale, si perderebbe una buona meta' della potenza ma si potrebbe fare.

Poi ci sarebbe da riparare la scheda dalla luce ambiente mentre avviene la "stampa laser", ma dovrebbe bastare un po di plexiglass arancione trasparente.
"Sopravvivere" e' attualmente l'unico lusso che la maggior parte dei Cittadini italiani,
sia pure a costo di enormi sacrifici, riesce ancora a permettersi.
Avatar utente
Foto UtenteEtemenanki
9.507 3 6 10
Master
Master
 
Messaggi: 5940
Iscritto il: 2 apr 2021, 23:42
Località: Dalle parti di un grande lago ... :)

0
voti

[73] Re: PCB DIY... tu come le fai?

Messaggioda Foto Utenteedgar » 16 giu 2024, 22:03

Etemenanki ha scritto:Poi ci sarebbe da riparare la scheda dalla luce ambiente mentre avviene la "stampa laser"

Il film che uso non sembra avere grossi problemi con la luce ambientale, lavorando in penombra con una luce fluorescente da 2700 K, non ho notato inconvenienti.
Avatar utente
Foto Utenteedgar
10,0k 4 5 8
Master
Master
 
Messaggi: 5229
Iscritto il: 15 set 2012, 22:59

0
voti

[74] Re: PCB DIY... tu come le fai?

Messaggioda Foto Utentestefanopc » 17 giu 2024, 9:00

Quando facevo i master su lucido con la stampante laser utilizzavo le lastre presensibilizzate con fonte luminosa (proiettore diapositive) ed il risultato era praticamente sempre perfetto.
Lo spray é sicuramente non facile da gestire ma lo si utilizzava a scuola e dopo qualche tentativo non era male purché la bomboletta fosse relativamente recente.
Il laser può essere una alternativa ma prevede sempre la verniciatura o altri passaggi non proprio semplici da mettere in pratica.
A mio parere le due opzioni più semplici sono appunto la fresatura e il pennarello.

Si lavora direttamente sul PCB e con la fresatura non serve nemmeno il bagno corrosivo di cloruro ferrico.
La foratura automatica é un ulteriore aspetto positivo da non sottovalutare.

I sw di gestione cnc recenti (anche gratuiti) hanno il sistema di livellamento per gestire la superficie non planare della basetta e il risultato è sempre ottimo.
Unico neo è che sulla basetta di questo tipo non mi azzarderei ad utilizzare tensioni sopra i 50V.
Con tensione più elevata preferisco eliminare il rame no necessario.

Ad esempio.
https://m.youtube.com/watch?v=4UrvFaZM_zk
https://m.youtube.com/watch?v=XDCu3cgOjCY
Ciao
600 Elettra
Avatar utente
Foto Utentestefanopc
13,3k 5 9 13
Master EY
Master EY
 
Messaggi: 5567
Iscritto il: 4 ago 2020, 9:11

0
voti

[75] Re: PCB DIY... tu come le fai?

Messaggioda Foto Utentesetteali » 17 giu 2024, 9:48

Io uso il trasferimento del master con il ferro da stiro, quando si sono imparati i vari trucchi per eliminare i difetti personali, vengono degli ottimi PCB, certamente non bisogna avventurarsi con piste sottilissime, a questo punto conviene scegliere di farseli fare, il costo è minimo e il risultato è magnifico.
Farsi il PCB in casa è utile per i prototipi e/o piccoli circuiti .
Alex
https://www.facebook.com/Elettronicaeelettrotecnica

<< vedi di pigliare arditamente in mano, il dizionario che ti suona in bocca,
se non altro è schietto e paesano.
(Giuseppe Giusti) <<
Avatar utente
Foto Utentesetteali
11,9k 5 5 9
Master
Master
 
Messaggi: 5921
Iscritto il: 15 dic 2013, 21:09

0
voti

[76] Re: PCB DIY... tu come le fai?

Messaggioda Foto Utentelelerelele » 17 giu 2024, 11:37

edgar ha scritto: Ho ancora una mezza bomboletta di Positiv20 che prima o poi porterò all'isola ecologica.

E' successo anche a me. Ecco il motivo per cui sono poassato al film secco, buttare materiali perché scaduti non mi va, poi questo costava un botto.
Avatar utente
Foto Utentelelerelele
4.899 3 7 9
Master
Master
 
Messaggi: 5505
Iscritto il: 8 giu 2011, 8:57
Località: Reggio Emilia

0
voti

[77] Re: PCB DIY... tu come le fai?

Messaggioda Foto UtenteOlivetto » 17 giu 2024, 14:04

Saluto a tutti,
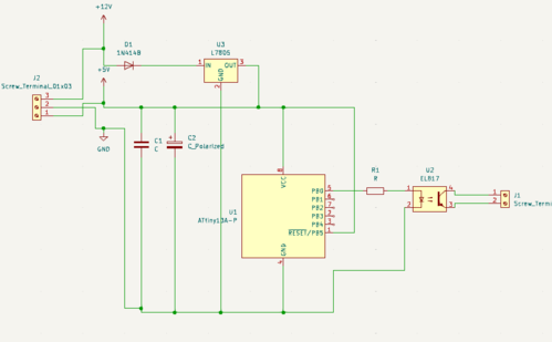
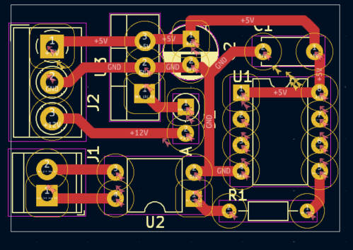
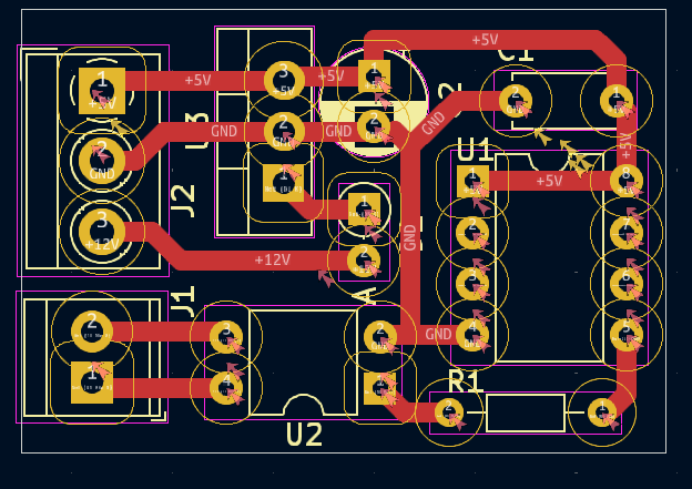
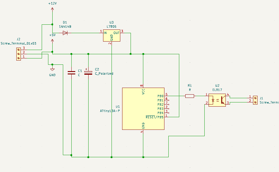
Io nel frattempo ho imparato ad usare Kicad, imparato si fa per dire, sarò al 4/5% :D , Ma non mi lamento. Pian piano sto capendo, grazie ai vostri suggerimenti, come usare questo programma. In allegato il risultato. Una cosa non l'ho capita: quando genero il file gerber, mi salva un file in .txt...ma se provo ad aprirlo con blocco note risulta vuoto...è normale?
Grazie a tutti
Allegati
impulso ritardato Apatrik.png
impulso ritardato Apatrik 2.png
impulso ritardato Apatrik 3.png
Avatar utente
Foto UtenteOlivetto
45 3
New entry
New entry
 
Messaggi: 70
Iscritto il: 9 ott 2021, 14:47

0
voti

[78] Re: PCB DIY... tu come le fai?

Messaggioda Foto Utenteboiler » 17 giu 2024, 16:23

Davvero un bel risultato, complimenti! :ok:
Come si chiama il file che ti rimane vuoto?

In formato TXT vengono normalmente generati i file di foratura e quelli di pick-and-place.

Se non è roba segreta (non credo, visti gli screenshot), se mi mandi tutti i Gerber te li importo in Camtastic così possiamo verificare che sia stato generato tutto correttamente.

Boiler
Avatar utente
Foto Utenteboiler
26,4k 5 9 13
G.Master EY
G.Master EY
 
Messaggi: 5600
Iscritto il: 9 nov 2011, 12:27

0
voti

[79] Re: PCB DIY... tu come le fai?

Messaggioda Foto UtenteOlivetto » 17 giu 2024, 18:57

boiler ha scritto:Davvero un bel risultato, complimenti! :ok:
Come si chiama il file che ti rimane vuoto?

In formato TXT vengono normalmente generati i file di foratura e quelli di pick-and-place.

Se non è roba segreta (non credo, visti gli screenshot), se mi mandi tutti i Gerber te li importo in Camtastic così possiamo verificare che sia stato generato tutto correttamente.

Boiler

Grazie! per quanto riguarda i file non ho problemi a mandarteli, se non fosse stato per voi non avrei conosciuto l'Attiny ... quindi quando c'è da prendere prendo ma se c'è da dare mi fa solo piacere. Ritornando ai file in allegato c'è lo screenshot della cartella contenente tutti i file del progetto...ma quando ho generato il gerber si è aggiunto solo il file .txt, che se si prova ad aprire con blocco note risulta vuoto. Dimmi se li vuoi, come te li posso inviare, ma secondo me ho sbagliato sulla modalità di generazione. Tu parli al plurale come se si dovessero generare più file, invece a me ne ha generato solo uno ( eppure vuoto)
Allegati
cartella.png
Avatar utente
Foto UtenteOlivetto
45 3
New entry
New entry
 
Messaggi: 70
Iscritto il: 9 ott 2021, 14:47

1
voti

[80] Re: PCB DIY... tu come le fai?

Messaggioda Foto UtenteOlivetto » 17 giu 2024, 19:13

ok, credo di esserci riuscito, doveva ver sbagliato qualcosa, ora nella stessa cartella ho, in più, questi file ( vedi allegato). Sono i file richiesti dai servizi per fare i CS? Quali sono in particolare quelli che servono? Fammi sapere se e come inviarteli. Grazie
Allegati
cartella 2.png
Avatar utente
Foto UtenteOlivetto
45 3
New entry
New entry
 
Messaggi: 70
Iscritto il: 9 ott 2021, 14:47

PrecedenteProssimo

Torna a Elettronica generale

Chi c’è in linea

Visitano il forum: Nessuno e 49 ospiti