Direi proprio di no.
Come colleghi la massa del circuito coi sensori a quella col Micro?
È la alimentazione?
Io rimarrei col coassiale la gestione é sicuramente più semplice.
Anche piccolo da 3 o 4 mm.
Visto l'ambiente o si elimina il connettore o si utilizza un connettore stangno ad innesto con fermo a baionetta. (standard Mil).
Ciao
I2C Bus Extender
Moderatori:
carloc,
g.schgor,
BrunoValente,
IsidoroKZ
0
voti
[82] Re: I2C Bus Extender
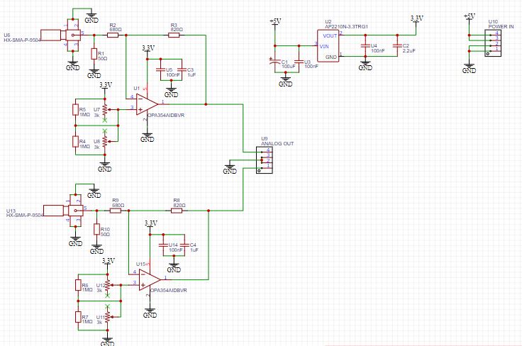
Non li ho messi in quel schema perché non è rilevante, manca anche la parte LDR per abbassare i 5V a 3.3V
P.S. quei connettori li conosco e sono veramente enormi, oggi ci sono alternative più compatte, esempio gli M12 X-code:
comunque sulla scheda sensore molto probabilmente li salderò direttamente al PCB, e fisso il cavo con un pressacavo PG7, dal lato MCU vediamo poi cosa usare, ma li ho spazio in abbondanza.
La scatola sensore vorrei restare entro gli 30mm x 30mm x 20 mm di profondità
0
voti
[83] Re: I2C Bus Extender
Anche questi sono connettore di altri tempi.
Svizzeri 4 pin schermati doratura pesante.
Lato Micro potresti effettivamente mettere la DB9.
Riguardo al cavo se usi il twisted lo dovresti utilizzare in modalità bilanciata.
Altrimenti sempre meglio un coassiale qualsiasi anche piccolo (RG 174) o per BF.
Sempre col coassiale/i porti il GND sullo schermo e il +VCC con un filo normale.
Ciao
Svizzeri 4 pin schermati doratura pesante.
Lato Micro potresti effettivamente mettere la DB9.
Riguardo al cavo se usi il twisted lo dovresti utilizzare in modalità bilanciata.
Altrimenti sempre meglio un coassiale qualsiasi anche piccolo (RG 174) o per BF.
Sempre col coassiale/i porti il GND sullo schermo e il +VCC con un filo normale.
Ciao
600 Elettra
0
voti
[85] Re: I2C Bus Extender
Prova a vedere il messaggio [23] e [25].
Giusto per non essere ripetitivo.
Per le tue esigenze valutando pro e contro io mi orienterei sul coassiale.
Volendo proprio strafare si potrebbe mandare sia segnale che Vcc sul centrale e fare tutto con un solo coassiale senza filo aggiuntivo.
Poi pero serve filtrare e separare i due segnali.
Forse non ne vale la pena.
Ciao
Giusto per non essere ripetitivo.
Per le tue esigenze valutando pro e contro io mi orienterei sul coassiale.
Volendo proprio strafare si potrebbe mandare sia segnale che Vcc sul centrale e fare tutto con un solo coassiale senza filo aggiuntivo.
Poi pero serve filtrare e separare i due segnali.
Forse non ne vale la pena.
Ciao
600 Elettra
0
voti
[86] Re: I2C Bus Extender
stefanopc ha scritto:...
Per le tue esigenze valutando pro e contro io mi orienterei sul coassiale.
...
Capisco, allora restiamo con il coassiale, solo predispongo la scheda sensore per potergli saldare direttamente il coassiale e il bipolo di alimentazione, non ho necessità' di avere un connettore da quel lato.
Poi faro passare il tutto in una guaina tipo quelle intrecciate e li serro sul pressacavo.
Allora il trimmer sul buffer di acquisizione posso metterlo ? al posto della 50 ohm ?
0
voti
[87] Re: I2C Bus Extender
Anche qui personalmente metterei la terminazione 50 ohm e a valle sulla reazione negativa due 1206.
Il trimmer lo metterei sulla polarizzazione dell'ingresso non invertente per controllare semplicemente il punto di lavoro statico.
Ciao
Il trimmer lo metterei sulla polarizzazione dell'ingresso non invertente per controllare semplicemente il punto di lavoro statico.
Ciao
600 Elettra
0
voti
[89] Re: I2C Bus Extender
Si. Esatto.
Diciamo che se hai spazio prevedi due trimmer e quattro 1206 così non ti precludi nessuna ipotesi visto che sei probabilmente sotto il kHz tutti i santi aiutano.
La 50 Hz e i suoi multipli però potrebbero dare fastidio.
Quindi il coassiale adattato e terminato (con la resistenza da 50 ohm) dovrebbe aiutare ad eliminare buona parte dei disturbi.
Volendo se ci sta aggiungerei un Tantalio 100uF sulla Vcc da entrambi i lati se non crea guai al regolatore Ldo.
Ciao
Diciamo che se hai spazio prevedi due trimmer e quattro 1206 così non ti precludi nessuna ipotesi visto che sei probabilmente sotto il kHz tutti i santi aiutano.
La 50 Hz e i suoi multipli però potrebbero dare fastidio.
Quindi il coassiale adattato e terminato (con la resistenza da 50 ohm) dovrebbe aiutare ad eliminare buona parte dei disturbi.
Volendo se ci sta aggiungerei un Tantalio 100uF sulla Vcc da entrambi i lati se non crea guai al regolatore Ldo.
Ciao
600 Elettra
Chi c’è in linea
Visitano il forum: Nessuno e 78 ospiti

Elettrotecnica e non solo (admin)
Un gatto tra gli elettroni (IsidoroKZ)
Esperienza e simulazioni (g.schgor)
Moleskine di un idraulico (RenzoDF)
Il Blog di ElectroYou (webmaster)
Idee microcontrollate (TardoFreak)
PICcoli grandi PICMicro (Paolino)
Il blog elettrico di carloc (carloc)
DirtEYblooog (dirtydeeds)
Di tutto... un po' (jordan20)
AK47 (lillo)
Esperienze elettroniche (marco438)
Telecomunicazioni musicali (clavicordo)
Automazione ed Elettronica (gustavo)
Direttive per la sicurezza (ErnestoCappelletti)
EYnfo dall'Alaska (mir)
Apriamo il quadro! (attilio)
H7-25 (asdf)
Passione Elettrica (massimob)
Elettroni a spasso (guidob)
Bloguerra (guerra)


