Cos'è ElectroYou | Login Iscriviti

ElectroYou - la comunità dei professionisti del mondo elettrico

pse hlp simul LTspice raddrizz+filttro+comparatore

Elettronica lineare e digitale: didattica ed applicazioni

Moderatori: Foto Utentecarloc, Foto Utenteg.schgor, Foto UtenteBrunoValente, Foto UtenteIsidoroKZ

0
voti

[1] pse hlp simul LTspice raddrizz+filttro+comparatore

Messaggioda Foto UtenteMarcoD » 20 set 2024, 9:57

Per un amico, ho simulato con LTspice un circuitino progettato che demodula on-off un tono audio. I risultati non mi convincono:
La commutazione del comparatore ( V(n006) pare avvenire non in corrispondenza dell'attraversamento della soglia di circa 4,1 V (linea viola V(n002) e rimane in alto molto dopo la discesa al di sotto della soglia.
Essendo privo di isteresi, si dovrebbero vedere commutazioni spurie dovute alla ondulazione residua del segnale.
Ho scoperto che per fare funzionare l'operazionale ho dovuto collegare l'alimentazione - a una tensione invece che a 0 V. Il AD795 è il primo operazionale che ho scaricato dalla libreria AD, non sarà il più adatto, ma dovrebbe funzionare.
Adopero il simulatore molto saltuariamente, probabilmente ho commesso degli errori banali.
Potete aiutarmi?
Allego schermata risultati e sorgente schema.
Codice: Seleziona tutto
Version 4
SHEET 1 880 680
WIRE 0 -1136 -112 -1136
WIRE 128 -1136 0 -1136
WIRE 128 -1104 128 -1136
WIRE 0 -1040 0 -1136
WIRE -112 -1024 -112 -1056
WIRE -32 -1024 -112 -1024
WIRE 80 -1008 32 -1008
WIRE 128 -1008 128 -1024
WIRE -752 -992 -816 -992
WIRE -640 -992 -688 -992
WIRE -528 -992 -560 -992
WIRE -448 -992 -528 -992
WIRE -432 -992 -448 -992
WIRE -304 -992 -384 -992
WIRE -192 -992 -304 -992
WIRE -32 -992 -192 -992
WIRE -816 -944 -816 -992
WIRE -528 -944 -528 -992
WIRE -304 -944 -304 -992
WIRE -192 -928 -192 -992
WIRE -112 -896 -112 -1024
WIRE 80 -896 80 -1008
WIRE -816 -816 -816 -864
WIRE -528 -816 -528 -880
WIRE -528 -816 -816 -816
WIRE -304 -816 -304 -864
WIRE -304 -816 -528 -816
WIRE -192 -816 -192 -864
WIRE -192 -816 -304 -816
WIRE -112 -816 -192 -816
WIRE 80 -816 -112 -816
WIRE 128 -816 80 -816
WIRE -528 -800 -528 -816
WIRE 128 -784 128 -816
WIRE 128 -768 128 -784
WIRE 0 -672 0 -976
WIRE 128 -672 128 -704
WIRE 128 -672 0 -672
FLAG -528 -800 0
FLAG -816 -992 V1
IOPIN -816 -992 In
FLAG 128 -1008 0
SYMBOL cap -688 -1008 R90
WINDOW 0 0 32 VBottom 2
WINDOW 3 32 32 VTop 2
SYMATTR InstName C1
SYMATTR Value 10
SYMBOL res -544 -1008 R90
WINDOW 0 0 56 VBottom 2
WINDOW 3 32 56 VTop 2
SYMATTR InstName R1
SYMATTR Value 0.5k
SYMBOL diode -512 -880 R180
WINDOW 0 24 64 Left 2
WINDOW 3 24 0 Left 2
SYMATTR InstName D1
SYMATTR Value 1N4148
SYMBOL diode -448 -976 R270
WINDOW 0 32 32 VTop 2
WINDOW 3 0 32 VBottom 2
SYMATTR InstName D2
SYMATTR Value 1N4148
SYMBOL res -320 -960 R0
SYMATTR InstName R2
SYMATTR Value 10k
SYMBOL cap -208 -928 R0
SYMATTR InstName C2
SYMATTR Value 0.5
SYMBOL voltage -816 -960 R0
WINDOW 123 0 0 Left 0
WINDOW 39 0 0 Left 0
SYMATTR InstName V1
SYMATTR Value SINE(0 5 1000 0.02 0 0 50)
SYMBOL OpAmps\\AD795 0 -1072 R0
SYMATTR InstName U1
SYMBOL res -128 -1152 R0
SYMATTR InstName R3
SYMATTR Value 6.8k
SYMBOL res -128 -912 R0
SYMATTR InstName R4
SYMATTR Value 3,3k
SYMBOL voltage 128 -1120 R0
WINDOW 123 0 0 Left 0
WINDOW 39 0 0 Left 0
SYMATTR InstName V2
SYMATTR Value 14
SYMBOL res 64 -912 R0
SYMATTR InstName R5
SYMATTR Value 2k
SYMBOL voltage 128 -800 R0
WINDOW 123 0 0 Left 0
WINDOW 39 0 0 Left 0
SYMATTR InstName V3
SYMATTR Value 5
TEXT -912 -1080 Left 2 ;Raddrizzatore di segnale audio CW
TEXT -1016 -792 Left 2 !.tran 0 0.1 .01 startup uic

risult simulaz2.jpg
Avatar utente
Foto UtenteMarcoD
12,2k 5 9 13
Master EY
Master EY
 
Messaggi: 6696
Iscritto il: 9 lug 2015, 16:58
Località: Torino

0
voti

[2] Re: pse hlp simul LTspice raddrizz+filttro+comparatore

Messaggioda Foto Utentestefanodelfiore » 20 set 2024, 10:38

come valori di C1 e C2 hai usato valori esagerati, C1 e stato impostato a 10 F e C2 a 0.5 F, con un segnale di 1 kHz ai capi di C2 non hai praticamente nulla.
L'operazionale usato non è ad alimentazione singola quindi devi alimentarlo con una tensione negativa.
Il valore del resistore R4 è indicato come 3,3k deve essere 3.3k.
Il segnale di ingresso ha un valore massimo di 5 V, non sufficiente a far scattar il comparatore
Se volevi un comparatore perché non hai usato un comparatore?
Avatar utente
Foto Utentestefanodelfiore
1.673 3 8
Master
Master
 
Messaggi: 569
Iscritto il: 28 mar 2009, 20:15
Località: Bologna

0
voti

[3] Re: pse hlp simul LTspice raddrizz+filttro+comparatore

Messaggioda Foto UtenteMarcoD » 20 set 2024, 11:25

Come valori di C1 e C2 hai usato valori esagerati, C1 e stato impostato a 10 F e C2 a 0.5 F, con un segnale di 1 kHz ai .capi di C2 non hai praticamente nulla

Fosse vero, hai ragione, sono valori irrealistici. Ma nello schema elettrico risultano uF, anche l'andamento dei grafici pare regolare riguardo le capacità.

L'operazionale usato non è ad alimentazione singola quindi devi alimentarlo con una tensione negativa.

L'operazionale non sa di essere alimentato con una tensione duale o singola, solo vuole le tensioni degli ingressi all'interno di quelle di alimentazione.

Se volevi un comparatore perché non hai usato un comparatore?

L'uscita del comparatore deve erogare corrente quando è a livello alto, un operazionale va sicuramente bene. I comparatori di solito hanno l'uscita open collector che chiude a massa.
I requisiti di prestazioni dinamiche di commutazione sono estremamente modeste (qualche ms).
Il progetto è per un prototipo in esemplare unico, non sono sicuro quale componente verrà adoperato, dovrebbe essere progettato per ll componente più scarso disponibile.
Avatar utente
Foto UtenteMarcoD
12,2k 5 9 13
Master EY
Master EY
 
Messaggi: 6696
Iscritto il: 9 lug 2015, 16:58
Località: Torino

1
voti

[4] Re: pse hlp simul LTspice raddrizz+filttro+comparatore

Messaggioda Foto Utentestefanodelfiore » 20 set 2024, 12:27

i modelli degli amplificatori operazionali di LTspice sanno come sono alimentati, il loro modello non è un modello semplificato. Se vuoi una prova con il componente AD795 simula un semplice amplificatore in configurazione invertente o non invertente e vedi i risultati sia con alimentazione singola che duale e osserva il suo comportamento. Poi simula il tutto con un LT1013 che può lavorare con alimentazione singola e osserva il suo comportamento.
Parli di prestazioni dinamiche modeste di qualche ms ma per testare il circuito usi una sorgente sinusoidale di 1 kHz cioè con un periodo di 1 ms.
Se il circuito deve essere progettato per il componente più scarso possibile perché hai usato l'AD795 che non è ne scarso ne economico?
Avatar utente
Foto Utentestefanodelfiore
1.673 3 8
Master
Master
 
Messaggi: 569
Iscritto il: 28 mar 2009, 20:15
Località: Bologna

0
voti

[5] Re: pse hlp simul LTspice raddrizz+filttro+comparatore

Messaggioda Foto UtenteMarcoD » 20 set 2024, 13:07

Foto Utentestefanodelfiore , ti ringrazio, ho inserito il LT1013 e ora i risultati mi soddisfano.
Se mi rimarrà voglia indagherò sul differente comportamento del AD795.

Il progetto è nato all'interno di un gruppo, coordinato in modo lasco su base volontaria, di appassionati un poco pasticcioni. Vorrebbero accendere una "lampada" con il tono audio di un oscillofono collegato a un tasto telegrafico usato a scopo didattico per generare segnali morse durante una manifestazione a Torino.
Per me userei un LM358, o un 741, ma paiono disponibili dei TL071.
Ho progettato lo schema elettrico ipotizzando i requisiti, è stato messo in dubbio il funzionamento con singola alimentazione, e per diletto mi sono messo a simulare il tutto anche se sono poco esperto ed amante dei simulatori circuitali.

Non sono geloso, questo è lo stato attuale del progetto:
risult simulaz 3.jpg
Avatar utente
Foto UtenteMarcoD
12,2k 5 9 13
Master EY
Master EY
 
Messaggi: 6696
Iscritto il: 9 lug 2015, 16:58
Località: Torino

0
voti

[6] Re: pse hlp simul LTspice raddrizz+filttro+comparatore

Messaggioda Foto Utentestefanodelfiore » 20 set 2024, 15:10

Grazie delle spiegazioni ora sono più chiare le finalità del progetto, quindi la lampada risulta accesa per la durata di un punto o per la durata di una linea. Il tono che viene inviato al circuito può variare tra un zero e un valore positivo oppure variare da negativo a positivo.
Forse potresti usare anche delle porte logiche con ingresso a Schmitt-Trigger come dei 40106 o 4093.
Avatar utente
Foto Utentestefanodelfiore
1.673 3 8
Master
Master
 
Messaggi: 569
Iscritto il: 28 mar 2009, 20:15
Località: Bologna

0
voti

[7] Re: pse hlp simul LTspice raddrizz+filttro+comparatore

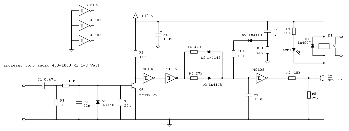
Messaggioda Foto Utentestefanodelfiore » 25 set 2024, 18:06

Oggi avevo un po' di tempo e ho cercato di realizzare il circuito in modo diverso usando tre porte cmos dell'integrato 40106. Il circuito non l'ho provato materialmente perché il mio angolo elettronico in cantina è al momento inutilizzabile, quindi ho usato solo il simulatore con in ingresso dei file VAW per simulare il segnale morse.
Di seguito il circuito disegnato con fidocad

Avatar utente
Foto Utentestefanodelfiore
1.673 3 8
Master
Master
 
Messaggi: 569
Iscritto il: 28 mar 2009, 20:15
Località: Bologna

0
voti

[8] Re: pse hlp simul LTspice raddrizz+filttro+comparatore

Messaggioda Foto UtenteMarcoD » 26 set 2024, 12:42

Interessante lo schema con i 40106, pare possa funzionare.

Tuttavia il circuito precedente è stato realizzato da Maurizio, ed è funzionante in modo soddisfacente.

Nella realizzazione sono state apportate le seguenti varianti allo schema:
- Inserito un trasformatore di isolamento (forse elevatore di tensione) sull'ingresso audio.
- Al posto del relè elettromeccanico è stato inserito un relè a stato solido.
Con il TL071 non funzionava ( dopo commutato in ON non ritornava in OFF ?) , sostituito con un LM358.
Allego una immagine del prototipo appena terminato, e faccio i complimenti a Maurizio per la realizzazione.
realizzazione.jpg
Avatar utente
Foto UtenteMarcoD
12,2k 5 9 13
Master EY
Master EY
 
Messaggi: 6696
Iscritto il: 9 lug 2015, 16:58
Località: Torino

0
voti

[9] Re: pse hlp simul LTspice raddrizz+filttro+comparatore

Messaggioda Foto Utentestefanodelfiore » 27 set 2024, 16:48

Se il tuo amico Maurizio è soddisfatto del circuito che ha realizzato va bene così, non si tocca nulla.
L'unica cosa che non capisco è l'uso del relè allo stato solido della Crydom che è un oggetto realmente molto costoso.
Avatar utente
Foto Utentestefanodelfiore
1.673 3 8
Master
Master
 
Messaggi: 569
Iscritto il: 28 mar 2009, 20:15
Località: Bologna

0
voti

[10] Re: pse hlp simul LTspice raddrizz+filttro+comparatore

Messaggioda Foto UtenteMarcoD » 28 set 2024, 17:29

Manifestazione "la notte dei ricercatori", Venerdi e Sabato a Torino davanti al Palazzo Reale in piazza Castello.
Non si vede, ma è presente una lampada 230 V 100W a filamento comandata dal circuito a sua volta connesso a un oscillofono comandato dal tasto telegrafico. I " committenti " sono soddisfatti, forse si sarebbe potuto collegare in qualche modo direttamente una lampada a12V al tasto, con molto meno lavoro, ma si sono rispettati i requisiti..!
ARI notte ricercatori 2024.jpg
Allegati
ARI notte ricercatori 2024 2.jpg
Avatar utente
Foto UtenteMarcoD
12,2k 5 9 13
Master EY
Master EY
 
Messaggi: 6696
Iscritto il: 9 lug 2015, 16:58
Località: Torino

Prossimo

Torna a Elettronica generale

Chi c’è in linea

Visitano il forum: Nessuno e 63 ospiti