Ciao a tutti, volevo provare a costruire un generatore di tensione usando un LM317 ma volevo provare a regolare la tensione di uscita usando un uC e per farlo pensavo di usare un dac come riferimento e un mosfet per la regolazione.
Provo a spiegarmi meglio con degli schemi
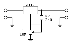
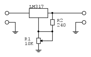
Lo schema standard di un LM317 è:
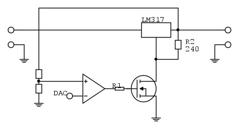
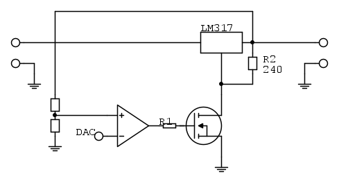
Quello a cui pensavo è:
Questi sono schemi indicativi e ho un grosso dubbio, online non ho trovato nessuno schema che regoli così l'LM317, è fattibile o ci sono problemi?
Regolazione di un LM317 usando un mosfet
Moderatori:
carloc,
g.schgor,
BrunoValente,
IsidoroKZ
31 messaggi
• Pagina 1 di 4 • 1, 2, 3, 4
1
voti
Seguo per curiosità, ma ho seri dubbi sul funzionamento ed eventuale stabilità (a me non piace trafficare con questi integrati "monolitici").
Per la domanda, sicuramente la risposta di
lucaking è ottima
EDIT: Link ds TI

Per la domanda, sicuramente la risposta di
EDIT: Link ds TI

0
voti
Credo si possa fare anche col mosfet (studiando un po il circuito), io molti anni fa avevo adattato uno schema di principio trovato su un vecchio handbook (provo a cercare se c'e' ancora disponibile da qualche parte), che controllava un gruppo di 117 in parallelo tramite un transistor NPN pilotato da un'operazionale, per farci una specie di "inseguitore" da una decina di Ampere.
"Sopravvivere" e' attualmente l'unico lusso che la maggior parte dei Cittadini italiani,
sia pure a costo di enormi sacrifici, riesce ancora a permettersi.
sia pure a costo di enormi sacrifici, riesce ancora a permettersi.
-

Etemenanki
9.517 3 6 10 - Master

- Messaggi: 5940
- Iscritto il: 2 apr 2021, 23:42
- Località: Dalle parti di un grande lago ... :)
0
voti
Etemenanki ha scritto:Credo si possa fare anche col mosfet (studiando un po il circuito), io molti anni fa avevo adattato uno schema di principio trovato su un vecchio handbook (provo a cercare se c'e' ancora disponibile da qualche parte), che controllava un gruppo di 117 in parallelo tramite un transistor NPN pilotato da un'operazionale, per farci una specie di "inseguitore" da una decina di Ampere.
Se lo trovassi sarebbe il top...
Poi occorrerà ribaltarlo per fare anche la tensione negativa ma andiamo per gradi
0
voti
Sono riuscito a trovarne una copia online in PDF, https://frank.pocnet.net/other/sos/Texa ... k_1977.pdf ... e' lo schema di base di pagina 103 del libro (115 del PDF), quello con i tre regolatori in quasi-parallelo (con le resistenze di equalizzazione in serie ad ogni uscita), la mia versione aveva 10 regolatori montati su un GROSSO dissipatore (a certi valori faceva da stufetta di riscaldamento
), quindi avevo usato un transistor diverso e cambiato alcuni valori, ed usava una tensione esterna fornita all'operazionale tramite il potenziometro invece di chiuderlo semplicemente a massa, ma credo che adattandolo un po si possa farlo pilotare anche dall'uscita di un DAC ... e' da testare, comunque, per saperlo (vanno aggiunti anche un po di condensatori di filtraggio, per un risultato stabile).
Lo svantaggio e' che cosi com'e' non puo scendere al di sotto di una certa tensione (anche perche' qui il TL080 era alimentato proprio dall'uscita).
Lo svantaggio e' che cosi com'e' non puo scendere al di sotto di una certa tensione (anche perche' qui il TL080 era alimentato proprio dall'uscita).
"Sopravvivere" e' attualmente l'unico lusso che la maggior parte dei Cittadini italiani,
sia pure a costo di enormi sacrifici, riesce ancora a permettersi.
sia pure a costo di enormi sacrifici, riesce ancora a permettersi.
-

Etemenanki
9.517 3 6 10 - Master

- Messaggi: 5940
- Iscritto il: 2 apr 2021, 23:42
- Località: Dalle parti di un grande lago ... :)
0
voti
wimatech ha scritto: costruire un generatore di tensione [cut] ma volevo provare a regolare la tensione di uscita usando un uC
Vedi schema (con domande) a cui aggiungo:
- Precisone/risoluzione ???
- Stabilita' ???
0
voti
Precisione risoluzione direi che il top sarebbe+/- 0.1v , lo userei come alimentatore da banco mi accontento anche di 0.2v
Corrente in uscita 4/5A bastano e avanzano
Interfaccia Arduino encoder qualche pulsante e un lcd
Corrente in uscita 4/5A bastano e avanzano
Interfaccia Arduino encoder qualche pulsante e un lcd
31 messaggi
• Pagina 1 di 4 • 1, 2, 3, 4
Chi c’è in linea
Visitano il forum: Nessuno e 60 ospiti

Elettrotecnica e non solo (admin)
Un gatto tra gli elettroni (IsidoroKZ)
Esperienza e simulazioni (g.schgor)
Moleskine di un idraulico (RenzoDF)
Il Blog di ElectroYou (webmaster)
Idee microcontrollate (TardoFreak)
PICcoli grandi PICMicro (Paolino)
Il blog elettrico di carloc (carloc)
DirtEYblooog (dirtydeeds)
Di tutto... un po' (jordan20)
AK47 (lillo)
Esperienze elettroniche (marco438)
Telecomunicazioni musicali (clavicordo)
Automazione ed Elettronica (gustavo)
Direttive per la sicurezza (ErnestoCappelletti)
EYnfo dall'Alaska (mir)
Apriamo il quadro! (attilio)
H7-25 (asdf)
Passione Elettrica (massimob)
Elettroni a spasso (guidob)
Bloguerra (guerra)









