Un saluto e buone feste a tutti.
Mia moglie mi ha rifilato da riparare una striscia di luci LED alimentate a batteria che non si accendono più.
Il guasto è nel controllore che non è riparabile perché si è bruciato l’integrato ed è introvabile.
Il controllore funzionava con 3 pile AA in serie e permetteva una programmazione di 8 giochi luminosi.
I LED sono collegati ad una linea bifilare/bipolare con ogni LED collegato con polarità contrapposta l’uno all’altro ed è stato possibile recuperare la linea a LED scartando il controllore.
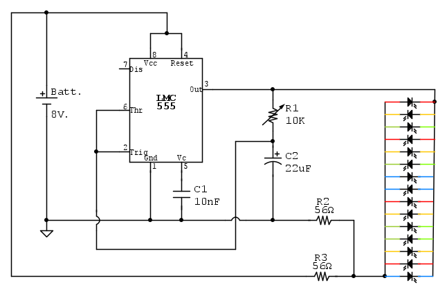
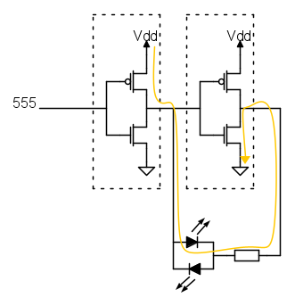
Per recuperare la linea a LED (per divertimento) ho pensato di costruire un circuito intermittente prima con un LM555, ma richiedeva troppa tensione di alimentazione è l’ho sostituito con un LMC555 che avrebbe dovuto funzionare anche con una tensione minima a partire da 1,5V ma purtroppo non è cambiato niente. Può darsi che l’integrato MOS sia un pacco risiglato ma questo non posso garantirlo. In pratica la schiera di LED consuma pochissimo e penso che siano LED speciali destinati a quell’uso specifico perché ogni schiera di 25 LED in parallelo polarizzata in un senso consuma, secondo lo strumento dell’alimentatore, solo 10mA a 2,7V.
Il problema allora qual è?
Per far funzionare le due schiere di LED contrapposte, in modo intermittente per entrambe le schiere, ho dovuto adottare una soluzione, o trucco, che permettesse di alimentare alternativamente i LED anche con una linea di soli due poli.
Il problema è che per far funzionare la linea devo alimentare il circuito a 8V mentre l’intenzione era di alimentarlo con una singola pila al Litio 18650 per fare lavorare i led con una tensione compatibile con quella originale.
Purtroppo il circuito così come costruito ha un assorbimento suo (senza i LED) di 40mA a 8V per garantire in uscita ai LED una tensione che li faccia funzionare alternativamente senza bruciarli (tra i 2 e i 3V).
Non so se ho dimenticato qualcosa, poi posso integrare, comunque allego lo schema che spiega più di tante parole. Sarebbe interessante sapere in cosa ho sbagliato.
Grazie.
LMC555 per riparare luci natalizie
Moderatori:
carloc,
g.schgor,
BrunoValente,
IsidoroKZ
1
voti
Io ho risolto con una soluzione diversa che qualche purista non condividerà, ho programmato con Arduino un microcontrollore attiny ed attivo diversi giochi di luce premendo N volte un tastino. Sono giochi semplici essendo una striscia a filo...quindi fade, accensione veloce, lenta, e qualche altra cosa. Il dispositivo è alimentato con tre AA ed il microchip gira bene e consuma praticamente nulla.
1
voti
frankis ha scritto:Sarebbe interessante sapere in cosa ho sbagliato.
Le due resistenze da 56 ohm in serie assorbono sempre una corrente pari a Vcc/112 ohm.
In pratica hai realizzato una specie di virtual ground con le due resistenze.
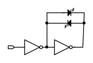
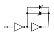
Per diminuire consumo e tensione, per la parte pilotaggio puoi usare dei buffer CMOS come il 4049 collegati così:
Ad ingresso alto si accende il led inferiore, ad ingresso basso quello superiore. Se ti serve più corrente puoi mettere in parallelo più inverter
0
voti
Si infatti il circuito funziona ma consuma corrente passivamente a causa di quelle due resistenze. Anche aumentando le resistenze non si risolve il problema, diminuiscono i mA ma si deve aumentare la tensione e non se ne esce.
Ma quell'integrato 4049 quanta corrente può erogare così come lo hai disegnato? Inoltre non capisco come andrebbe collegato. Preleva dal pin 3 del 555? E se si, dove chiude? A riferimento? Funzionererebbe solo una parte della schiera dei LED, quella di quando lo stato è alto, almeno così mi sembra.
Ma quell'integrato 4049 quanta corrente può erogare così come lo hai disegnato? Inoltre non capisco come andrebbe collegato. Preleva dal pin 3 del 555? E se si, dove chiude? A riferimento? Funzionererebbe solo una parte della schiera dei LED, quella di quando lo stato è alto, almeno così mi sembra.
1
voti
frankis ha scritto: Preleva dal pin 3 del 555?
è un integrato completamente diverso il "4049", ne trovi a bizeffe
Un esempio può essere il CD4049UB della TI, queste porte mediamente erogano 2/3 mA l'una
Forse ST faceva una versione ad alta corrente, tipo 20/30 mA (per porta ?).
Lascio la parola perché non è il mio campo anche io userei un Tiny

1
voti
frankis ha scritto:Ma quell'integrato 4049 quanta corrente può erogare così come lo hai disegnato?
A dipendenza della condizioni d'utilizzo, un paio di mA, vedi qui a pagina https://www.ti.com/lit/ds/symlink/cd4049ub.pdf
Inoltre non capisco come andrebbe collegato. Preleva dal pin 3 del 555? E se si, dove chiude? A riferimento?
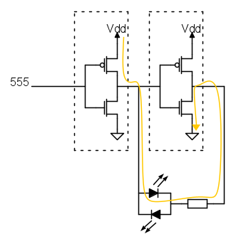
Così. Ognuno dei due circuiti all'interno della linea tratteggiata equivale ad un elemento del 4049.
La freccia indica il flusso di corrente con l'uscita del 555 a 0V. Il flusso con l'uscita a Vdd è compito a casa
Come vedi, si tratta semplicemente di 4 transistor. Una soluzione del genere puoi costruirtela anche discretamente con 4 mosfet.
Volendo puoi anche realizzare un driver a corrente costante e commutarne il collegamento con questi transistor (in gergo tecnico è un "ponte H"). Così migliori l'efficienza (e quindi la durata delle batterie). Diminuisce però anche la tensione tra le due braccia del ponte e i mosfet P rischiano di non commutare correttamente. Se i livelli lo consentono, in questi casi si possono usare 4 mosfet di tipo N, ci vuole però un inverter per due dei gate. Normalmente andrebbe controllato anche il timing per evitare shoot-through, ma qui siamo in corrente costante e non c'è problema.
Forse uno sforzo un po' eccessivo per soddisfare la moglie
Boiler
1
voti
ThEnGi ha scritto:Forse ST faceva una versione ad alta corrente, tipo 20/30 mA (per porta ?
Se interpreto bene il DS ST, a 5 V dovrebbero portare 6 mA, considerando che ciascun HCF4049 contiene 6 buffer che si possono mettere brutalmente in parallelo, con due paralleli da 3 buffer si dovrebbero gestire comodamente i 10 mA richiesti.
Rimane comunque una soluzione di ripiego perché con un 555 al massimo si potrebbe ottenere un effetto di intermittenza.
Un Attiny gestirebbe direttamente la corrente richiesta e N effetti da programmare.
boiler ha scritto:Forse uno sforzo un po' eccessivo per soddisfare la moglie
4
voti
edgar ha scritto:Rimane comunque una soluzione di ripiego perché con un 555 al massimo si potrebbe ottenere un effetto di intermittenza.
Senti qua che ideona!
Prendiamo due 555 (o un 556), che in uscita de facto hanno mezzo ponte H e mettiamo i LED tra le due uscite.
Se li sincronizziamo accuratamente (che noia!) e li sfasiamo di mezzo ciclo otteniamo l'intermittenza richiesta.
Se li lasciamo andare liberi e sciolti, con frequenze e duty leggermente diversi, otteniamo un effetto interessante (forse poco natalizio e molto pacchiano, ma comunque interessante
Boiler
Chi c’è in linea
Visitano il forum: Nessuno e 35 ospiti

Elettrotecnica e non solo (admin)
Un gatto tra gli elettroni (IsidoroKZ)
Esperienza e simulazioni (g.schgor)
Moleskine di un idraulico (RenzoDF)
Il Blog di ElectroYou (webmaster)
Idee microcontrollate (TardoFreak)
PICcoli grandi PICMicro (Paolino)
Il blog elettrico di carloc (carloc)
DirtEYblooog (dirtydeeds)
Di tutto... un po' (jordan20)
AK47 (lillo)
Esperienze elettroniche (marco438)
Telecomunicazioni musicali (clavicordo)
Automazione ed Elettronica (gustavo)
Direttive per la sicurezza (ErnestoCappelletti)
EYnfo dall'Alaska (mir)
Apriamo il quadro! (attilio)
H7-25 (asdf)
Passione Elettrica (massimob)
Elettroni a spasso (guidob)
Bloguerra (guerra)











