Termostato led alta potenza
Moderatori:
carloc,
g.schgor,
BrunoValente,
IsidoroKZ
21 messaggi
• Pagina 2 di 3 • 1, 2, 3
0
voti
Eh non me ne ero accorto, comunque guardando le tabelle i valori a quanto pare sono gli stessi per 80C° e 30C°, comunque guardando gli articoli ho provato la formula con il logaritmo naturale per ottenere la temperatura in base ad una resistenza, lo metterò sul programma che gira su degli xeon
Una cosa che mi domando è: esiste una qualche versione di NE555 che offre l'opportunità di intervenire sulla soglia di trigger? 30C° mi sembrano problematici per la riattivazione del led
Una cosa che mi domando è: esiste una qualche versione di NE555 che offre l'opportunità di intervenire sulla soglia di trigger? 30C° mi sembrano problematici per la riattivazione del led
-

daniele1996
610 3 8 11 - Sostenitore

- Messaggi: 1554
- Iscritto il: 29 ago 2011, 11:29
0
voti
Sinceramente non ho valutato la possibilità del comparatore, ho pensato al 555 perché c'è un open collector che lo userei per portare a massa le tre resistenze pull-up dei mosfet che pilotano il led, in pratica a distanza c'è un 817 che porta a massa queste tre resistenze pull-up (con un segnale PWM) e con tre diodi e il dischage lo spengo direttamente, poi sul 555 c'è il discorso della tensione di threshold e trigger, quindi ho pensato che sarebbe qualcosa di fattibile, diciamo che mi ha attirato di più l'effetto del flip-flop...
-

daniele1996
610 3 8 11 - Sostenitore

- Messaggi: 1554
- Iscritto il: 29 ago 2011, 11:29
0
voti
Stai parlando di un progetto del quale non hai dato nessun dettaglio.
Citi un fantomatico 817 del quale non ho mai sentito parlare.
Soluzioni di fantasia da debuggare.
Sono tutte cose che abbiamo già visto in passato nei tuoi thread. Per piacere fai uno sforzo, non possiamo leggere nella tua mente.
Boiler
Citi un fantomatico 817 del quale non ho mai sentito parlare.
Soluzioni di fantasia da debuggare.
Sono tutte cose che abbiamo già visto in passato nei tuoi thread. Per piacere fai uno sforzo, non possiamo leggere nella tua mente.
Boiler
-1
voti
E' un optoisolatore che serve per pilotare il mosfet del led RGB: se abbaso il carico posso aumentare la distanza, quindi i mosfet che controllano i led insieme all'alimentatore vengono messi a distanza. il ciecuito prima dell'optoisolatore genera un segnale PWM per regolare la luminosità del led. Questi optoisolatori li trovi negli alimentatori switching. Comunque sto pensando di realizzare un circuito simile al circuito interno del 555 ma con le tre resistenze calcolate in base alle tensioni; il latch S-R fatto con due transistor e qualche resistenza e come comparatore metto un operazionale tipo l'LM321...
-

daniele1996
610 3 8 11 - Sostenitore

- Messaggi: 1554
- Iscritto il: 29 ago 2011, 11:29
0
voti
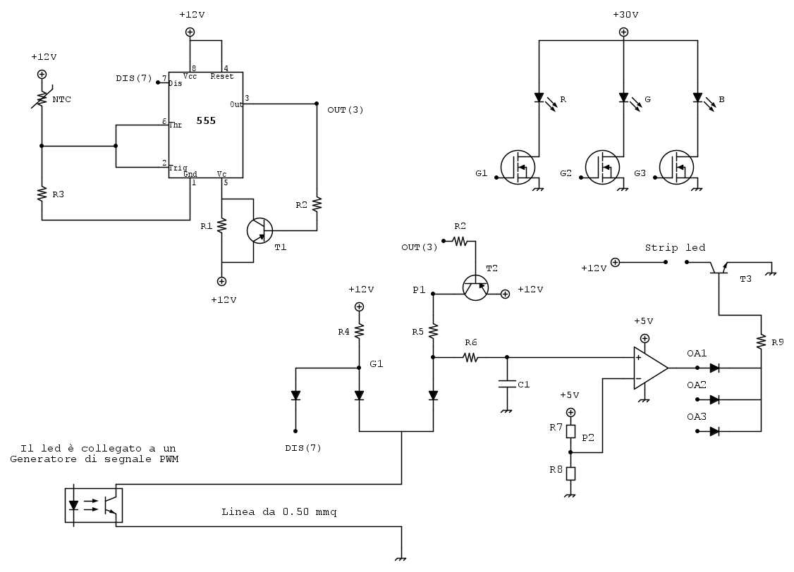
L'idea grosso modo è questa:
R1=4.09K(trimmer)
T1 e T2=BC807 R2=100K
R3=5.6K(trimmer)
R4=10K
R5=2.2K R6=10K C=100n
R7=3.3K R8=1.7K
R9=1K T3=BD139
P1 e P2 sono in comune per tutti e tre i circuiti dei tre led
In questo modo dovrebbe staccare a 80C° e riattivarsi a circa 40C°, rimane sempre il problema di quel 0.7V della Vcesat, con un mosfet di tipo P forse non cambierebbe molto... la ventola (4pin) controllata in PWM arriva al 100% a 40C°
L'optoisolatore è indispensabile in caso di guasti si sostituisce quello senza danneggiare il generatore di segnale PWM.
Il filtro funziona: il segnale è circa 18Khz e la tensione di uscita è compresa tra 1.4V(min) ~ 11V(max) che entra nell'operazionale, probailmente metterò un comparatore con open-collector perché me ne servono quattro, in quel caso vanno invertiti gli ingressi
Cosa ne pensate? Quanti problemi avrò con questo circuito?
R1=4.09K(trimmer)
T1 e T2=BC807 R2=100K
R3=5.6K(trimmer)
R4=10K
R5=2.2K R6=10K C=100n
R7=3.3K R8=1.7K
R9=1K T3=BD139
P1 e P2 sono in comune per tutti e tre i circuiti dei tre led
In questo modo dovrebbe staccare a 80C° e riattivarsi a circa 40C°, rimane sempre il problema di quel 0.7V della Vcesat, con un mosfet di tipo P forse non cambierebbe molto... la ventola (4pin) controllata in PWM arriva al 100% a 40C°
L'optoisolatore è indispensabile in caso di guasti si sostituisce quello senza danneggiare il generatore di segnale PWM.
Il filtro funziona: il segnale è circa 18Khz e la tensione di uscita è compresa tra 1.4V(min) ~ 11V(max) che entra nell'operazionale, probailmente metterò un comparatore con open-collector perché me ne servono quattro, in quel caso vanno invertiti gli ingressi
Cosa ne pensate? Quanti problemi avrò con questo circuito?
-

daniele1996
610 3 8 11 - Sostenitore

- Messaggi: 1554
- Iscritto il: 29 ago 2011, 11:29
0
voti
boiler ha scritto:daniele1996 ha scritto:Quanti problemi avrò con questo circuito?
Tutti
... lapidario ...
"Sopravvivere" e' attualmente l'unico lusso che la maggior parte dei Cittadini italiani,
sia pure a costo di enormi sacrifici, riesce ancora a permettersi.
sia pure a costo di enormi sacrifici, riesce ancora a permettersi.
-

Etemenanki
9.517 3 6 10 - Master

- Messaggi: 5940
- Iscritto il: 2 apr 2021, 23:42
- Località: Dalle parti di un grande lago ... :)
21 messaggi
• Pagina 2 di 3 • 1, 2, 3
Chi c’è in linea
Visitano il forum: Nessuno e 251 ospiti

Elettrotecnica e non solo (admin)
Un gatto tra gli elettroni (IsidoroKZ)
Esperienza e simulazioni (g.schgor)
Moleskine di un idraulico (RenzoDF)
Il Blog di ElectroYou (webmaster)
Idee microcontrollate (TardoFreak)
PICcoli grandi PICMicro (Paolino)
Il blog elettrico di carloc (carloc)
DirtEYblooog (dirtydeeds)
Di tutto... un po' (jordan20)
AK47 (lillo)
Esperienze elettroniche (marco438)
Telecomunicazioni musicali (clavicordo)
Automazione ed Elettronica (gustavo)
Direttive per la sicurezza (ErnestoCappelletti)
EYnfo dall'Alaska (mir)
Apriamo il quadro! (attilio)
H7-25 (asdf)
Passione Elettrica (massimob)
Elettroni a spasso (guidob)
Bloguerra (guerra)



