Cos'è ElectroYou | Login Iscriviti

ElectroYou - la comunità dei professionisti del mondo elettrico

Integrazione nuovo impianto FV con quadro esistente - dubbi

Progettazione, esercizio, manutenzione, sicurezza, leggi, normative...

Moderatori: Foto Utentesebago, Foto UtenteMASSIMO-G, Foto Utentelillo, Foto UtenteMike

0
voti

[1] Integrazione nuovo impianto FV con quadro esistente - dubbi

Messaggioda Foto UtenteGiove1988 » 3 lug 2025, 14:47

Buongiorno a tutti, questo è il mio primo post e riguarda alcuni dubbi sulle modalità di "allaccio" del nuovo impianto fv sull'impianto elettrico esistente a casa dei miei.

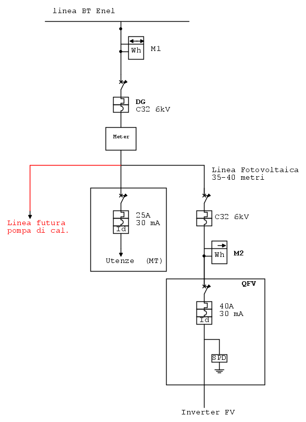
ESISTENTE
Il contatore enel è in una nicchia della parete esterna dell'abitazione, lato strada (NORD), e alle sue spalle - interno della stessa perete - si trova anche il quadro elettrico di casa, anni '90, con a monte un MTD tipo AC 25A 0.03A sostituito 5-6 anni fa, seguito dai vari (vecchi) interruttori di zona.
Nella nicchia del contatore c'è anche un MT C32 6kV di recente installazione (1 anno), che nello schema FV è stato indicato come DG.

NUOVA REALIZZAZIONE
é in fase di installazione/ultimazione un impianto FV da 6 kW sull'altro lato dell'abitazione (SUD). Il locale tecnico con batterie/inverter/quadri è collegato al contatore tramite un cavo interrato di circa 40 metri.
Inoltre, a settembre-ottobre, verrà installata una pompa di calore (8-10 kW termici) e realizzata una nuova linea esterna, che partirà sempre dal "contatore".

Schema 01.png
Schema 1

Questi sono i miei dubbi:
1 - Corretto usare come DG l'esistente MT anziché un nuovo MTD, vista la nuova linea esterna di 40 mt interrati? (e in previsione della futura 3a linea)
2 - Il meter fotovoltaico (CHINT DDSU666) è stato installato subito dopo il DG e fa anche da sdoppiatore: 1 fase / neutro in ingresso - 2 fasi / neutro in uscita. Corretto così o è meglio "sdoppiare" le linee dopo. soprattutto in vista della futura terza linea pompa-di-calore? [inoltre è stato installato in maniera scorretta, in quanto neutri vanno tutti in ingresso, vabbè il tecnico mi ha datteo che lo sistemerà]
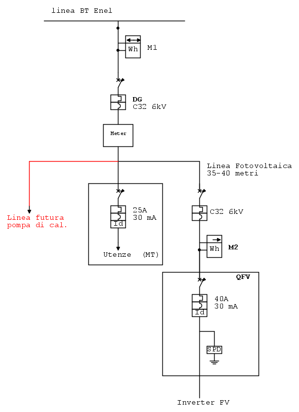
3 - Nel progetto originario di un anno fa era previsto il secondo contatore di produzione, con l'aggiunta di un MT. L'installatore mi ha detto che ora non verrrà più richiesto il secondo contatore e quindi non installato il MT. Dal meter/contatore si collega direttamente il Quadro Fovoltaico a 40 mt circa (arrivato già confezionato con un MTD e uno scaricatore). Corretto?

Schema 02.png
Schema 2

4- Nel quadro di casa è stato sostituito anni fa il vecchio "salvavita" con un MTD tipo AC. CHe ne pensate?


Grazie :-)
Ultima modifica di Foto UtenteFranco012 il 4 lug 2025, 15:23, modificato 1 volta in totale.
Motivazione: Eliminati link a server esterni, inserite correttamente le immagini.
Avatar utente
Foto UtenteGiove1988
5 2
 
Messaggi: 5
Iscritto il: 2 lug 2025, 11:29

0
voti

[2] Re: Integrazione nuovo impianto FV con quadro esistente - du

Messaggioda Foto UtenteFranco012 » 3 lug 2025, 20:45

Ciao, e benvenuto in questo Forum.
Dovresti evitare d'inserire immagini provenienti da server esterni, come da Regolamento.
Puoi vedere QUI le istruzioni su come inserire correttamente le immagini. Grazie.

EDIT
Trattandosi di schemi, è opportuno utilizzare FidoCadJ, come spiegato QUI.
Big fan of ƎlectroYou
Avatar utente
Foto UtenteFranco012
5.842 3 4 8
G.Master EY
G.Master EY
 
Messaggi: 2713
Iscritto il: 8 ago 2015, 19:40
Località: Sardegna

0
voti

[3] Re: Integrazione nuovo impianto FV con quadro esistente - du

Messaggioda Foto UtenteGiove1988 » 4 lug 2025, 14:56

Grazie del benvenuto.
Scusatemi per l'errato caricamento delle immagini, ma vedo che il mio post non è più modificabile. La prossima volta seguirò le indicazioni, scusate ancora
Avatar utente
Foto UtenteGiove1988
5 2
 
Messaggi: 5
Iscritto il: 2 lug 2025, 11:29

0
voti

[4] Re: Integrazione nuovo impianto FV con quadro esistente - du

Messaggioda Foto UtenteGiove1988 » 8 lug 2025, 13:10



Ho provato a sistemare il circuito usando FidoCadJ.

Cosa ne pensate di:
- Magnetotermico anziché MTD come interruttore DG in presenza di utenze e impianto fv?
- protezione del contatore di produzione M2?
- protezione MTD del quadro utenza (abitazione).
Avatar utente
Foto UtenteGiove1988
5 2
 
Messaggi: 5
Iscritto il: 2 lug 2025, 11:29

0
voti

[5] Re: Integrazione nuovo impianto FV con quadro esistente - du

Messaggioda Foto UtenteMike » 8 lug 2025, 14:34

Il DG solo magnetotermico va bene se l'involucro dove è installato è a doppio isolamento, la conduttura montante è a doppio isolamento e non ci sono masse a valle.
--
Michele Lysander Guetta
--
"Non pensare mai al dolore, al pericolo o ai nemici un momento più lungo del necessario per combatterli." — Ayn Rand
Avatar utente
Foto UtenteMike
55,6k 7 10 12
G.Master EY
G.Master EY
 
Messaggi: 17005
Iscritto il: 1 ott 2004, 18:25
Località: Conegliano (TV)

0
voti

[6] Re: Integrazione nuovo impianto FV con quadro esistente - du

Messaggioda Foto UtenteGiove1988 » 8 lug 2025, 23:33

Grazie.
Il mio "dubbio" è proprio quello.

Perché prima il mt DG era in un piccolo contenitore in plastica 2 moduli, sotto al contatore, e si collegava tramite corrugato al quadretto domestico interno lì a pochi centimetri.

Ora il contenitore in plastica è stato rimosso e il MT DG è stato fissato - insieme al meter - su una barra din fisherata all'interno della nicchia del contatore. Senza involucro protettivo, praticamente all'aria aperta.

Il cavo di collegamento all'impianto fotovoltaico scorre in tubazione rk nella parte "visibile" e in un corrugato a doppio isolamento nella parte interrata. A valle che c'è? Un altro MT identico :shock:
Avatar utente
Foto UtenteGiove1988
5 2
 
Messaggi: 5
Iscritto il: 2 lug 2025, 11:29


Torna a Impianti, sicurezza e quadristica

Chi c’è in linea

Visitano il forum: Google [Bot] e 58 ospiti