Buonasera a tutti,
mi scuso per lo schema ma è il primo che faccio usando fidocadj, spero di prenderci confidenza presto per migliorarmi.
Detto ciò, stavo disegnando/progettando un piccolo inverter obbistico 12Vcc/220Vac da circa 300 W a onda quadra.
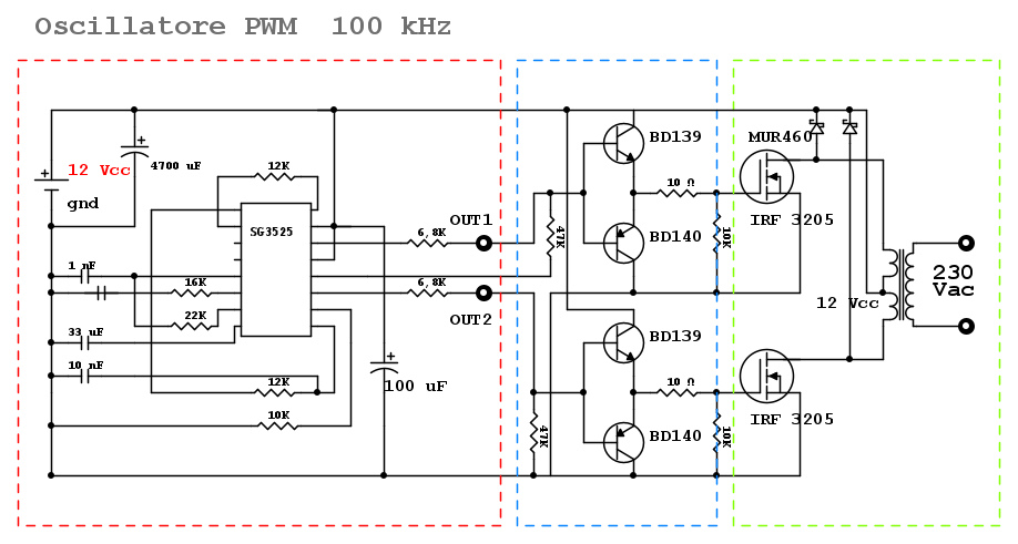
Nel riquadro a rosso a sinistra ci sarebbe la parte dell'oscillatore PWM con un SG3525A che genera il segnale a 100KHz.
Nel riquadro centrale rettangolo blu, ci sono due coppie di transistori NPN - PNP che formano uno stadio di pilotaggio push-pull dei mosfet ,che, a causa della frequenza elevata del PWM dovrebbero pilotare meglio e con una buona corrente i mosfet ( la scelta come saprete è sempre quella di ridurre il peso e le dimensioni del trasformatore che non sarà a lamierini ma in ferrite EE55 per alta frequenza, in seguito, opportunamente dimensionato con primario a presa centrale... nello schema è rappresentato da un trasformatore preso in libreria con un doppio primario collegato al centro che dovrebbe rendere l'idea ).
Tra i drain dei mosfet e Vcc ho messo due diodi ultrafast MUR460 in antiparallelo da 4 ampere e 100 di picco a protezione degli stessi dalle extratensioni generate dal trasformatore nelle oscillazioni ad alta frequenza.
Tra Vcc e gnd, ho messo un elettrolitico di filtraggio ripple da 4700 uF 25 volt
I due mosfet sono degli IRF3205 che dovrebbero riuscire a gestire un carico in uscita ( insieme al trasformatore opportunamente dimensionato ) carichi da 250-300 Watt circa.
Questa è una prima parte circuitale che dovrebbe innalzare la tensione dai 12 Vcc ai circa 310Vcc raddrizzati... poi successivamente dovrà esserci un ponte H per ricreare l'alternata a 50 Herz.
Nello schema manca parte raddrizzatore e ponte H. Vorrei prima correggere e apportare eventuali correzioni a questa poi proseguire.
Mi scuso ancora per lo schema, spero sia comprensibile anche nei valori, se qualcuno vuole apportare correzioni o accorgimenti circuitali per me sarebbe un valido aiuto. Grazie a tutti.
Progetto PWM SG3525A 100 kHz per Inverter DC/AC 12/230
Moderatori:
carloc,
g.schgor,
BrunoValente,
IsidoroKZ
0
voti
Sotto il condensatore da 1 nF ce n'è uno senza valore che non dovrebbe esistere... deve esseremi scappato mentre disponevo i componenti, scusate.
-

Superfelix
180 2 8 - Stabilizzato

- Messaggi: 342
- Iscritto il: 7 dic 2024, 23:34
0
voti
Si, anche quella che non è collegata in realtà va a gnd... è una resistenza di pull-down che tiene spenti i transistor... ho dimenticato di metterla a gnd.
-

Superfelix
180 2 8 - Stabilizzato

- Messaggi: 342
- Iscritto il: 7 dic 2024, 23:34
2
voti
Un po' di osservazioni sparse.
I transistori BD... sono lenti, probabilmente un collegamento senza buffer e` piu` veloce! Se vuoi mettere un buffer o usi transistori piu` piccoli, o, molto meglio, metti un MOS driver.
Le resistenze di base sono troppo elevate: fanno passare meno di 2mA, e anche con un beta di 150, hai una corrente di gate troppo bassa. Il piedino 12 deve essere connesso a ground.
I diodi fra drain e alimentazione non ci vogliono, se li metti fai un fritto misto di transistori (e forse anche diodi).
Stai usando un pushpull con duty cycle fisso, bisognerebbe prendere qualche precauzione per la fuga del flusso. Se il circuito non e` tutto simmetrico, il trasformatore potrebbe saturare.
Forse sarebbe meglio regolare la tensione di uscita, dato che sia il carico che la sorgente possono variare, e la tensione non mi pare possa essere molto stabile.
Bisogna ricordare che dove ci sono degli elevati picchi veloci di corrente, bisogna mettere vicino dei condensatori sull'alimentazione. Quindi sui driver dei MOS condensatori da almeno 100nF, mentre sui MOS i condensatori che forniscono i picchi di corrente (facendo anche il calcolo della corrente efficace).
I transistori BD... sono lenti, probabilmente un collegamento senza buffer e` piu` veloce! Se vuoi mettere un buffer o usi transistori piu` piccoli, o, molto meglio, metti un MOS driver.
Le resistenze di base sono troppo elevate: fanno passare meno di 2mA, e anche con un beta di 150, hai una corrente di gate troppo bassa. Il piedino 12 deve essere connesso a ground.
I diodi fra drain e alimentazione non ci vogliono, se li metti fai un fritto misto di transistori (e forse anche diodi).
Stai usando un pushpull con duty cycle fisso, bisognerebbe prendere qualche precauzione per la fuga del flusso. Se il circuito non e` tutto simmetrico, il trasformatore potrebbe saturare.
Forse sarebbe meglio regolare la tensione di uscita, dato che sia il carico che la sorgente possono variare, e la tensione non mi pare possa essere molto stabile.
Bisogna ricordare che dove ci sono degli elevati picchi veloci di corrente, bisogna mettere vicino dei condensatori sull'alimentazione. Quindi sui driver dei MOS condensatori da almeno 100nF, mentre sui MOS i condensatori che forniscono i picchi di corrente (facendo anche il calcolo della corrente efficace).
Per usare proficuamente un simulatore, bisogna sapere molta più elettronica di lui
Plug it in - it works better!
Il 555 sta all'elettronica come Arduino all'informatica! (entrambi loro malgrado)
Se volete risposte rispondete a tutte le mie domande
Plug it in - it works better!
Il 555 sta all'elettronica come Arduino all'informatica! (entrambi loro malgrado)
Se volete risposte rispondete a tutte le mie domande
0
voti
IsidoroKZ ha scritto:I diodi fra drain e alimentazione non ci vogliono
Vero! Avrebbe senso invece mettere, fra drain e source, un grosso zener per parare la tensione di rottura? Specialmente se lasciamo un dead time per sfogare il flusso.
2
voti
Uno zener dissipa parecchio, potrebbe bastare uno snubber RC, se proprio necessario per smorzare il ringing.
Il flusso viene eliminato in gran parte dall'altro primario e, durante i tempi morti, attraverso il secondario con diodi e carico.
Il flusso viene eliminato in gran parte dall'altro primario e, durante i tempi morti, attraverso il secondario con diodi e carico.
Per usare proficuamente un simulatore, bisogna sapere molta più elettronica di lui
Plug it in - it works better!
Il 555 sta all'elettronica come Arduino all'informatica! (entrambi loro malgrado)
Se volete risposte rispondete a tutte le mie domande
Plug it in - it works better!
Il 555 sta all'elettronica come Arduino all'informatica! (entrambi loro malgrado)
Se volete risposte rispondete a tutte le mie domande
0
voti
Buongiorno e grazie per i preziosi consigli...
Sto aggiornando lo schema con alcune correzioni in base a questi ultimi. Tra drain e source potrebbe andare bene anche un diodo TVS eventualmente per clampare i picchi del trasformatore? ...del tipo P6KE56CA (~60–70 V 25–100 A) oppure uno snubber ben dimensionato è sufficiente??, considerando le potenze in gioco di circa 300 W ( contenute per un inverter obbistico ).
Ho visto che esistono dei driver dedicati del tipo TC4420 che sembrerebbero proprio adatti allo scopo, tuttavia, se dovessi continuare con la scelta dei BJT, potrebbero andare bene dei TTC015B / TTA008B che li danno per 150 MHz?
* il pin 12 è a massa, c'è un noto che lo collega ai source dei mosfet e ai collettori dei BD140
ora vedo di mettere anche quei condensatori e abbassare quelle resistenze da 47K
Sto aggiornando lo schema con alcune correzioni in base a questi ultimi. Tra drain e source potrebbe andare bene anche un diodo TVS eventualmente per clampare i picchi del trasformatore? ...del tipo P6KE56CA (~60–70 V 25–100 A) oppure uno snubber ben dimensionato è sufficiente??, considerando le potenze in gioco di circa 300 W ( contenute per un inverter obbistico ).
Ho visto che esistono dei driver dedicati del tipo TC4420 che sembrerebbero proprio adatti allo scopo, tuttavia, se dovessi continuare con la scelta dei BJT, potrebbero andare bene dei TTC015B / TTA008B che li danno per 150 MHz?
* il pin 12 è a massa, c'è un noto che lo collega ai source dei mosfet e ai collettori dei BD140
ora vedo di mettere anche quei condensatori e abbassare quelle resistenze da 47K
-

Superfelix
180 2 8 - Stabilizzato

- Messaggi: 342
- Iscritto il: 7 dic 2024, 23:34
1
voti
47kΩ? Avevo letto 4.7kΩ
ancora peggio!
Perche' vuoi mettere dei transistori da 10W? I BC337 o qualcosa del genere fanno proprio tanto schifo?
Perche' vuoi mettere dei transistori da 10W? I BC337 o qualcosa del genere fanno proprio tanto schifo?
Per usare proficuamente un simulatore, bisogna sapere molta più elettronica di lui
Plug it in - it works better!
Il 555 sta all'elettronica come Arduino all'informatica! (entrambi loro malgrado)
Se volete risposte rispondete a tutte le mie domande
Plug it in - it works better!
Il 555 sta all'elettronica come Arduino all'informatica! (entrambi loro malgrado)
Se volete risposte rispondete a tutte le mie domande
0
voti
Si scusami, su disegno su foglio avevo messo 4,7K ma sullo schema mi è partita la virgola... cosi sarebbero 0,2 mA alla basse... 10 volte in meno che i 2mA già inefficaci
Quella resistenza la sto mettendo da 2,2K che dovrebbe portare a circa 4,2 mA alla base.
Considerando un guadagno tipico del TTC015B di 100, dovrebbe uscire con circa 400mA che dovrebbero essere sufficienti per pilotare il gate dei 3205 penso.
perché credevo fossero troppo piccoli per pilotere la base... invece sto vedendo che reggono 800 mA e 100 MHz... ottimi e ne ho un cassettino
quindi, cambio schema con BC337/327... rb va bene 1K?
Quella resistenza la sto mettendo da 2,2K che dovrebbe portare a circa 4,2 mA alla base.
Considerando un guadagno tipico del TTC015B di 100, dovrebbe uscire con circa 400mA che dovrebbero essere sufficienti per pilotare il gate dei 3205 penso.
perché credevo fossero troppo piccoli per pilotere la base... invece sto vedendo che reggono 800 mA e 100 MHz... ottimi e ne ho un cassettino
quindi, cambio schema con BC337/327... rb va bene 1K?
-

Superfelix
180 2 8 - Stabilizzato

- Messaggi: 342
- Iscritto il: 7 dic 2024, 23:34
Chi c’è in linea
Visitano il forum: Nessuno e 420 ospiti

Elettrotecnica e non solo (admin)
Un gatto tra gli elettroni (IsidoroKZ)
Esperienza e simulazioni (g.schgor)
Moleskine di un idraulico (RenzoDF)
Il Blog di ElectroYou (webmaster)
Idee microcontrollate (TardoFreak)
PICcoli grandi PICMicro (Paolino)
Il blog elettrico di carloc (carloc)
DirtEYblooog (dirtydeeds)
Di tutto... un po' (jordan20)
AK47 (lillo)
Esperienze elettroniche (marco438)
Telecomunicazioni musicali (clavicordo)
Automazione ed Elettronica (gustavo)
Direttive per la sicurezza (ErnestoCappelletti)
EYnfo dall'Alaska (mir)
Apriamo il quadro! (attilio)
H7-25 (asdf)
Passione Elettrica (massimob)
Elettroni a spasso (guidob)
Bloguerra (guerra)



