Cos'è ElectroYou | Login Iscriviti

ElectroYou - la comunità dei professionisti del mondo elettrico

Progetto PWM SG3525A 100 kHz per Inverter DC/AC 12/230

Elettronica lineare e digitale: didattica ed applicazioni

Moderatori: Foto Utentecarloc, Foto Utenteg.schgor, Foto UtenteBrunoValente, Foto UtenteIsidoroKZ

2
voti

[11] Re: Progetto PWM SG3525A 100 kHz per Inverter DC/AC 12/230

Messaggioda Foto Utenteboiler » 20 lug 2025, 10:10

IsidoroKZ ha scritto:Bisogna ricordare che dove ci sono degli elevati picchi veloci di corrente, bisogna mettere vicino dei condensatori sull'alimentazione. Quindi sui driver dei MOS condensatori da almeno 100nF

I picchi di corrente che un gate driver genera sono una cosa dell'altro mondo!

Tempo fa avevo misurato per curiosità l'impatto della commutazione sulla rete di alimentazione di un circuito.
Qui si vede il layout (parzialmente anonimizzato):
gatedriver_layout.png


Il punto A in alto a sinistra è dove viene saldato il cavetto dei 5V in arrivo da un alimentatore da banco.
In basso a destra c'è un LM5134 che pilota un mosfet di dimensioni modestissime.

L'alimentazione è distribuita sul layer interno 2, GND è sul layer interno 1.
Il grosso poligono rosso rinforza la distribuzione dei 5 V. Sul layer inferiore c'è l'analogo per GND.

Localmente, proprio a ridosso del gate driver, la distribuzione viene fatta sui layer esterni, collegati con un singolo via al resto del power distribution network, proprio per localizzare il droop/bounce.

Ci sono condensatori di bypass a profusione. Vicino all'IC sono 2x 100n, il resto sono 6x 10u. Tutto in 0603 X7R.

I punti A, B e C indicano dove ho effettuato le seguenti misure:
gatedriver_measurement.png

(il trigger dell'oscilloscopio era sul segnale in ingresso al gate driver, se ne vede bene il propagation delay)

Impressionante, no?
Soprattutto la differenza tra B e C, che sono sullo stesso poligono, separati da forse forse 1 cm di rame.

Boiler
Avatar utente
Foto Utenteboiler
26,4k 5 9 13
G.Master EY
G.Master EY
 
Messaggi: 5613
Iscritto il: 9 nov 2011, 12:27

0
voti

[12] Re: Progetto PWM SG3525A 100 kHz per Inverter DC/AC 12/230

Messaggioda Foto UtenteSuperfelix » 20 lug 2025, 10:25

Ho fatto qualche variazione allo schema...
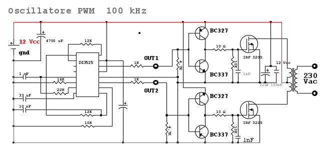
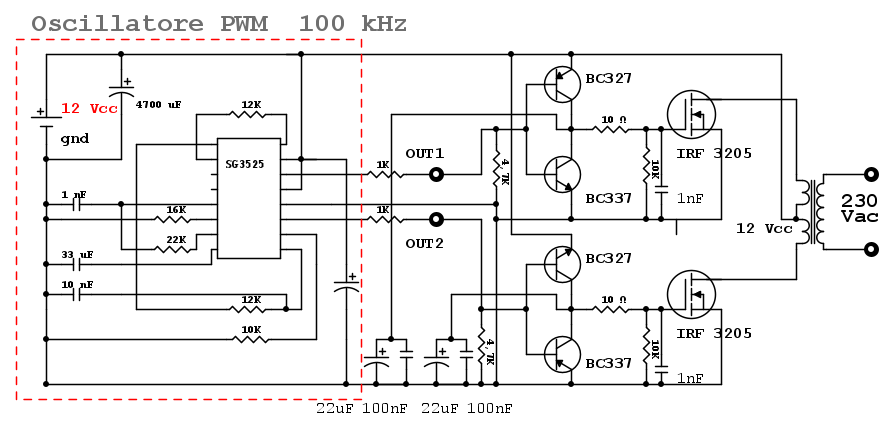
le resistenza di cui stavamo parlando errate da 47K, in realtà sono quelle di pull down che dicevamo ad inizio post con EcoTan, penso possano rimanere come da correzione a 4,7K.
Le resistenze di base invece ai BJT inizialmente erano quelle da 6,8K che sono state ridimensionate adesso a 1K per pilotare la base dei BC337/327, dovrebbe caricare il gate con circa 900mA. Ho messo un parallelo di condensatori ai collettori delle coppie BC da 100nF e 22 uF, i 22uF per serbatoio corrente e i 100nF per i transienti più veloci essendo il 22uF di per sè lento. Ho messo un codensatore tra gate e source da 1 nF come filtro.

Volevo fare un'altra osservazione, considerando che il nucleo EE55 è generoso per questo progetto, potrei abbassare la frequenza a 50 kHz in modo da rendere tutto un po' meno critico?? Pensavo a mosfet meno caldi... anche dal punto di disturbi EMI e credo anche piste PCB meno critiche. Potrebbe essere un compromesso? dovrebbe stare ben al di sopra di eventuali interferenze o ronzii captabili su apparecchiatura audio ad esempio
Avatar utente
Foto UtenteSuperfelix
180 2 8
Stabilizzato
Stabilizzato
 
Messaggi: 342
Iscritto il: 7 dic 2024, 23:34

0
voti

[13] Re: Progetto PWM SG3525A 100 kHz per Inverter DC/AC 12/230

Messaggioda Foto UtenteSuperfelix » 20 lug 2025, 10:34

Ciao Boiler,
per me cose un po troppo tecniche, sono a livelli più obbistici io ma mi sembra di capire che non si debba lesinare con le capacità... :roll:. E' importante anche la posizione vicino i componenti attivi... io da correzione ultimo schema, i due paralleli che vanno ai collettori dei BC li ho messi dove avevo spazio ma credo debbano essere messi a ridosso di essi.
Finite le correzioni provo a ridisegnare meglio lo schema con gli accorgimenti del caso

Grazie per il tuo intervento molto interessante.
Avatar utente
Foto UtenteSuperfelix
180 2 8
Stabilizzato
Stabilizzato
 
Messaggi: 342
Iscritto il: 7 dic 2024, 23:34

1
voti

[14] Re: Progetto PWM SG3525A 100 kHz per Inverter DC/AC 12/230

Messaggioda Foto Utenteboiler » 20 lug 2025, 11:01

Devo dire che ho solo sorvolato il thread e sono un po' di fretta, ma con IsidoroKZ sei in ottime mani.

Sì, la capacità è importante, ma sono importanti anche i fattori parassitari che le stanno attorno, cose che dipendono dal tipo di montaggio, dal dielettrico, dalla geometria, eccetera.
Componenti THT hanno caratteristiche molto peggiori rispetto a SMD.
Il montaggio su millefori è terribile.
Gli elettrolitici hanno caratteristiche poco adeguate a questo tipo di applicazione.

Può funzionare comunque, ma forse anche non troppo bene ;-)

Mi sembra di vedere che i condensatori li hai messi sulla rete che pilota il gate tramite i 10 ohm, insomma, all'uscita del driver. Lì sono dannosi, immagino si tratti di un errore.
Inoltre quell'uscita push-pull fatta così probabilmente ad ogni commutazione scarica i condensatori di supporto a causa dello shoot-through (la corrente che scorre quando entrambi i rami sono accesi).

Fare una previsione così a naso è difficile, ma rischi addirittura di avere una performance migliore usando direttamente lo stadio d'uscita dell'SG3525.

Boiler
Avatar utente
Foto Utenteboiler
26,4k 5 9 13
G.Master EY
G.Master EY
 
Messaggi: 5613
Iscritto il: 9 nov 2011, 12:27

0
voti

[15] Re: Progetto PWM SG3525A 100 kHz per Inverter DC/AC 12/230

Messaggioda Foto UtenteEcoTan » 20 lug 2025, 11:35

'Sto coso non prevede un dead time?
Avatar utente
Foto UtenteEcoTan
7.720 4 12 13
Expert EY
Expert EY
 
Messaggi: 5426
Iscritto il: 29 gen 2014, 8:54

0
voti

[16] Re: Progetto PWM SG3525A 100 kHz per Inverter DC/AC 12/230

Messaggioda Foto UtenteSuperfelix » 20 lug 2025, 12:19

Capisco Boiler,
sono pienamente d'accordo sul fatto che tra uno schema e la realtà costruttiva ci siano diverse insidie soprattutto se si lavora con alte frequenze... spero passo passo di trovare la strada e i giusti consigli per poterlo far funzionare senza chissà quali grandi pretese. Già è soddisfacente imparare cose nuove sulla teoria e il funzionamento/ miglioramento dei vari blocchi di schema. Se poi riuscissi anche ad assemblarlo e farlo funzionare ne sarei maggiormente contento.
Non ho dubbi che con IsidoroKZ fossi in buone mani, hai ragione anche in questo...
:mrgreen:

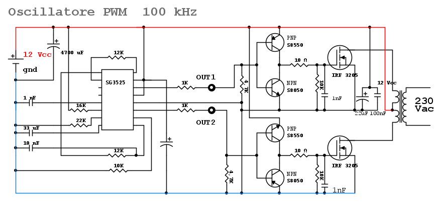
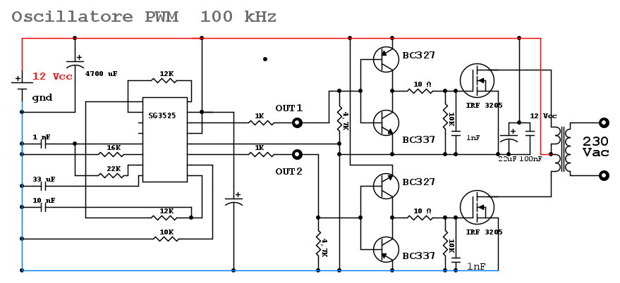
Ho tolto quei paralleli di condensatori deliberatamente malposti e li ho messi tra Vcc e gnd il più vicino possibile ai mosfet, dovrebbero andare bene lì... spero :mrgreen:

Avatar utente
Foto UtenteSuperfelix
180 2 8
Stabilizzato
Stabilizzato
 
Messaggi: 342
Iscritto il: 7 dic 2024, 23:34

0
voti

[17] Re: Progetto PWM SG3525A 100 kHz per Inverter DC/AC 12/230

Messaggioda Foto UtenteSuperfelix » 20 lug 2025, 13:08

Ulteriori aggiornamenti, al posto dei BC337/327 ho messo dei S8050/8550, inquanto, ho un cassettino diNPN BC327 ma non sto trovando per niente i PNP 327. Ho notato che gli S8050/S8550 sono un po' più lenti ma hanno una corrente maggiore... comunque sono 100 MHz contro i 150 MHz, dovrebbero andare bene e ne posseggo molti sia NPN che PNP.
Il dead time tramite RT e CT è di 66 ns che dovrebbe andar bene per 100KHz e anche nell'ipotesi di abbassare frequenza a 50 kHz.
La RT da 16K non va verso gnd ma verso Vcc, posto ultimo aggiornamento dello schema
Avatar utente
Foto UtenteSuperfelix
180 2 8
Stabilizzato
Stabilizzato
 
Messaggi: 342
Iscritto il: 7 dic 2024, 23:34

0
voti

[18] Re: Progetto PWM SG3525A 100 kHz per Inverter DC/AC 12/230

Messaggioda Foto UtenteEcoTan » 20 lug 2025, 14:00

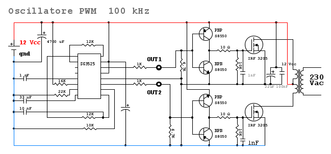
Perché hai lasciato i condensatori da 1 nF sui gate? La capacità intrinseca non manca di certo.
Avatar utente
Foto UtenteEcoTan
7.720 4 12 13
Expert EY
Expert EY
 
Messaggi: 5426
Iscritto il: 29 gen 2014, 8:54

0
voti

[19] Re: Progetto PWM SG3525A 100 kHz per Inverter DC/AC 12/230

Messaggioda Foto UtenteSuperfelix » 20 lug 2025, 15:59

È un piccolo condensatore di snubber, smorza le oscillazioni e filtra i disturbi ad alta frequenza... Non è obbligatorio ma penso aiuti. Ho messo 1nF per non rallentare le commutazioni e fare scaldare i MOSFET.
Avatar utente
Foto UtenteSuperfelix
180 2 8
Stabilizzato
Stabilizzato
 
Messaggi: 342
Iscritto il: 7 dic 2024, 23:34

3
voti

[20] Re: Progetto PWM SG3525A 100 kHz per Inverter DC/AC 12/230

Messaggioda Foto UtenteIsidoroKZ » 20 lug 2025, 16:45

I transistori bipolari per il pilotaggio dei gate sono disegnati a caso :-(

I condensatori sui gate vanno dal "non servono" al "fanno danni".

C'e` sempre il problema della fuga del flusso e della stabilizzazione della tensione di uscita.

Un tempo morto di 66ns a 100kHz vuol dire meno dell'1%, l'integrato non garantisce un duty cycle cosi` elevato.
Per usare proficuamente un simulatore, bisogna sapere molta più elettronica di lui
Plug it in - it works better!
Il 555 sta all'elettronica come Arduino all'informatica! (entrambi loro malgrado)
Se volete risposte rispondete a tutte le mie domande
Avatar utente
Foto UtenteIsidoroKZ
121,2k 1 3 8
G.Master EY
G.Master EY
 
Messaggi: 21059
Iscritto il: 17 ott 2009, 0:00

PrecedenteProssimo

Torna a Elettronica generale

Chi c’è in linea

Visitano il forum: Nessuno e 144 ospiti