La PCB ha comunque subito un “incidente di percorso”: il laboratorio mi ha scritto scusandosi per aver sbagliato la spedizione, effettuata via nave (!), e mi ha rimborsato il costo. Pazienza. Avrei preferito ricevere almeno un esemplare rapidamente, ma nel frattempo lo sviluppo dello schema è andato avanti, e quella versione di PCB non prevedeva l’aggiunta di ulteriori componenti se non saldandoli direttamente sulle piste. Insomma, l’avventura non è iniziata sotto i migliori auspici.
Detto ciò, lo schema è già pubblicabile, anche se mancano ancora alcuni componenti passivi in particolare filtri, snubber, varistor e protezioni, che saranno oggetto di calcolo, ottimizzazione e, auspicabilmente, discussione tecnica.
Struttura dello schema
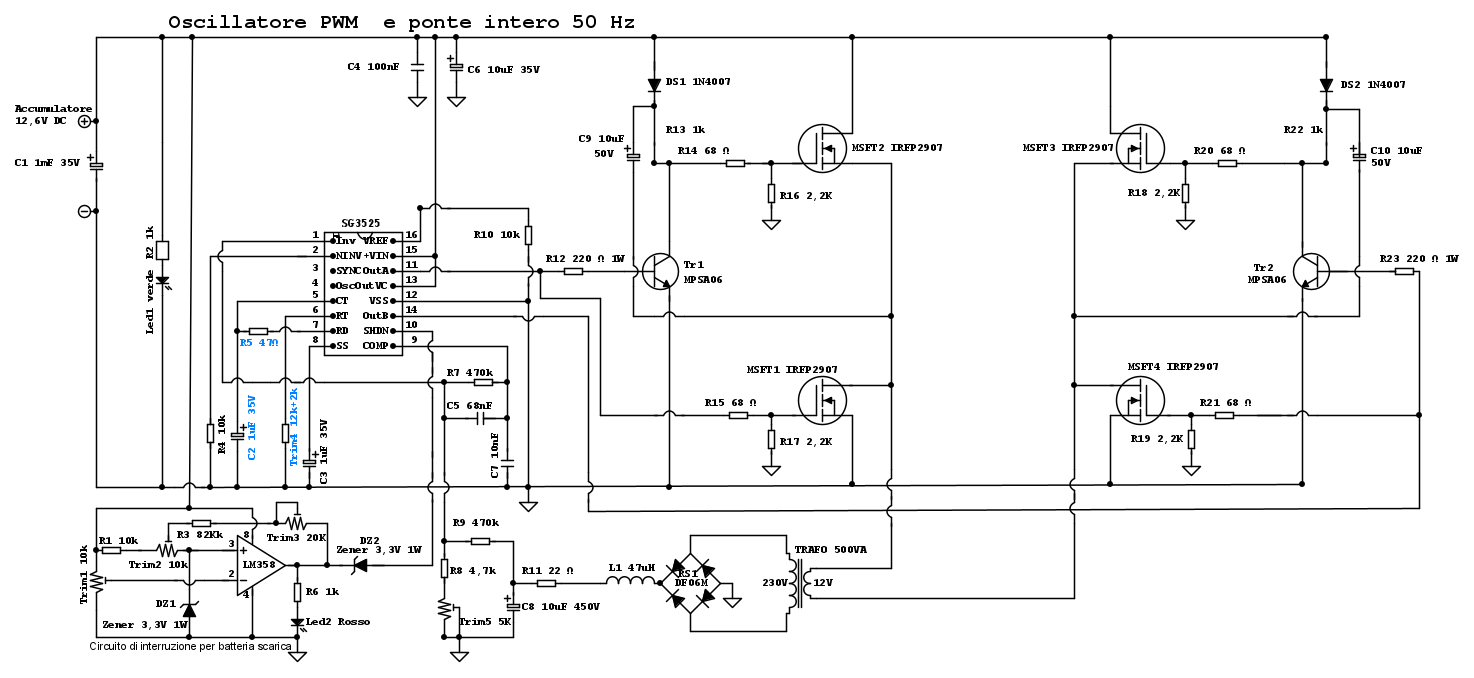
Il circuito è suddiviso in quattro sezioni principali:
• Alimentazione: ingresso da PSU stabilizzato, batteria, pannello solare, ecc.
• Controllo: PWM, ponte H, trasformatore di rete 50 Hz (5 o 600VA ma credo potrebbe essere superiore con quei mosfet), controreazione e monitoraggio dello stato della batteria
• Stadio di potenza: MOSFET e BJT
La scelta dei componenti è stata ispirata da criteri di efficienza, robustezza e forse modularità, con particolare attenzione alla semplicità costruttiva e alla reperibilità.
Schema elettrico
Segue lo schema elettrico attualmente implementato, realizzato in FidocadJ. La disposizione è volutamente ampia (forse neanche tanto) per consentire l’integrazione di componenti futuri.
Stato attuale
Lo schema è abbastanza avanti, anche se non è ancora stato testato fisicamente. Restano da definire:
• Filtri EMI: da dimensionare in base alle frequenze operative e ai requisiti di compatibilità elettromagnetica.
• Snubber: da calcolare per proteggere i dispositivi di commutazione e ridurre i picchi di tensione.
• Varistor: per salvaguardare i MOSFET dai picchi di tensione generati durante la commutazione.
• Protezione: elettronica o a fusibili ed eventuale protezione termica da integrare
Vorrei che questi elementi fossero oggetto di confronto tecnico, anche in funzione di eventuali simulazioni e prove pratiche.
Invito alla Community
Condivido lo schema in questa fase proprio per stimolare il confronto e raccogliere suggerimenti prima di procedere con la nuova PCB. Chiunque voglia contribuire con osservazioni, calcoli, proposte di layout o alternative circuitali è il benvenuto!
Sono aperto a ogni modifica e, in particolare, a:
• Proposte per il dimensionamento dei filtri
• Scelte di snubber RC/RCD o altri approcci
• Ottimizzazione del layout PCB per ridurre disturbi e migliorare la dissipazione
• Protezione
Nota tecnica
In ottemperanza alle osservazioni di

Elettrotecnica e non solo (admin)
Un gatto tra gli elettroni (IsidoroKZ)
Esperienza e simulazioni (g.schgor)
Moleskine di un idraulico (RenzoDF)
Il Blog di ElectroYou (webmaster)
Idee microcontrollate (TardoFreak)
PICcoli grandi PICMicro (Paolino)
Il blog elettrico di carloc (carloc)
DirtEYblooog (dirtydeeds)
Di tutto... un po' (jordan20)
AK47 (lillo)
Esperienze elettroniche (marco438)
Telecomunicazioni musicali (clavicordo)
Automazione ed Elettronica (gustavo)
Direttive per la sicurezza (ErnestoCappelletti)
EYnfo dall'Alaska (mir)
Apriamo il quadro! (attilio)
H7-25 (asdf)
Passione Elettrica (massimob)
Elettroni a spasso (guidob)
Bloguerra (guerra)







