In passato, su qualche progettino, mi è capitato di utilizzare elettrolitici di colore verde con serigrafia oro. Credevo fosse un discorso puramente estetico relegato ad un tipo di costruttore piuttosto che un altro. Successivamente durante un rifornimento, mi capitò di leggere "per alta frequenza"... Adesso non so' fino a che punto e con quale veridicità sia fatta questa dichiarazione e soprattutto, con che tipo di costruzione e materiali siano fatti per rispondere meglio alle alte frequenze... però a parte la colorazione, sono identici ai classici neri.
Progetto PWM SG3525A 100 kHz per Inverter DC/AC 12/230
Moderatori:
carloc,
g.schgor,
BrunoValente,
IsidoroKZ
0
voti
Gli interventi di
IsidoroKZ delle vere perle... ne farò sicuramente tesoro.
In passato, su qualche progettino, mi è capitato di utilizzare elettrolitici di colore verde con serigrafia oro. Credevo fosse un discorso puramente estetico relegato ad un tipo di costruttore piuttosto che un altro. Successivamente durante un rifornimento, mi capitò di leggere "per alta frequenza"... Adesso non so' fino a che punto e con quale veridicità sia fatta questa dichiarazione e soprattutto, con che tipo di costruzione e materiali siano fatti per rispondere meglio alle alte frequenze... però a parte la colorazione, sono identici ai classici neri.
In passato, su qualche progettino, mi è capitato di utilizzare elettrolitici di colore verde con serigrafia oro. Credevo fosse un discorso puramente estetico relegato ad un tipo di costruttore piuttosto che un altro. Successivamente durante un rifornimento, mi capitò di leggere "per alta frequenza"... Adesso non so' fino a che punto e con quale veridicità sia fatta questa dichiarazione e soprattutto, con che tipo di costruzione e materiali siano fatti per rispondere meglio alle alte frequenze... però a parte la colorazione, sono identici ai classici neri.
-

Superfelix
180 2 8 - Stabilizzato

- Messaggi: 342
- Iscritto il: 7 dic 2024, 23:34
0
voti
Rieccomi, pronto a rompere gli zebedei a tutti
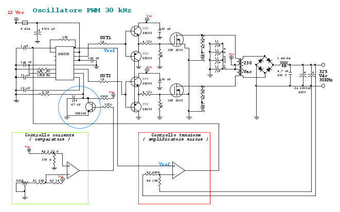
Al netto di tutte le eventuali e necessarie correzioni, soprattutto quelle dei valori di alcuni componenti da dimensionare "ad hoc", riporto alcune correzioni e alcuni ulteriori blocchi di schema, in particolar modo quelli per il controllo tensione ( tramite duty cycle, non più fisso ) e controllo corrente.
- Per controllare la corrente massima, avrei pensato ad un comparatore con il primo opamp ( riquadro verde ) del LM358. L'idea ( malsana o no, funzionale o no ) sarebbe nata dal fatto che utilizzando una Rsense per il carico reale/totale, verrebbe fuori un obrobrio di alcune decine di Watt e come dice
IsidoroKZ, quel tipo di resistore a filo avvolto ingenererebbe parecchi disturbi oltre che essere meccanicamente indecente. Per l'appunto, ho pensato di collegare ad un "ramo di controllo" e non di potenza Rsense da 0,22 Ohm, che misura la corrente e con il partitore arriva a ingresso non invertente. Sull'ingresso invertente,invece, è presente un partitore, che da miei calcoli ( spero corretti ) dovrebbe riuscire a stabilire la soglia di intervento, tramite il trimmer 500K, da 10 a 100A circa. Una volta che si attiva l'uscita del primo opamp, dovrebbe andare sul pin10 ( shutdown del 3525 ) portandolo a gnd e spegnendo il PWM. Cosi facendo però, con il carico ancora collegato, si genererebbe un rapido loop di spegnimenti e riaccensioni che potrebbero essere dannose per il circuito e per il carico. A questo proposito, l'uscita del opamp, invece che andare diretta a pin 10, va alla base di un 2n2222 e lo attiva ( blocco cerchio celeste ) e porta a gnd pin 10 spegnendo il PWM, il condensatore da 47 uF, tramite la R di pull up da 220K ( secondo calcoli ), dovrebbe rallentarne l'accensione di una decina di secondi e scongiurare rapidi loop di riavvio.
- Il secondo opamp di LM358, verrebbe utilizzato acome amplificatore di errore per il controllo del duty cicle, che non è più fissato dalla resistenza da 12K che prima era tra pin 1 e 9 e che è stata rimossa. In poche parole, viene prelevata la tensione di 325 Vdc ( che ho raddrizzata per l'appunto ) da ponte e portata all'opamp tramite partitore 680K e 10K in modo che arrivi una tensione di 4,7 Vcc, idonea al funzionamento dell'opamp. L'amplificatore di errore, dovrebbe confrontare l'uscita dell'inverter ed il suo riferimento e apportare la correzione per stabilizzare la tensione sul pin 1 del 3525 variando il duty cycle... ( almeno credo ). Ho aggiunto piccolo condensatore 1 uF tra pin 1 e massa per mitigare oscillazioni.
Ho rimosso i condensatori da 1 mF a ridosso dei mosfet, ho rimosso pull down base BJT da 4,7 k per aumentare segnale ma ho tenuta quella da 1K alla base dei BJT come eventuale protezione sul 3525.
Prendete questi miei aggiornamenti come eventuali congetture, mi sono venuti in mente questi metodi al momento... non so' se sono strade percorribili, con eventuali aggiustamenti.
A questo punto, potrei provare a realizzare qualcosa per quanto riguarda il primo stadio PWM/BUFFERsu 1000 fori per vedere "intanto" se le oscillazioni sono corrette e lecorrenti del buffer anche ( con tutte le problematiche ovviamente che possono crearsi testandovprogetti HF su 1000 fori o su bredboard..... vorrei eventualemte provare solo per capire se ci sono errori di funzionamento consistenti di base o concettuali ).
A tal proposito, volevo capire se attualmente sulla parte PWM/BUFFER risultano errori evidenti o valori RT CT RD anomali per flip flop 60 kHz ( 30 kHz su mosfet )
a me verrebbe 31,5 kHz e dead time di 450 ns con quei valori, se non sto calcolando male.
Al netto di tutte le eventuali e necessarie correzioni, soprattutto quelle dei valori di alcuni componenti da dimensionare "ad hoc", riporto alcune correzioni e alcuni ulteriori blocchi di schema, in particolar modo quelli per il controllo tensione ( tramite duty cycle, non più fisso ) e controllo corrente.
- Per controllare la corrente massima, avrei pensato ad un comparatore con il primo opamp ( riquadro verde ) del LM358. L'idea ( malsana o no, funzionale o no ) sarebbe nata dal fatto che utilizzando una Rsense per il carico reale/totale, verrebbe fuori un obrobrio di alcune decine di Watt e come dice
- Il secondo opamp di LM358, verrebbe utilizzato acome amplificatore di errore per il controllo del duty cicle, che non è più fissato dalla resistenza da 12K che prima era tra pin 1 e 9 e che è stata rimossa. In poche parole, viene prelevata la tensione di 325 Vdc ( che ho raddrizzata per l'appunto ) da ponte e portata all'opamp tramite partitore 680K e 10K in modo che arrivi una tensione di 4,7 Vcc, idonea al funzionamento dell'opamp. L'amplificatore di errore, dovrebbe confrontare l'uscita dell'inverter ed il suo riferimento e apportare la correzione per stabilizzare la tensione sul pin 1 del 3525 variando il duty cycle... ( almeno credo ). Ho aggiunto piccolo condensatore 1 uF tra pin 1 e massa per mitigare oscillazioni.
Ho rimosso i condensatori da 1 mF a ridosso dei mosfet, ho rimosso pull down base BJT da 4,7 k per aumentare segnale ma ho tenuta quella da 1K alla base dei BJT come eventuale protezione sul 3525.
Prendete questi miei aggiornamenti come eventuali congetture, mi sono venuti in mente questi metodi al momento... non so' se sono strade percorribili, con eventuali aggiustamenti.
A questo punto, potrei provare a realizzare qualcosa per quanto riguarda il primo stadio PWM/BUFFERsu 1000 fori per vedere "intanto" se le oscillazioni sono corrette e lecorrenti del buffer anche ( con tutte le problematiche ovviamente che possono crearsi testandovprogetti HF su 1000 fori o su bredboard..... vorrei eventualemte provare solo per capire se ci sono errori di funzionamento consistenti di base o concettuali ).
A tal proposito, volevo capire se attualmente sulla parte PWM/BUFFER risultano errori evidenti o valori RT CT RD anomali per flip flop 60 kHz ( 30 kHz su mosfet )
a me verrebbe 31,5 kHz e dead time di 450 ns con quei valori, se non sto calcolando male.
-

Superfelix
180 2 8 - Stabilizzato

- Messaggi: 342
- Iscritto il: 7 dic 2024, 23:34
0
voti
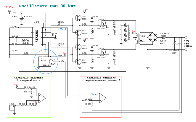
P.S. Scusate ho lavorato su uno schema dove era ancora presente condensatore 100nF in parallelo ai 4 elettrolitici al trasformatore ma che era stato tolto... non consideratelo.
Anche gli snubber sono su vecchi valori, erano stati cambiati in 6,8 Ohm e 100 nF per dimezzare le correnti da 7A a 3,5A...
Anche gli snubber sono su vecchi valori, erano stati cambiati in 6,8 Ohm e 100 nF per dimezzare le correnti da 7A a 3,5A...
-

Superfelix
180 2 8 - Stabilizzato

- Messaggi: 342
- Iscritto il: 7 dic 2024, 23:34
1
voti
Non capisco come funziona il controllo corrente, i due ingressi dell'operazionale vanno entrambi all'alimentazione positiva.
L'amplificatore di tensione non e` un amplificatore, e` un comparatore, che, per ben che vada, fa funzionare il sistema in burst mode, ed entra sull'amplificatore di errore anche lui usato come comparatore con una grossa capacita` sull'uscita che potrebbe rendere ancora piu` instabile il circuito.
Finalmente hai messo il carico: condensatori che si caricano sul picco. Il che vuol dire che ad ogni condizione, si ha un impulso breve di corrente iniziale che poi si riduce, a meno che le induttanze parassite del trasfo non aiutino a "fare la media". Non mi sembra una soluzione che possa andare, il tutto per non mettere un induttore in uscita!
Dimenticavo: potrebbe essere utile dare un'occhiata al data sheet, in cui ci sono queste figure (da Motorola e Texas).
Il data sheet texas e` preso in realta` dalla Unitrode, i diodi di uscita erano stati messi li` tanti anni fa, appena erano usciti i primi integrati. Quelli attuali sono piu` robusti.
L'amplificatore di tensione non e` un amplificatore, e` un comparatore, che, per ben che vada, fa funzionare il sistema in burst mode, ed entra sull'amplificatore di errore anche lui usato come comparatore con una grossa capacita` sull'uscita che potrebbe rendere ancora piu` instabile il circuito.
Finalmente hai messo il carico: condensatori che si caricano sul picco. Il che vuol dire che ad ogni condizione, si ha un impulso breve di corrente iniziale che poi si riduce, a meno che le induttanze parassite del trasfo non aiutino a "fare la media". Non mi sembra una soluzione che possa andare, il tutto per non mettere un induttore in uscita!
Dimenticavo: potrebbe essere utile dare un'occhiata al data sheet, in cui ci sono queste figure (da Motorola e Texas).
Il data sheet texas e` preso in realta` dalla Unitrode, i diodi di uscita erano stati messi li` tanti anni fa, appena erano usciti i primi integrati. Quelli attuali sono piu` robusti.
Per usare proficuamente un simulatore, bisogna sapere molta più elettronica di lui
Plug it in - it works better!
Il 555 sta all'elettronica come Arduino all'informatica! (entrambi loro malgrado)
Se volete risposte rispondete a tutte le mie domande
Plug it in - it works better!
Il 555 sta all'elettronica come Arduino all'informatica! (entrambi loro malgrado)
Se volete risposte rispondete a tutte le mie domande
0
voti
- Blocco controllo corrente:
( Intanto, ho invertito R330 e Rsense... quest'ultima dovrebbe essere collegata e attraversata da Vcc per creare caduta di tensione su opamp, non a massa ).
Quando la corrente sale, il nodo tra Rsense e R330 aumenta. Quando supera una determinata soglia il comparatore cambia stato e spegne PWM ( tremite passaggio blocco delay riavvio 10 sec nel cerchio celeste )
La soglia di comparazione è data dal partitore ingresso invertente, che viene variata tramite trimmer 500K in serie a R1 che genera la tensione di soglia di riferimento, o almeno questa sarebbe l'idea
- Blocco regolazione tensione
Ho invertito gli ingressi, adesso dovrebbe funzionare come amplificatore di errore..... spero
- Induttore
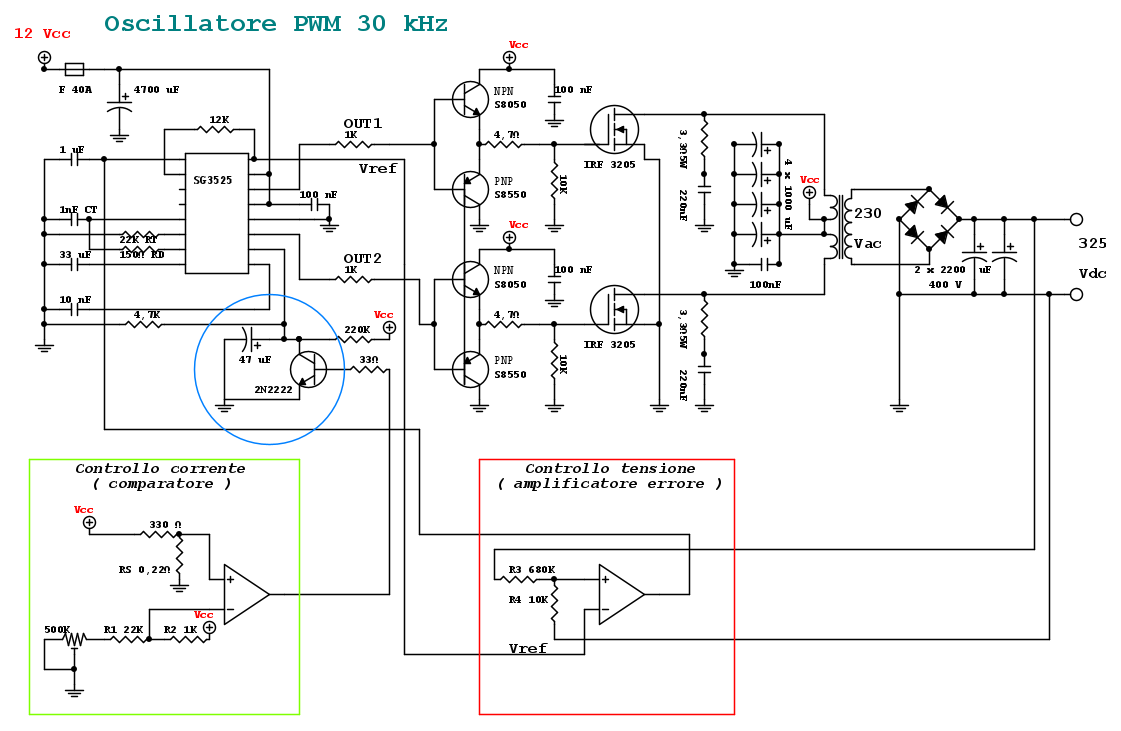
Il concetto dell'induttore, prima di metterlo, volevo capirlo un attimo. Leggendo in rete ho capito che serve per filtraggio e come dovrebbe essere dimensionato. Considerando i 300W circa del carico, si dimensionerebbe un induttore per filtrare ripple di circa 1A in uscita. Da conti, con condensatore MKP 2,2 uF mi viene un induttanza da 1,28 mH per taglio di circa 1/10 frequenza, quindi 3 kHz. Pensavo di metterlo da 1.5mH ( valore commerciale...... oppure avvolgerlo su toroide... vedo se non sono troppe spire... eventualmente faccio due conti per il dimensionamento in seguito ) e circa 2A in modo da essere più robusto... se non arreca problema.
Però ritornerebbe il discorso del parallelo capacità per frequenze diverse di un paio di gg fa... non saprei.
- Detto ciò, volevo capire se il blocco delay cerchiato in celeste possa funzionare.
- Se le funzioni degli operazionali ora vanno bene o in che modo debbano interfacciarsi con lo schema per un corretto funzionamento, quantomeno capire se il discorso ideale della regolazione duty cicle variabile e il controllo corrente potrebbero funzionare, una volta apportate le correzioni.
- I riferimenti al datasheet del SG3525 servono a rimarcare il discorso che non serve il buffer o altro (?), non ho compreso bene il riferimento.
- Altri rami di schema che non sono menzionati, posso ritenerli "verosimilmente" corretti? ( salvo aggiustamenti del caso )
Grazie e buona serata a tutti.
-

Superfelix
180 2 8 - Stabilizzato

- Messaggi: 342
- Iscritto il: 7 dic 2024, 23:34
0
voti
P.S.
Il blocco LC dopo raddrizzamento, ha su schema valori 1 mH e 4,7 uF precedenti all'ultimo dimensionamento.
Sarebbero 1,5 mH e 2,2 uF, come da descrizione e non da schema. Sorry
Il blocco LC dopo raddrizzamento, ha su schema valori 1 mH e 4,7 uF precedenti all'ultimo dimensionamento.
Sarebbero 1,5 mH e 2,2 uF, come da descrizione e non da schema. Sorry
-

Superfelix
180 2 8 - Stabilizzato

- Messaggi: 342
- Iscritto il: 7 dic 2024, 23:34
2
voti
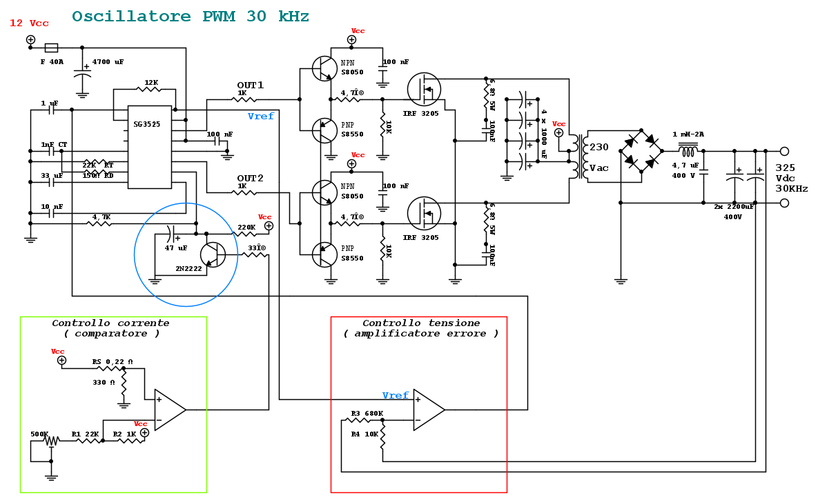
A me non è chiaro cosa fa il circuito nel riquadro verde, cosa è rs collegata in quel modo?
Inoltre, siccome non hai numerato i piedini dell'integrato, non capisco neanche varie altre cose.
Inoltre, siccome non hai numerato i piedini dell'integrato, non capisco neanche varie altre cose.
-

BrunoValente
39,6k 7 11 13 - G.Master EY

- Messaggi: 7796
- Iscritto il: 8 mag 2007, 14:48
0
voti
Cosa fa... probabilmente nulla
cosa vorrei che facesse... protezione da sovraccarico
L'integrato, era inteso con numerazione convenzionale antioraria, comunque, per una migliore comprensione l'ho numerato. Ho approfittato anche per correggere quei valori di LC e poi ho un problema con il simbolo Ohm... ogni volta che copio la sorgente per modificarla mi sono accorto che quel simbolo viene scambiato con altri simboli a caso... non so' se è un mio problema o va in errore fidocadj.
Comunque, metto la R al posto dell'omega e amen, risolvo così.
Tornando al riquadro verde, come posso correggerlo per simulare quella che sarebbe la mia intenzione? ovvero di spegnere PWM dal pin 10 shutdown quando si raggiunge la soglia di carico max impostata?
Il successivo cerchio celeste con il 2n2222 è funzionale concettualomente? ( sulla carta... poi magari vanno aggiustati valori )
Grazie
cosa vorrei che facesse... protezione da sovraccarico
Quando la corrente sale, il nodo tra Rsense e R330 aumenta. Quando supera una determinata soglia il comparatore cambia stato e spegne PWM ( tremite passaggio blocco delay riavvio 10 sec nel cerchio celeste )
La soglia di comparazione è data dal partitore ingresso invertente, che viene variata tramite trimmer 500K in serie a R1 che genera la tensione di soglia di riferimento, o almeno questa sarebbe l'idea.
L'integrato, era inteso con numerazione convenzionale antioraria, comunque, per una migliore comprensione l'ho numerato. Ho approfittato anche per correggere quei valori di LC e poi ho un problema con il simbolo Ohm... ogni volta che copio la sorgente per modificarla mi sono accorto che quel simbolo viene scambiato con altri simboli a caso... non so' se è un mio problema o va in errore fidocadj.
Comunque, metto la R al posto dell'omega e amen, risolvo così.
Tornando al riquadro verde, come posso correggerlo per simulare quella che sarebbe la mia intenzione? ovvero di spegnere PWM dal pin 10 shutdown quando si raggiunge la soglia di carico max impostata?
Il successivo cerchio celeste con il 2n2222 è funzionale concettualomente? ( sulla carta... poi magari vanno aggiustati valori )
Grazie
-

Superfelix
180 2 8 - Stabilizzato

- Messaggi: 342
- Iscritto il: 7 dic 2024, 23:34
2
voti
Quindi Rs, se è attraversata dalla corrente del carico, non può essere rappresentata in quel modo ma va inserita nel circuito di potenza in modo che si capisca chiaramente come e perché al suo interno ci scorre la corrente del carico.
Nel riquadro verde, se l'amplificatore è un LM358, oltre a quello che ti ho detto, mi pare che la tensione degli ingressi sia troppo vicina al positivo di alimentazione in una zona non permessa dal common mode di quell'integrato.
Aggiungo che un operazionale configurato come comparatore non sempre funziona.
Nel riquadro verde, se l'amplificatore è un LM358, oltre a quello che ti ho detto, mi pare che la tensione degli ingressi sia troppo vicina al positivo di alimentazione in una zona non permessa dal common mode di quell'integrato.
Aggiungo che un operazionale configurato come comparatore non sempre funziona.
-

BrunoValente
39,6k 7 11 13 - G.Master EY

- Messaggi: 7796
- Iscritto il: 8 mag 2007, 14:48
1
voti
mi chiedo se che dal punto di vista funzionale i resitori 10Kohm in gate verso massa, diano utilità oppure problemi, si parlava di evitare un gate flottante, nel caso di usare una uscita micro, supponendo lo stesso motivo in questo circuito, (sempre che sia necessario), secondo me avrebbe senso mettere il pulldown sulle basi dei driver push-pull, su OUT1 e OUT2, per intenderci, dove sono stati messi qua la vedrei come una precauzione in caso di distacco meccanico di una pista, ma saremmo gia in fase di analisi dei guasti su piu livelli.
(scusate se sparo, non è che sia proprio il mio mestiere, è una mia riflessione
)
saluti.
(scusate se sparo, non è che sia proprio il mio mestiere, è una mia riflessione
saluti.
-

lelerelele
4.899 3 7 9 - Master

- Messaggi: 5505
- Iscritto il: 8 giu 2011, 8:57
- Località: Reggio Emilia
Chi c’è in linea
Visitano il forum: Nessuno e 41 ospiti

Elettrotecnica e non solo (admin)
Un gatto tra gli elettroni (IsidoroKZ)
Esperienza e simulazioni (g.schgor)
Moleskine di un idraulico (RenzoDF)
Il Blog di ElectroYou (webmaster)
Idee microcontrollate (TardoFreak)
PICcoli grandi PICMicro (Paolino)
Il blog elettrico di carloc (carloc)
DirtEYblooog (dirtydeeds)
Di tutto... un po' (jordan20)
AK47 (lillo)
Esperienze elettroniche (marco438)
Telecomunicazioni musicali (clavicordo)
Automazione ed Elettronica (gustavo)
Direttive per la sicurezza (ErnestoCappelletti)
EYnfo dall'Alaska (mir)
Apriamo il quadro! (attilio)
H7-25 (asdf)
Passione Elettrica (massimob)
Elettroni a spasso (guidob)
Bloguerra (guerra)


