Ciao a tutti,
vorrei realizzare un dissuasore per cani ad ultrasuoni. Ne ho visti alcuni in commercio portatili che utilizzano dei trasduttori piezo a cilindretto metallici, la cui portata credo che sia davvero di pochissimi metri.
Ne ho visto altri, pubblicizzati come di potenza che utilizzano degli speaker ad ultrasuoni più grandi (dai 38 ai 50mm di diametro).
Vorrei un qualcosa che sia abbastanza potente da azzittire i cani nel mio cortile, a circa 20mt dal mio balcone, che purtroppo è area di sosta per i canari del mio palazzo dove i padroni chiacchierano e i cani fanno baccano. Ho acquistato uno di questi speaker, come quelli del modello più potente, e sto mettendo su un circuitino per vedere se funziona e a quale distanza.
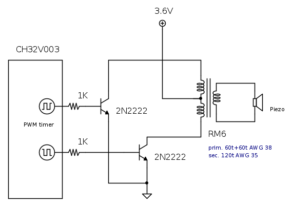
Ho letto che i loppidi sono sensibili agli ultrasuoni fino ai 50-65KHz, cosi ho realizzato un PWM con un micro che mi varia la frequenza di continuo tra i 23 e i 50KHz. Ho realizzato questo semplice circuito:
Per realizzare il trasformatore sono andato un po ad intuito e mi sono arrabbattato con nucleo in ferrite e rame smaltato di recupero.
La tensione che esce dal secondario di T1 è circa di 16v pp. Qui c'è la traccia dell'oscilloscopio con il carico del trasduttore:
Ho fatto qualche misura che potrebbe essere utile:
i 2 primari di T1 hanno un valore di 2.5mH mentre il secondario 10.35mH. L'intero circuito senza carico dello speaker assorbe 23mA, con il carico oscilla intorno ai 180mA. C'è anche un pulsante di 'TEST' che mi abbassa la frequenza tra i 5 e 12KHz ed in questo caso l'assorbimento si abbassa a 52mA, questo mi fa presumere che la frequenza di risonanza dello speaker sia davvero intorno ai 40KHz. Se dovesse funzionare potrei mettere in parallelo più speaker ed adeguare il circuito per maggiore potenza, ma dovrei calcolare un trasformatore adeguato e non so da dove partire.
Non so se i miei ragionamenti sono corretti o sto sbagliando tutto!
Dissuasore per cani ad ultrasuoni
Moderatori:
carloc,
g.schgor,
BrunoValente,
IsidoroKZ
36 messaggi
• Pagina 1 di 4 • 1, 2, 3, 4
7
voti
Scusa se mi trovi in disaccordo, ma credo che non sia legale impedire che il cane abbai, è una cosa sua naturale. E' più facile che siano i loro padroni che andrebbero educati.


Alex
https://www.facebook.com/Elettronicaeelettrotecnica
<< vedi di pigliare arditamente in mano, il dizionario che ti suona in bocca,
se non altro è schietto e paesano.
(Giuseppe Giusti) <<
https://www.facebook.com/Elettronicaeelettrotecnica
<< vedi di pigliare arditamente in mano, il dizionario che ti suona in bocca,
se non altro è schietto e paesano.
(Giuseppe Giusti) <<
0
voti
Sono pienamente d'accordo che andrebbero educati i padroni! Il problema è che i costoro se ne infischiano delle rimostranze di chi è disturbato dai loro comportamenti. Nel mio condominio ci sono 7 cani su 12 appartamenti che ti abbaiano da dietro il portoncino anche quando fai le scale. Oltre il cortile, sulla strada è un continuo transito di padroni e cani perché, purtroppo, qui vicino c'è anche un parco giochi per cani e si sentono i loro abbai fin da lì! Ti dirò pure che avendo la raccolta differenziata, puntualmente i cani urinano sui secchi che devono essere lasciati in strada per il ritiro. Alle mie rimostranze di uno colto sul fatto mi è stato risposto: "Ma è solo pipì!" Purtroppo ho rinunciato al dialogo perché quasi sempre è una battaglia persa!
In merito alla legalità del dispositivo ti rispondo che non è illegale, lo diventerebbe se l'animale è sottoposto a sofferenza perché non può allontanarsi o la il suono è talmente forte da danneggiarlo. Non credo che con le distanze di cui parlo potrebbero causare sofferenza o danni. Tra l'altro ho letto che è controproducente un suono continuo perché verrebbe poi ignorato dal cane che è solamente distratto/disturbato dal suono improvviso. Inoltre tenerlo sempre acceso disturberebbe altri animali come uccelli e pipistrelli. Pensavo di mettere un telecomando e accenderlo all'occorrenza.
In merito alla legalità del dispositivo ti rispondo che non è illegale, lo diventerebbe se l'animale è sottoposto a sofferenza perché non può allontanarsi o la il suono è talmente forte da danneggiarlo. Non credo che con le distanze di cui parlo potrebbero causare sofferenza o danni. Tra l'altro ho letto che è controproducente un suono continuo perché verrebbe poi ignorato dal cane che è solamente distratto/disturbato dal suono improvviso. Inoltre tenerlo sempre acceso disturberebbe altri animali come uccelli e pipistrelli. Pensavo di mettere un telecomando e accenderlo all'occorrenza.
0
voti
riguardo all'uscita in tensione, che hai misurato, sto pesando al trasduttore, non essendo hi-fi potrebbe essere piezo, il che suppongo porti ad una impedenza che varia molto fuori risonanza, si lo danno da 10 a 50Khz, di banda, ma ritengo che il segnale prodotto sia molto piu basso fuori risonanza.
prova a fare una misura della corrente, ti farai un'idea della potenza assorbita.
saluti.
prova a fare una misura della corrente, ti farai un'idea della potenza assorbita.
saluti.
-

lelerelele
4.899 3 7 9 - Master

- Messaggi: 5505
- Iscritto il: 8 giu 2011, 8:57
- Località: Reggio Emilia
0
voti
Una misura di corrente l'ho fatta sull'intero circuito. Ho scritto alla fine del primo post i valori rilevati.
Non mi rimane che spostare tutto dalla breadboard su una millefori e testarlo.
0
voti
Con le prime capsuline non risolveresti nulla, anche pilotandole al massimo, ti potresti aspettare qualche effetto ad 1.5, 2 m al massimo ... il secondo sembra quasi uno scacciatopi.
Anni fa ne feci uno per un amico, ma non per lo scopo per cui vorresti usarlo tu, era una "pistola" per difendersi dai cani selvatici ... la massima sensibilita' per i canidi (ma anche altri animali) dovrebbe essere fra i 25 ed i 30 kHz, il mio usava un banale 555 e "spazzolava" fra circa 23KHz e circa 35KHz mediante il pilotaggio del pin 5 fatto con un secondo 555, che oscillava intorno a 2Hz, poi un trasformatore elevatore pilotato da un mosfet andava al piezo.
Come speaker avevo usato uno di quei tweeter piezo per casse acustiche "dichiarati" da 100W, tagliando parte del cono per farlo stare nel tubo orizzontale che teneva il tutto che aveva un diametro di 6cm, l'impugnatura portava solo l'interruttore a pulsante e faceva appunto da impugnatura per comodita (ma realizzando il tutto a forma di "torcia elettrica", con la parte che regge il tweeter piu larga raccordata ad un corpo piu stretto, si potrebbe anche farne a meno ed impugnarla, appunto, come una torcia elettrica).
Mi unisco comunque agli altri nel dire che dovrebbero essere i proprietari ad educare i loro cani, senza il bisogno che altri intervengano, ma mi rendo conto che molto spesso il menefreghismo degli stessi raggiunge livelli stratoferici (e purtroppo ne ho un esempio anche vicino casa, proprietario di cane "cattivo", che cerca di mordere chiunque gli venga a tiro, uno lo ha gia morso e altri due quasi, il proprietario non e' chiaramente in grado di gestirlo o non glie ne importa, e contina a portarlo in giro senza museruola ... prevedo che uno di questi giorni cerchera' di mordere la persona sbagliata, e li saranno casini)
Anni fa ne feci uno per un amico, ma non per lo scopo per cui vorresti usarlo tu, era una "pistola" per difendersi dai cani selvatici ... la massima sensibilita' per i canidi (ma anche altri animali) dovrebbe essere fra i 25 ed i 30 kHz, il mio usava un banale 555 e "spazzolava" fra circa 23KHz e circa 35KHz mediante il pilotaggio del pin 5 fatto con un secondo 555, che oscillava intorno a 2Hz, poi un trasformatore elevatore pilotato da un mosfet andava al piezo.
Come speaker avevo usato uno di quei tweeter piezo per casse acustiche "dichiarati" da 100W, tagliando parte del cono per farlo stare nel tubo orizzontale che teneva il tutto che aveva un diametro di 6cm, l'impugnatura portava solo l'interruttore a pulsante e faceva appunto da impugnatura per comodita (ma realizzando il tutto a forma di "torcia elettrica", con la parte che regge il tweeter piu larga raccordata ad un corpo piu stretto, si potrebbe anche farne a meno ed impugnarla, appunto, come una torcia elettrica).
Mi unisco comunque agli altri nel dire che dovrebbero essere i proprietari ad educare i loro cani, senza il bisogno che altri intervengano, ma mi rendo conto che molto spesso il menefreghismo degli stessi raggiunge livelli stratoferici (e purtroppo ne ho un esempio anche vicino casa, proprietario di cane "cattivo", che cerca di mordere chiunque gli venga a tiro, uno lo ha gia morso e altri due quasi, il proprietario non e' chiaramente in grado di gestirlo o non glie ne importa, e contina a portarlo in giro senza museruola ... prevedo che uno di questi giorni cerchera' di mordere la persona sbagliata, e li saranno casini)
"Sopravvivere" e' attualmente l'unico lusso che la maggior parte dei Cittadini italiani,
sia pure a costo di enormi sacrifici, riesce ancora a permettersi.
sia pure a costo di enormi sacrifici, riesce ancora a permettersi.
-

Etemenanki
9.517 3 6 10 - Master

- Messaggi: 5940
- Iscritto il: 2 apr 2021, 23:42
- Località: Dalle parti di un grande lago ... :)
0
voti
Io qualche anno fa ho realizzato qualcosa di simile ma un po' più complesso con attivazione automatica, allarme visivo e doppio sonoro BF e HF e relè di attivazione per un attivazione esterna ( ad esempio elettrovalvola per irrigazione giardino come ulteriore dissuasione ).
Tutto questo per dire, che nelle varie prove che feci ebbi modo di testare anche dei tweeter piezo per uno "audio" che hanno tipicamente range più basso, da 6 a una 20ina di kHz ma che ho provato salgono anche qualcosa in più 25-26 se non erro. Feci un semplice oscillatore con un NE555 trimmabile direttamente incollato con colla a caldo addosso alla tromba in via sperimentale con un batteria da 9V. Ho notato sul cane di mio fratello e su quello di un mio amico, che anche sui 22 kHz si infastidivano molto. Quelle trombe costano 5-6 euro l'una mi sembra... oppure è probabile che già le possiedi se hai fatto qualche progetto audio. Magari fai prima una prova perché potresti risolvere praticamente a costo zero. Senza nemmeno amplificazione ma con uscita diretta del 555 di un paio di cento milliampere su 4 Ohm ( ma anche 8 ) tiri fuori una manciata di Watt a 9V che nel mio caso dal terzo piano di casa mia arrivava fino alla cuccia del cani a una 20ina di metri in linea d'aria.
Ciao
Tutto questo per dire, che nelle varie prove che feci ebbi modo di testare anche dei tweeter piezo per uno "audio" che hanno tipicamente range più basso, da 6 a una 20ina di kHz ma che ho provato salgono anche qualcosa in più 25-26 se non erro. Feci un semplice oscillatore con un NE555 trimmabile direttamente incollato con colla a caldo addosso alla tromba in via sperimentale con un batteria da 9V. Ho notato sul cane di mio fratello e su quello di un mio amico, che anche sui 22 kHz si infastidivano molto. Quelle trombe costano 5-6 euro l'una mi sembra... oppure è probabile che già le possiedi se hai fatto qualche progetto audio. Magari fai prima una prova perché potresti risolvere praticamente a costo zero. Senza nemmeno amplificazione ma con uscita diretta del 555 di un paio di cento milliampere su 4 Ohm ( ma anche 8 ) tiri fuori una manciata di Watt a 9V che nel mio caso dal terzo piano di casa mia arrivava fino alla cuccia del cani a una 20ina di metri in linea d'aria.
Ciao
-

Superfelix
180 2 8 - Stabilizzato

- Messaggi: 342
- Iscritto il: 7 dic 2024, 23:34
0
voti
Queste sono tra le più economiche e hanno queste due forme classiche..... funzionano bene fino a qualche decina di Watt. Se hai modo di fare un test, giusto per vedere l'effetto, puoi provare anche senza amplificare. Hanno un alta impedenza perche si comportano come carichi capacitivi, quindi il 555 non soffre moltissimo per fare dei test di breve tempo ma essendo caricato a tromba, esce fuori già un bel suono a 9V.
- Allegati
-
- Screenshot 2025-09-13 at 11-46-21 tipi di tweeter piezo - Cerca con Google.png (94.9 KiB) Osservato 6603 volte
-

Superfelix
180 2 8 - Stabilizzato

- Messaggi: 342
- Iscritto il: 7 dic 2024, 23:34
0
voti
grazie
Etemenanki e
Superfelix,
in effetti un tweeter a tromba sarebbe più potente ma come detto, non credo che superi i 25/26 kHz. Se ne recupero uno proverò sicuramente, magari con lo stesso circuito elevatore ...al limite si bruciano i transistor.
Intanto devo ancora trovare il tempo di testare il mio che giace sulla breadboard.
in effetti un tweeter a tromba sarebbe più potente ma come detto, non credo che superi i 25/26 kHz. Se ne recupero uno proverò sicuramente, magari con lo stesso circuito elevatore ...al limite si bruciano i transistor.
Intanto devo ancora trovare il tempo di testare il mio che giace sulla breadboard.
1
voti
Non e' detto, spesso le specifiche che danno sono riferite alla massima resa entro la gamma audio, ma poi a volte arrivano a 30KHz o li superano anche, specie quelli piezo.
Ed in fondo a te non serve l'Hi-Fi , solo una pressione acustica decente
Ed in fondo a te non serve l'Hi-Fi , solo una pressione acustica decente
"Sopravvivere" e' attualmente l'unico lusso che la maggior parte dei Cittadini italiani,
sia pure a costo di enormi sacrifici, riesce ancora a permettersi.
sia pure a costo di enormi sacrifici, riesce ancora a permettersi.
-

Etemenanki
9.517 3 6 10 - Master

- Messaggi: 5940
- Iscritto il: 2 apr 2021, 23:42
- Località: Dalle parti di un grande lago ... :)
36 messaggi
• Pagina 1 di 4 • 1, 2, 3, 4
Chi c’è in linea
Visitano il forum: Google Adsense [Bot] e 51 ospiti

Elettrotecnica e non solo (admin)
Un gatto tra gli elettroni (IsidoroKZ)
Esperienza e simulazioni (g.schgor)
Moleskine di un idraulico (RenzoDF)
Il Blog di ElectroYou (webmaster)
Idee microcontrollate (TardoFreak)
PICcoli grandi PICMicro (Paolino)
Il blog elettrico di carloc (carloc)
DirtEYblooog (dirtydeeds)
Di tutto... un po' (jordan20)
AK47 (lillo)
Esperienze elettroniche (marco438)
Telecomunicazioni musicali (clavicordo)
Automazione ed Elettronica (gustavo)
Direttive per la sicurezza (ErnestoCappelletti)
EYnfo dall'Alaska (mir)
Apriamo il quadro! (attilio)
H7-25 (asdf)
Passione Elettrica (massimob)
Elettroni a spasso (guidob)
Bloguerra (guerra)

