alexic ha scritto:... RC serie con ingresso tensione di tipo sinusoidale, quali sono le condizioni per l'assenza di transitorio? [/b]
Mia risposta: dato che la risposta del circuito è una funzione del tipo

, il transitorio non c'è se e solo se il parametro K è nullo, ma ciò non avviene solo se le condizione iniziale di Vc=0?
....

...
(occhio alla sequenza dei caratteri
K e, che viene intesa come una abbreviazione SMS, e quindi corretta dal correttore automatico in
che, se non usi uno spazio fra K ed e ... l'esponente poi ... e' un po' "basso"

)
NO

... il coefficiente K non si azzera per

! ... in quanto ricavando i tre parametri: A,B e K con
dall'equazione differenziale iniziale

se cerchiamo una soluzione del suddetto tipo
usando la condizione iniziale e quella a regime avremo

e di conseguenza

e ancora

e quindi anche se

il

e la soluzione completa sarà

di conseguenza per non avere transitorio e quindi K=0 dovremo avere che

che porta ad una soluzione reale solo se

è negativa
usando wxMaxima

- ri1.png (3.63 KiB) Osservato 1444 volte
e scartata la seconda soluzione, rimane

che impone

che porta ad aggiungere una disuguaglianza; la tensione iniziale su C deve soddisfare le seguenti condizioni

-------------------------------------------------------------------
Dato che vedo già qualche "SanTommaso" storcere il naso, e considerato che forse è anche meglio controllare :wink:
proviamo a vedere se le condizioni ricavate per via analitica forniscono la risposta attesa dal sistema
fissiamo per es:

e di conseguenza scelgo, per esempio, una

... nell'intervallo [-1,0)
particolarizziamo la funzione e plottiamola sempre con il "nostro" FreeTool

- ri2.png (4.99 KiB) Osservato 1442 volte

- ri3.png (5.43 KiB) Osservato 1442 volte
Verifica effettuata -----
Transitorio sparito -----
come prova finale, possiamo simulare il circuito usando LTspice inserendo il circuito

- LT1.png (6.38 KiB) Osservato 1380 volte
inserendo la condizione iniziale sul condensatore come in fig.

- LT2.png (8.9 KiB) Osservato 1380 volte
e settando l'uso dei valori iniziali nella simulazione, aggiungendo manualmente
uic nella riga della simulazione

- LT3.png (13.92 KiB) Osservato 1379 volte
ora non resta che simulare per ottenere

- LT4.png (9.3 KiB) Osservato 1379 volte
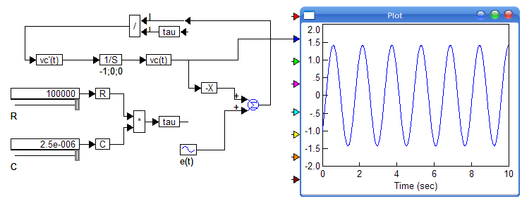
e con VisSim, dove potremo anche variare R e C con due "slider"

- vs.png (11.3 KiB) Osservato 1352 volte
Con Scicos la costruzione dello schema a blocchi è un po' più lunga, vorrei solo sapere chi è quel "genio" che ha progettato l'interfaccia grafica!

- RC_1a.png (11.8 KiB) Osservato 1337 volte
e la simulazione porta ancora a

- RC_1b.png (8.3 KiB) Osservato 1337 volte
...
e per fortuna è un semplice circuito RC
=====================================================================================
La soluzione ottenuta sopra per via analitica, può essere anche ricavata più velocemente per via simbolica con wxMaxima

- tr1.png (14.38 KiB) Osservato 1499 volte
e, particolarizzandola proprio per v(o-)=0, l'andamento della tensione sul condensatore sarà

- tr2.png (31.08 KiB) Osservato 1491 volte
dimostrando che non basta un condensatore scarico per eliminare il transitorio
ovviamente la soluzione può essere messa in una forma più compatta

e la parte a regime in una forma più familiare
![\begin{align}
& v_{cr}(t)=\frac{V_{M}}{\sqrt{1+\omega ^{2}R^{2}C^{2}}}\cdot \sin (\omega t-\arctan (R\omega C)) \\
& v_{cr}(t)=V_{M}\frac{X_{C}}{Z}\cdot \sin \left[ \omega t-\arctan \left( \frac{R}{X_{C}} \right) \right] \\
\end{align} \begin{align}
& v_{cr}(t)=\frac{V_{M}}{\sqrt{1+\omega ^{2}R^{2}C^{2}}}\cdot \sin (\omega t-\arctan (R\omega C)) \\
& v_{cr}(t)=V_{M}\frac{X_{C}}{Z}\cdot \sin \left[ \omega t-\arctan \left( \frac{R}{X_{C}} \right) \right] \\
\end{align}](/forum/latexrender/pictures/c42c24826621857caa14857263d49d61.png)