Cos'è ElectroYou | Login Iscriviti

ElectroYou - la comunità dei professionisti del mondo elettrico

Circuito con retroazione

Elettronica lineare e digitale: didattica ed applicazioni

Moderatori: Foto Utentecarloc, Foto Utenteg.schgor, Foto UtenteBrunoValente, Foto UtenteIsidoroKZ

0
voti

[1] Circuito con retroazione

Messaggioda Foto UtenteWed_17 » 17 nov 2009, 19:48

Ciao a tutti,
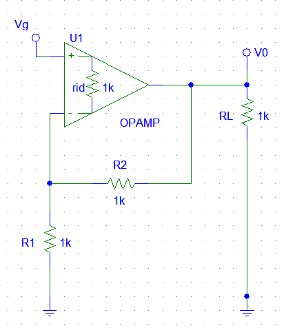
ho il seguente circuito: (i valori di resistenze sono completamente messi a caso, l'esercizio è letterale)
Schermata 2009-11-17 a 18.16.19.png
Schermata 2009-11-17 a 18.16.19.png (16.73 KiB) Osservato 12600 volte


Stiamo studiando la retroazione, e devo calcolare il guadagno ad anello aperto T, dato dal prodotto tra le funzioni di trasferimento del blocco A e quelle del blocco di retroazione F.
La teoria della retroazione viene applicata quando si stanno considerano dei blocchi che posseggono le proprietà dei doppi bipoli, e i doppi bipoli del circuito sopra riportato li ho individuati in questo modo:
Schermata 2009-11-17 a 18.17.36.png
Schermata 2009-11-17 a 18.17.36.png (18.07 KiB) Osservato 12596 volte


Sono corretti?
Se tutto risulta corretto ho riconosciuto una configurazione serie parallelo, che viene descritta in modo adeguato tramite le matrici ibride h.
Abbiamo ricavato le seguenti formule:
A_v=-\frac{h_{21}^A}{(h_{11}^A+h_{11}^F+R_g)*(h_{22}^A+h_{22}^F+G_L)}
\beta=h_{12}^F

A_v=\frac{V_0}{V_g}=\frac{A}{1+\beta*A}
Dove h_{ij}^A e la corrispondente hij del blocco A, analogamente per F.
Ora devo passare a ricavare i vari h_{ij} per poi trovare T=A*\beta.
Per il blocco di retroazione F non ci sono problemi.
Il problema nasce quando considero A, e devo calcolare h_{21}^A=\frac{i_2^A}{i_1A} quando V0=0.
Ma se l'operazionale in uscita non assorbe corrente, allora i_2^A=0 quindi T=0. :(
Ci è stato spiegato un altro metodo per calcolare la T ad anello aperto, che consiste nello spezzare la catena di retroazione in un punto qualsiasi, applicare una tensione Vx a questo punto, e aggiungere un'ulteriore resistenza equivalente sull'altro morsetto (pari alla resistenza vista dal nodo dove applico Vx). Con questo metodo la T mi risulta in accordo con il risultato finale che ci è stato dato, pari a:
T=\frac{R_1*r_{id}*A_d}{R_1r_{id}+R_2r_{id}+R_1R_2} dove Ad è il guadagno dell'operazionale.
Dove sto sbagliando? Ho sbagliato di prendere i doppi bipoli?
Grazie
Ci sono 10 tipi di persone: quelle che conoscono il sistema binario e quelle che lo ignorano.
...We are Motörhead, and we play rock 'n' roll...
Avatar utente
Foto UtenteWed_17
255 3 9
Expert
Expert
 
Messaggi: 363
Iscritto il: 4 dic 2008, 20:19

0
voti

[2] Re: Circuito con retroazione

Messaggioda Foto UtenteRenzoDF » 18 nov 2009, 20:38

Hai proprio ragione il problema è nella rappresentazione con parametri ibridi dell'OA in quanto h_{21}^{A} risulta infinito :mrgreen:

in quanto non hai tenuto in conto che, se come suppongo consideri r_{0}=0, \,\,\,h_{22}^{A} risulta infinito e tutto il termine a destra nel denominatore della tua A_{v} (che io chiamerei A ) viene ad essere pari a h_{22}^{A} in quanto saranno trascurabili h_{22}^{F}\,\,\,\,G_{L} ... e supoposta R_{g}=0 che

\begin{align}
  & h_{21}^{A}=\left. \frac{i_{2}^{A}}{i_{1}^{A}} \right|_{v_{2}^{A}=0}= \frac{\frac{v_{1}^{A}A_{d}}{r_{0}}}{\frac{v_{1}^{A}}{r_{id}}}= \frac{A_{d}r_{id}}{r_{0}}= A_{d}r_{id}h_{22}^{A}\,\,\,\,\,\,\, \\ 
 & \beta =\frac{R_{1}}{R_{1}+R_{2}} \\ 
 & T=\beta A=\frac{R_{1}}{R_{1}+R_{2}}\cdot \frac{A_{d}r_{id}h_{22}^{A}\,}{(h_{11}^{A}+h_{11}^{F})h_{22}^{A}}=\frac{R_{1}}{R_{1}+R_{2}}\cdot \frac{A_{d}r_{id}h_{22}^{A}\,}{(r_{id}+\frac{R_{1}R{}_{2}}{R_{1}+R_{2}})h_{22}^{A}}=\frac{R_{1}A_{d}r_{id}}{R_{1}r_{id}+R_{2}r_{id}+R_{1}R_{2}} \\ 
\end{align}

cvd :wink:

BTW una curiosità; tu scrivi correttamente "...ho riconosciuto una configurazione serie parallelo..." (o serie-shunt) anteponendo la situazione di ingresso a quella d'uscita .... ai miei tempi si scriveva esattamente l'opposto, ovvero "tensione-serie", mi rendo conto di essere proprio "un preistorico" :mrgreen:
"Il circuito ha sempre ragione" (Luigi Malesani)
Avatar utente
Foto UtenteRenzoDF
55,9k 8 12 13
G.Master EY
G.Master EY
 
Messaggi: 13189
Iscritto il: 4 ott 2008, 9:55

0
voti

[3] Re: Circuito con retroazione

Messaggioda Foto UtenteWed_17 » 18 nov 2009, 22:02

Ciao Renzo :mrgreen: :mrgreen:
Come farei se non ci fossi te =D>
Grazie mille, ora puoi andare a dormire :mrgreen:
Ci sono 10 tipi di persone: quelle che conoscono il sistema binario e quelle che lo ignorano.
...We are Motörhead, and we play rock 'n' roll...
Avatar utente
Foto UtenteWed_17
255 3 9
Expert
Expert
 
Messaggi: 363
Iscritto il: 4 dic 2008, 20:19

0
voti

[4] Re: Circuito con retroazione

Messaggioda Foto UtenteWed_17 » 18 nov 2009, 22:28

Anzi no aspetta prima di andare :mrgreen:
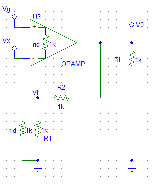
Ho ancora un dubbio che mi ronza nella testa. Il metodo alternativo a cui facevo riferimento al primo post l'ho applicato in questo modo:
Schermata 2009-11-18 a 20.48.28.png
Schermata 2009-11-18 a 20.48.28.png (14.64 KiB) Osservato 12457 volte

(Vg lo consideriamo a massa) dove ho aggiunto rid anche al nodo Vf perché è la resistenza equivalente vista dal morsetto dove applico Vx, e siccome T=-Vf/Vx:
T=-\frac{r_{id}||R_1}{r_{id}||R_1+R_2}A_dV_x\frac{1}{(-V_x)}=\frac{A_dr_{id}R_1}{R_1r_{id}+R_2r_{id}+R_1R_2}, che è il risultato corretto. Però non è stata consdierata nessuna corrente assorbita dall'operazionale in uscita per quello avevo affermato che i2 era nulla nella schema a doppi bipoli. Non so se mi sono spiegato :lol: Cioè in uscita all'operazionale ho la tensione AdVid, che lo posso vedere come un generatore interno all'operazionale collegato all'uscita dello stesso (perché r0=0), ma su questo generatore perché non scorre corrente? Seconda domanda: la corrente i_2^A nello schema coi doppi bipoli quindi perché non è la stessa corrente in uscita all'operazionale nello schema che ho appena aggiunto (dato che questa è nulla)?
Ci sono 10 tipi di persone: quelle che conoscono il sistema binario e quelle che lo ignorano.
...We are Motörhead, and we play rock 'n' roll...
Avatar utente
Foto UtenteWed_17
255 3 9
Expert
Expert
 
Messaggi: 363
Iscritto il: 4 dic 2008, 20:19

0
voti

[5] Re: Circuito con retroazione

Messaggioda Foto UtenteRenzoDF » 18 nov 2009, 22:52

Non ho capito nulla ... mi rifaresti la domanda :?: :mrgreen:

... chi lo ha detto che non scorre corrente ? ... e se scorre cosa cambia ? un generatore di tensione ideale manterrà sempre la stessa d.d.p. con o senza corrente circolante ...no ?

la corrente i_{2}^{A} del primo post era relativa al calcolo del parametro h con uscita in corto !
"Il circuito ha sempre ragione" (Luigi Malesani)
Avatar utente
Foto UtenteRenzoDF
55,9k 8 12 13
G.Master EY
G.Master EY
 
Messaggi: 13189
Iscritto il: 4 ott 2008, 9:55

0
voti

[6] Re: Circuito con retroazione

Messaggioda Foto UtenteWed_17 » 18 nov 2009, 22:55

Si certo :mrgreen:
Allora, il circuito equivalente dell'operazionale in uscita è un generatore di tensione di valore AdVid in serie alla r0, che poniamo nulla come giustamente hai detto. Nell'ultimo circuito che ho postato, perché la corrente dell'operazionale in uscita è nulla? E questa corrente non dovrebbe essere pari alla corrente i_2^A dei doppi bipoli nello schema del primo post?
Ci sono 10 tipi di persone: quelle che conoscono il sistema binario e quelle che lo ignorano.
...We are Motörhead, and we play rock 'n' roll...
Avatar utente
Foto UtenteWed_17
255 3 9
Expert
Expert
 
Messaggi: 363
Iscritto il: 4 dic 2008, 20:19

0
voti

[7] Re: Circuito con retroazione

Messaggioda Foto UtenteWed_17 » 18 nov 2009, 23:02

Verissimo :mrgreen:
Grazie mille Renzo, tutto chiaro
Ci sono 10 tipi di persone: quelle che conoscono il sistema binario e quelle che lo ignorano.
...We are Motörhead, and we play rock 'n' roll...
Avatar utente
Foto UtenteWed_17
255 3 9
Expert
Expert
 
Messaggi: 363
Iscritto il: 4 dic 2008, 20:19

1
voti

[8] Re: Circuito con retroazione

Messaggioda Foto UtenteIsidoroKZ » 19 nov 2009, 1:55

Per usare il metodo di introdurre un generatore di prova e vedere che cosa torna alle spalle, il posto "giusto" per farlo e` di lavorare sul generatore dipendente.

Ricetta:
1) Prendi il generatore dipendente del circuito e mettilo in un cantuccio.
2) Al suo posto metti un generatore di prova Xx dello stesso tipo (tensione o corrente com'era quello originario)
3) Con il generatore di prova calcola le tensioni e correnti della rete, in particolare la tensione o corrente di pilotaggio del generatore pilotato che e` sempre in un angolino. Questa grandezza di pilotaggio sara` ad esempio Vpilota=k*Vprova (ho supposto che sia la grandezza di prova che quell di pilotaggio siano tensioni, ma puo` capitare qualuque accoppiata)
4) Trova la grandezza ai capi del generatore pilotato che e` stato messo in un angolino. Ad esempio sara`
Vgeneratore originale=A*k*Vprova, dove k e` quello che avevi trovato prima, A il guadagno del generatore dipendente.
5) Il guadagno di anello vale T=-(Vgeneratore originale)/Vprova

Evviva Rosenstark! Il vantaggio di sostituire il generatore di prova a quello indipendente e` che non devi preoccuparti di "ripristinare le impedenze" dopo la sostituizione, non devi preoccuparti di scegliere i parametri giusti per il blocco A e il blocco beta, e tutte questa specie di cose. Al limite non devi neanche riconoscere il tipo di retroazione (nel tuo esempio lo chiamo tensione serie, sono anch;io un preistorico :)).

In questo articolo trovi la stessa cosa e soprattutto la bibliografia, a cui mi permetto di aggiungere questo libro.
Per usare proficuamente un simulatore, bisogna sapere molta più elettronica di lui
Plug it in - it works better!
Il 555 sta all'elettronica come Arduino all'informatica! (entrambi loro malgrado)
Se volete risposte rispondete a tutte le mie domande
Avatar utente
Foto UtenteIsidoroKZ
121,2k 1 3 8
G.Master EY
G.Master EY
 
Messaggi: 21059
Iscritto il: 17 ott 2009, 0:00

0
voti

[9] Re: Circuito con retroazione

Messaggioda Foto UtenteWed_17 » 19 nov 2009, 9:28

Wow questo non ci era stato detto, grazie del materiale Isidoro :D
Ci sono 10 tipi di persone: quelle che conoscono il sistema binario e quelle che lo ignorano.
...We are Motörhead, and we play rock 'n' roll...
Avatar utente
Foto UtenteWed_17
255 3 9
Expert
Expert
 
Messaggi: 363
Iscritto il: 4 dic 2008, 20:19

0
voti

[10] Re: Circuito con retroazione

Messaggioda Foto UtenteRenzoDF » 19 nov 2009, 15:46

In sostanza Isidoro usa il vecchio metodo della "falsa posizione" ... altro che Rosenstark :!: :mrgreen: :mrgreen: :mrgreen:
e abbiamo risparmiato 344 $ per un usato ... scontato di 25 cent :lol: (se lo avessi saputo nell'86, invece di investire in Parmalat avrei investito in Rosenstark) :mrgreen: :mrgreen:

... per l'esempio postato si traduce matematicamente come

\begin{align}
  & v_{gen}=v_{in}A_{d}=\left( -\frac{v_{prova}}{R_{2}+R_{1}||r_{id}}\cdot R_{1}||r_{id} \right)\cdot A_{d}=-v_{prova}\cdot \frac{A_{d}}{R_{2}\frac{R_{1}+r_{id}}{R_{1}r_{id}}+1} \\ 
 & T=\frac{v_{gen}}{v_{prova}}=-\frac{A_{d}R_{1}r_{id}}{R_{2}R_{1}+R_{2}r_{id}+R_{1}r_{id}} \\ 
\end{align}

... mi sa che questa volta mi becco una "mandata a remare" Natalizia :D ... per fortuna sta ancora ....
dormendo ...
sl2.gif
sl2.gif (1.63 KiB) Osservato 12412 volte
"Il circuito ha sempre ragione" (Luigi Malesani)
Avatar utente
Foto UtenteRenzoDF
55,9k 8 12 13
G.Master EY
G.Master EY
 
Messaggi: 13189
Iscritto il: 4 ott 2008, 9:55

Prossimo

Torna a Elettronica generale

Chi c’è in linea

Visitano il forum: Nessuno e 47 ospiti