Prego, nessun disturbo

!
15 metri sono tanti per risolvere con un circuito così semplice. Io con schemi del genere non sono mai riuscito a superare i 3-5 metri. Se però monti una lente può essere che tu ci riesca.
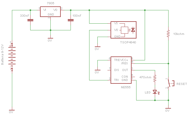
Il 7805 è un circuito integrato molto usato e facilmente reperibile (
vedi qui), non servono schemi, comunque devi montarlo così:
A sinistra entri con la tua batteria da 9 o 12V, a destra esci con i 5V stabilizzati e puoi andare direttamente ad alimentare il circuito.
P.S.
Stavo riguardando il dimensionamento del circuito. Anche se a livello di principio funziona i componenti sono stati messi (mi sembra) piuttosto a caso. Il trasmettitore dovrebbe attraverso l' NE555 far scorrere nel led infrarosso una corrente di circa 1A ... l' NE555 non solo non ce la può fare ma si disintegra al primo colpo. Se vuoi possiamo cercare di fare un dimensionamento più umano, credo ne valga la pena.
Prima però devi recuperare i componenti, sopratutto led infrarosso e fotoricevitore, in funzione di quello che troverai vedremo il da farsi. Se compri in un negozio fatti dare le sigle dei componenti altrimenti non si possono fare le cose fatte bene.
P.S.2
Qui trovi una discussione simile a questa, a pagina 3 anche uno schema del ricevitore che più o meno fa quello che ti serve senza bruciarsi

. Occhio che i condensatori indicati con 47mF;10V e 220mF;10V sono in realtà da 47µF;10V e 220µF;10V .