Buogiorno a tutti.
Volevo provare a studiare il circuito di una lampada emergenza ticino a incasso.
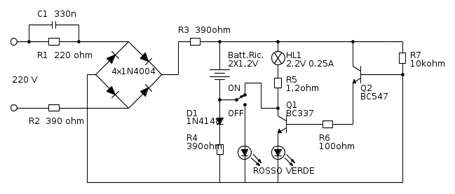
In un sito ho trovato qualcuno che ha ricavato lo schema elettrico dallo stampato...
La lampada funziona così:
Switch in posizione OFF le batterie si caricano e restano cariche e basta....
Switch in posizione ON quando manca tensione la tensione di rete si accende la lampada (o quando è staccata dalla sua presa a parete)
mi aiutate a capire come funziona la commutazione nei transistors?
Grazie 1000
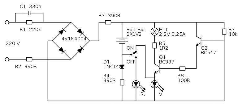
allego lo shcema in pdf...
lampada emergenza ticino - come funziona?
Moderatori:
carloc,
g.schgor,
BrunoValente,
IsidoroKZ
16 messaggi
• Pagina 1 di 2 • 1, 2
0
voti
E' un circuito semplice, ma non conoscendo la tua preparazione, non immagino cosa non ti sia chiaro.
La presenza del diodo D5 permette al circuito di comprendere quando è presente o meno tensione dalla rete.
Cosa non ti è chiaro?
La presenza del diodo D5 permette al circuito di comprendere quando è presente o meno tensione dalla rete.
Cosa non ti è chiaro?
-

Candy
32,5k 7 10 13 - CRU - Account cancellato su Richiesta utente
- Messaggi: 10123
- Iscritto il: 14 giu 2010, 22:54
0
voti
Dunque, volevo cercare di capire come funzionava la logica di questo circuito...provo...
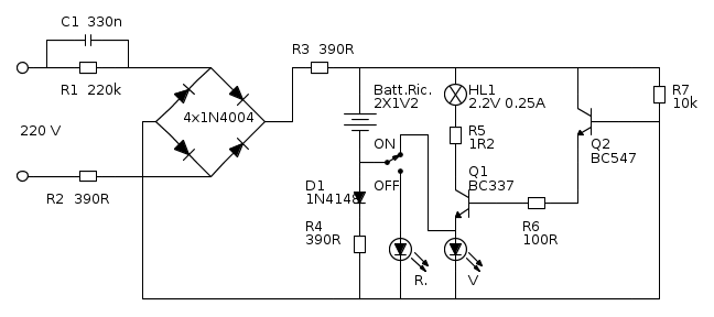
Ho misurato la tensione dopo la R3: 4,6V
con lo switch in posizione OFF e lampada collegata al 220 il led Rosso si accende e la batteria viene tenuta in carica. Sul led Rosso ho una tensione uguale a 4,6V meno la tensione delle batterie cariche.
Quando viene a mancare tensione e lo switch è in posizione sempre OFF si spegne il led rosso e nulla accade - la batteria non si scarica.
Con lo switch in posizione ON e la lampada collegata al 220, il led verde si accende, la batteria resta in carica o si carica.
L'emettitore del BC337 è alla tensione che c'è sul led che è 4,6V-Tensione batterie.
Quando manca tensione l'emettitore del BC 337 va a massa della batteria, il led verde si spegne...e qui volevo capire come si comportavano ii transistor.
Andando a massa l'emettirore, probabilemnte la Vbe è maggiore di 0,6V quindi la base è polarizzata direttamente e il transistor va in conduzione e la lampada di emergenza si accende...ma il bc 547 che funzione ha esattamente? di fornire alla base del bc337 la tensione giusta per polarizzarla quando manca tensione?
mi manca qualche mattoncino, come potete vedere...grazie dell'aiuto.

Ho misurato la tensione dopo la R3: 4,6V
con lo switch in posizione OFF e lampada collegata al 220 il led Rosso si accende e la batteria viene tenuta in carica. Sul led Rosso ho una tensione uguale a 4,6V meno la tensione delle batterie cariche.
Quando viene a mancare tensione e lo switch è in posizione sempre OFF si spegne il led rosso e nulla accade - la batteria non si scarica.
Con lo switch in posizione ON e la lampada collegata al 220, il led verde si accende, la batteria resta in carica o si carica.
L'emettitore del BC337 è alla tensione che c'è sul led che è 4,6V-Tensione batterie.
Quando manca tensione l'emettitore del BC 337 va a massa della batteria, il led verde si spegne...e qui volevo capire come si comportavano ii transistor.
Andando a massa l'emettirore, probabilemnte la Vbe è maggiore di 0,6V quindi la base è polarizzata direttamente e il transistor va in conduzione e la lampada di emergenza si accende...ma il bc 547 che funzione ha esattamente? di fornire alla base del bc337 la tensione giusta per polarizzarla quando manca tensione?
mi manca qualche mattoncino, come potete vedere...grazie dell'aiuto.
0
voti
Se hai voglia di approfondire, utilizza FidocadJ per fare lo schema del circuito e postarlo, poi, potendo lavorarci, lo analizzeremo assieme.
Forse non conosci FidocadJ, ma è semplice, intuitivo ed in meno di un'ora avrai capito come fare e fatto lo schema.
Forse non conosci FidocadJ, ma è semplice, intuitivo ed in meno di un'ora avrai capito come fare e fatto lo schema.
-

Candy
32,5k 7 10 13 - CRU - Account cancellato su Richiesta utente
- Messaggi: 10123
- Iscritto il: 14 giu 2010, 22:54
2
voti
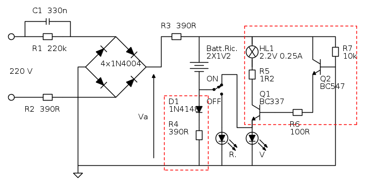
Ecco....durante questi giorni ho potuto apprezzare fidocadj...e ora provo a postare lo schema con questo metodo.
Grazie a candy se vorrai aiutarmi nell'analizzare il circuito....
La lampada è una normale ad incandescenza...non trovavo il simbolo...
E davvero potente questo strumento così integrato nel forum..complimenti agli artefici!!
grazie,
Lorenzo
Grazie a candy se vorrai aiutarmi nell'analizzare il circuito....
La lampada è una normale ad incandescenza...non trovavo il simbolo...
E davvero potente questo strumento così integrato nel forum..complimenti agli artefici!!
grazie,
Lorenzo
2
voti
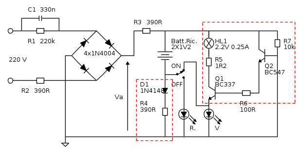
Intanto ho dovuto correggere il tuo schema, che, nella copia, era stato alterato. (Un solo errore).
Ora prendiamo in esame la fase di carica:
Tutta la circuiteria fino al ponte raddrizzatore limita la corrente e la raddrizza, soprattutto grazie al condensatore, per poter alimentare il circiuto direttamente dalla rete domestica, e fin qui presumo sia abbastanza facile.
Se l'alimentazione è presente, in uscita dal ponte si instaura una tensione, che ho battezzato Va.
Il transistor Q2 in questo caso risulta avere la base collegata direttamente a 0 V, quindi è aperto, come è anche aperto, (non ci stava male un resistenza in più), Q1, e la lampadina è quindi spenta.
I circuiti nei due riquadri rossi e tratteggiati sono quindi praticamente esclusi. Messi fuori tensione. In D1 ed R4 circola una corrente quasi trascurabile.
Quindi la batteria si carica. E' lei, con la sua caratteristica, a fissare il valore di tensione Va, che sarà quindi libero di adattarsi alle esigenze della batteria.
In caso di mancanza di alimentazione, (per tutte le ragioni possibili):
Tutta la parte relativa al circuito limitatore di corrente e raddrizzatore non è interessata da circolazione di corrente, quindi la togliamo, perché è praticamente inesistente.
Pulrché lo switch sia su ON, Q1 si trova con l'emitter al polo negativo della batteria, che diventa il suo zero di riferimento. Grazie alla base di Q1, il transistor Q2 si trova in condizione di conduzione, quindi costringe anche Q1 a condurre, facendo accendere la lampadina.
Tutti i diodi, rispetto alla base di Q1, sono polarizzati inversamente. un'altra parte di circuito, (sempre racchiusa nell'area rossa), praticamente non attraversato da corrente.
In conclusione:
Non so perché abbiano messo D1 ed R4... Forse avevano paura che il commutator esi potesse trovare in zona "indefinita"... Chissà.
Ora prendiamo in esame la fase di carica:
Tutta la circuiteria fino al ponte raddrizzatore limita la corrente e la raddrizza, soprattutto grazie al condensatore, per poter alimentare il circiuto direttamente dalla rete domestica, e fin qui presumo sia abbastanza facile.
Se l'alimentazione è presente, in uscita dal ponte si instaura una tensione, che ho battezzato Va.
Il transistor Q2 in questo caso risulta avere la base collegata direttamente a 0 V, quindi è aperto, come è anche aperto, (non ci stava male un resistenza in più), Q1, e la lampadina è quindi spenta.
I circuiti nei due riquadri rossi e tratteggiati sono quindi praticamente esclusi. Messi fuori tensione. In D1 ed R4 circola una corrente quasi trascurabile.
Quindi la batteria si carica. E' lei, con la sua caratteristica, a fissare il valore di tensione Va, che sarà quindi libero di adattarsi alle esigenze della batteria.
In caso di mancanza di alimentazione, (per tutte le ragioni possibili):
Tutta la parte relativa al circuito limitatore di corrente e raddrizzatore non è interessata da circolazione di corrente, quindi la togliamo, perché è praticamente inesistente.
Pulrché lo switch sia su ON, Q1 si trova con l'emitter al polo negativo della batteria, che diventa il suo zero di riferimento. Grazie alla base di Q1, il transistor Q2 si trova in condizione di conduzione, quindi costringe anche Q1 a condurre, facendo accendere la lampadina.
Tutti i diodi, rispetto alla base di Q1, sono polarizzati inversamente. un'altra parte di circuito, (sempre racchiusa nell'area rossa), praticamente non attraversato da corrente.
In conclusione:
Non so perché abbiano messo D1 ed R4... Forse avevano paura che il commutator esi potesse trovare in zona "indefinita"... Chissà.
-

Candy
32,5k 7 10 13 - CRU - Account cancellato su Richiesta utente
- Messaggi: 10123
- Iscritto il: 14 giu 2010, 22:54
0
voti
salve, io ne ho una da muro da incasso che si trova nei box, della LIVERGY...
dovrebbe avere 10 o 20 led bianchi e usa un integratino a 8 pin.
qualcuno sa come funziona e magari ha uno schema elettrico ?
va bene lo schema anche di una qualsiasi, ma i vari led bianchi saranno tutti in parallelo o serie -parallelo ?
chi ne sa di piu ? grazieeee
dovrebbe avere 10 o 20 led bianchi e usa un integratino a 8 pin.
qualcuno sa come funziona e magari ha uno schema elettrico ?
va bene lo schema anche di una qualsiasi, ma i vari led bianchi saranno tutti in parallelo o serie -parallelo ?
chi ne sa di piu ? grazieeee

0
voti
Candy ha scritto:..Non so perché abbiano messo D1 ed R4... Forse avevano paura che il commutator esi potesse trovare in zona "indefinita"... Chissà.
Credo manchi un elettrolitico in uscita al ponte senza il quale i transistor si accenderebbero anche quando la rete fosse presente: senza condensatore la tensione in uscita dal ponte è raddrizzata e non continua, quindi i transistor si accenderebbero per un breve impulso cento volte al secondo ad ogni passaggio per lo zero della tensione raddrizzata, cioè quando le punte scendono sotto al valore della tensione di batteria.
Probabilmente oltre al condensatore mancherà anche qualche altra cosa che potrebbe giustificare la presenza di D1 e R4.
E' anche vero che durante la commutazione del deviatore, nell'istante in cui entrambi i contatti sono aperti, se non vi fossero D1 e R4, si brucerebbero i transistor sui quali cadrebbe tutta la tensione di rete.
-

BrunoValente
39,6k 7 11 13 - G.Master EY

- Messaggi: 7796
- Iscritto il: 8 mag 2007, 14:48
0
voti
Riprendo la discussione...
Mi hanno chiesto di realizzare una luce da incasso simile a quelle di cui si discute(va) qui,
Inizialmente ho risposto con il link di aliexpress e simili ma questi insistono....
Ho studiato un circuitino e siccome il committente vuole certificare il prodotto, ho cercato di fare le cose per bene Risultato ingombri da paura incompatibili con le dimensioni di massima definite.
Ovviamente passo per somaro perché gli altri le fanno così piccole...
Con l'autostima a picco e cercavo ispirazione in rete per capire come gli altri riuscissero a fare cose per me impossibili. Arrivo in questa discussione e vedo lo schema. Mi chiedo:
La lampada è certificata senza alcun filtro in ingresso? (o forse chi ha disegnato lo schema lo ha omesso purtroppo sono passati troppi anni per sperare in una risposta ma ci provo...) Per me almenuo un fusibile e un varistore sono il minimo sindacale per un ingresso 220 V a norma
Il condensatore da 330nF/400V per me è un parallelepipedo di dimensioni importanti quando gli ingombri sono quelli di un modulo da incasso oppure esistono piccoli piccoli e io non lo so.
Mi hanno chiesto di realizzare una luce da incasso simile a quelle di cui si discute(va) qui,
Inizialmente ho risposto con il link di aliexpress e simili ma questi insistono....
Ho studiato un circuitino e siccome il committente vuole certificare il prodotto, ho cercato di fare le cose per bene Risultato ingombri da paura incompatibili con le dimensioni di massima definite.
Ovviamente passo per somaro perché gli altri le fanno così piccole...
Con l'autostima a picco e cercavo ispirazione in rete per capire come gli altri riuscissero a fare cose per me impossibili. Arrivo in questa discussione e vedo lo schema. Mi chiedo:
La lampada è certificata senza alcun filtro in ingresso? (o forse chi ha disegnato lo schema lo ha omesso purtroppo sono passati troppi anni per sperare in una risposta ma ci provo...) Per me almenuo un fusibile e un varistore sono il minimo sindacale per un ingresso 220 V a norma
Il condensatore da 330nF/400V per me è un parallelepipedo di dimensioni importanti quando gli ingombri sono quelli di un modulo da incasso oppure esistono piccoli piccoli e io non lo so.
-

luxinterior
4.311 3 4 9 - Master EY

- Messaggi: 2690
- Iscritto il: 6 gen 2016, 17:48
16 messaggi
• Pagina 1 di 2 • 1, 2
Chi c’è in linea
Visitano il forum: Nessuno e 285 ospiti

Elettrotecnica e non solo (admin)
Un gatto tra gli elettroni (IsidoroKZ)
Esperienza e simulazioni (g.schgor)
Moleskine di un idraulico (RenzoDF)
Il Blog di ElectroYou (webmaster)
Idee microcontrollate (TardoFreak)
PICcoli grandi PICMicro (Paolino)
Il blog elettrico di carloc (carloc)
DirtEYblooog (dirtydeeds)
Di tutto... un po' (jordan20)
AK47 (lillo)
Esperienze elettroniche (marco438)
Telecomunicazioni musicali (clavicordo)
Automazione ed Elettronica (gustavo)
Direttive per la sicurezza (ErnestoCappelletti)
EYnfo dall'Alaska (mir)
Apriamo il quadro! (attilio)
H7-25 (asdf)
Passione Elettrica (massimob)
Elettroni a spasso (guidob)
Bloguerra (guerra)




