Salve a tutti sono un nuovo utente e vorrei un suggerimento riguardante il circuito allegato
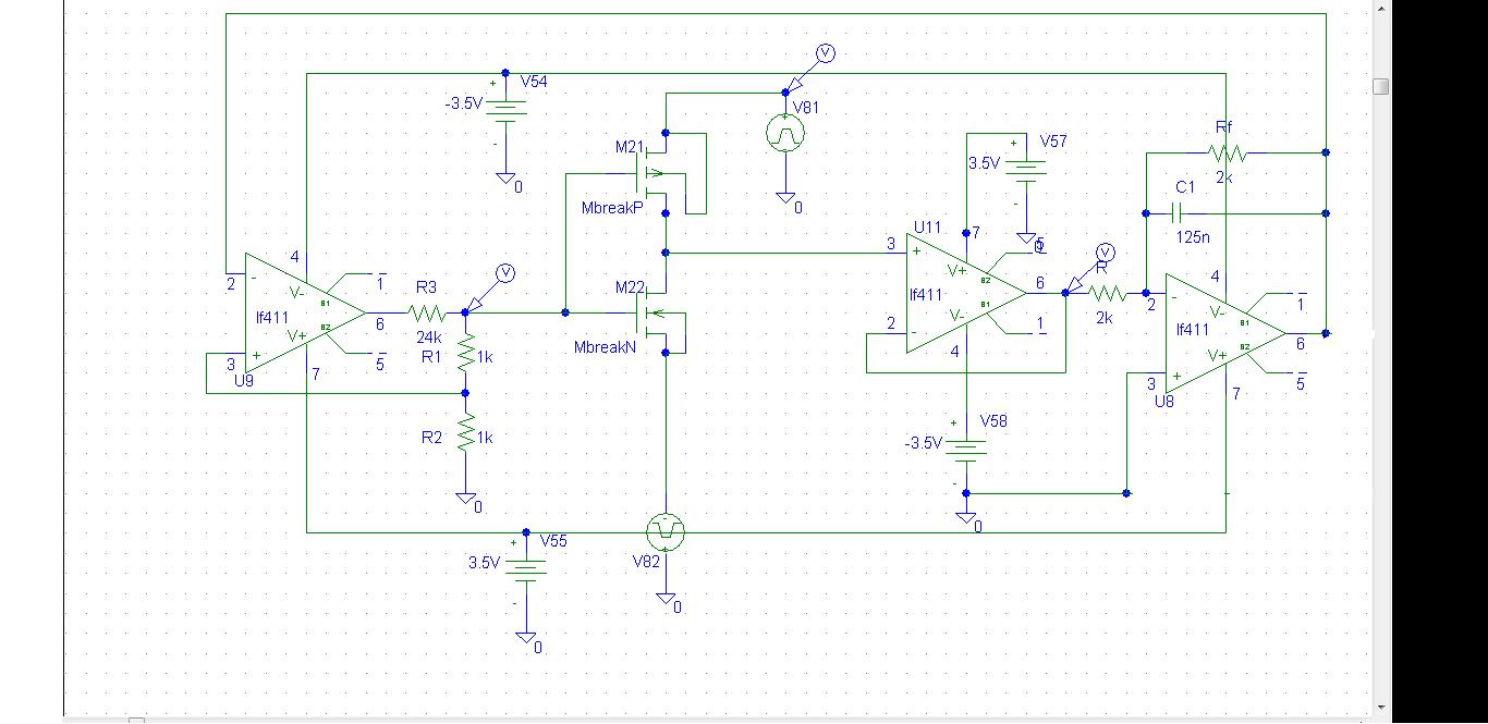
Il circuito è un VCO ad opamp dove l'opamp utilizzato è un LF441.
Le specifiche erano:
Vin compresa tra 0V e 1V (onda quadra modulante)
Portante con frequenza che varia tra 1KHZ e 100KHz e ampiezza 100mV
Ho utilizzato un op-amp con slew rate di 13V/us e Unity-gain bandwidth pari a 3MHz Ho controllato se il segnale modulante arrivasse all'integratore e in effetti non arrivava 1V come valore massimo, ma 0.75V ed inoltre non ho notato ritardi dovuti al deviatore CMOS. Ho provveduto, aumentanto la Vin affinchè arrivasse 1V all'integratore ed in effetti anzicchè 40KHZ ottengo 60kHZ ma non arrivo lo stesso a 100Khz come mi dovrei aspettare. Non so a questo punto quale sia il motivo che causa questa non linearità Sarà la capacità in ingresso all'integratore che all'aumentare della frequenza incomincia a non essere trascurabile rispetto alla capacità dell'integratore?
Riesco a ottenere una linearita solo tra 1 kHz (0V) e 10 kHz (1V) Secondo voi ce qualcosa che mi sfugge?
VCO che non rispetta la linearità
Moderatori:
carloc,
g.schgor,
BrunoValente,
IsidoroKZ
0
voti
Ciao
andreacircuit
Manca un pezzo del circuito.
Su questo forum i circuiti vanno disegnati con FidocadJ, come spiegato qui.
Ridisegna il circuito e vediamo cosa non va.

Manca un pezzo del circuito.
Su questo forum i circuiti vanno disegnati con FidocadJ, come spiegato qui.
Ridisegna il circuito e vediamo cosa non va.

http://millefori.altervista.org
Tool gratuito per chi sviluppa su millefori.
Tutti sanno che una cosa è impossibile da realizzare, finché arriva uno sprovveduto che non lo sa e la inventa. (A. Einstein)
Se non c'e` un 555 non e` un buon progetto (IsidoroKZ)
Strumento per formule
Tool gratuito per chi sviluppa su millefori.
Tutti sanno che una cosa è impossibile da realizzare, finché arriva uno sprovveduto che non lo sa e la inventa. (A. Einstein)
Se non c'e` un 555 non e` un buon progetto (IsidoroKZ)
Strumento per formule
-

posta10100
5.550 4 10 13 - Master EY

- Messaggi: 4832
- Iscritto il: 5 nov 2006, 0:09
0
voti
Di fatto è il classico generatore di onda triangolare ad operazionale con in aggiunta i due MOS che interferiscono con il trigger di sinistra.
Così ad occhio non riesco a dirti cosa non va, mi serve un po di tempo per fare i conticini, a meno che tu non li hai già fatti e mi risparmi la fatica...

Così ad occhio non riesco a dirti cosa non va, mi serve un po di tempo per fare i conticini, a meno che tu non li hai già fatti e mi risparmi la fatica...

http://millefori.altervista.org
Tool gratuito per chi sviluppa su millefori.
Tutti sanno che una cosa è impossibile da realizzare, finché arriva uno sprovveduto che non lo sa e la inventa. (A. Einstein)
Se non c'e` un 555 non e` un buon progetto (IsidoroKZ)
Strumento per formule
Tool gratuito per chi sviluppa su millefori.
Tutti sanno che una cosa è impossibile da realizzare, finché arriva uno sprovveduto che non lo sa e la inventa. (A. Einstein)
Se non c'e` un 555 non e` un buon progetto (IsidoroKZ)
Strumento per formule
-

posta10100
5.550 4 10 13 - Master EY

- Messaggi: 4832
- Iscritto il: 5 nov 2006, 0:09
0
voti
Si, tramite passaggi matematica la frequenza è pari a :


Ultima modifica di
andreacircuit il 25 nov 2011, 20:05, modificato 1 volta in totale.
-

andreacircuit
125 1 9 - Frequentatore

- Messaggi: 110
- Iscritto il: 24 nov 2011, 20:55
0
voti
E la Vin dov'è?
http://millefori.altervista.org
Tool gratuito per chi sviluppa su millefori.
Tutti sanno che una cosa è impossibile da realizzare, finché arriva uno sprovveduto che non lo sa e la inventa. (A. Einstein)
Se non c'e` un 555 non e` un buon progetto (IsidoroKZ)
Strumento per formule
Tool gratuito per chi sviluppa su millefori.
Tutti sanno che una cosa è impossibile da realizzare, finché arriva uno sprovveduto che non lo sa e la inventa. (A. Einstein)
Se non c'e` un 555 non e` un buon progetto (IsidoroKZ)
Strumento per formule
-

posta10100
5.550 4 10 13 - Master EY

- Messaggi: 4832
- Iscritto il: 5 nov 2006, 0:09
0
voti
scusami ma avevo scritto male, la Vo è la tensione nel gate del CMOS
-

andreacircuit
125 1 9 - Frequentatore

- Messaggi: 110
- Iscritto il: 24 nov 2011, 20:55
0
voti
No aspetta un attimo, da dove arriva quella formula?
L'hai calcolata tu? Puoi postare i passaggi?
La Vin è quella applicata al source del PMOS, il drain del NMOS è fisso a GND.
Altra domanda, sei sicuro di riuscire ad accendere i MOS con le tensioni applicate? E, caso contrario, sei sicuro di non aver applicato una Vgs troppo elevata tale da far del male ai MOS?
L'hai calcolata tu? Puoi postare i passaggi?
La Vin è quella applicata al source del PMOS, il drain del NMOS è fisso a GND.
Altra domanda, sei sicuro di riuscire ad accendere i MOS con le tensioni applicate? E, caso contrario, sei sicuro di non aver applicato una Vgs troppo elevata tale da far del male ai MOS?
http://millefori.altervista.org
Tool gratuito per chi sviluppa su millefori.
Tutti sanno che una cosa è impossibile da realizzare, finché arriva uno sprovveduto che non lo sa e la inventa. (A. Einstein)
Se non c'e` un 555 non e` un buon progetto (IsidoroKZ)
Strumento per formule
Tool gratuito per chi sviluppa su millefori.
Tutti sanno che una cosa è impossibile da realizzare, finché arriva uno sprovveduto che non lo sa e la inventa. (A. Einstein)
Se non c'e` un 555 non e` un buon progetto (IsidoroKZ)
Strumento per formule
-

posta10100
5.550 4 10 13 - Master EY

- Messaggi: 4832
- Iscritto il: 5 nov 2006, 0:09
0
voti
Ecco i passagi:

da cui f=1/T
no il drain dell'NMOS va all' inseguitore come nello schema

da cui f=1/T
no il drain dell'NMOS va all' inseguitore come nello schema
-

andreacircuit
125 1 9 - Frequentatore

- Messaggi: 110
- Iscritto il: 24 nov 2011, 20:55
Chi c’è in linea
Visitano il forum: Nessuno e 35 ospiti

Elettrotecnica e non solo (admin)
Un gatto tra gli elettroni (IsidoroKZ)
Esperienza e simulazioni (g.schgor)
Moleskine di un idraulico (RenzoDF)
Il Blog di ElectroYou (webmaster)
Idee microcontrollate (TardoFreak)
PICcoli grandi PICMicro (Paolino)
Il blog elettrico di carloc (carloc)
DirtEYblooog (dirtydeeds)
Di tutto... un po' (jordan20)
AK47 (lillo)
Esperienze elettroniche (marco438)
Telecomunicazioni musicali (clavicordo)
Automazione ed Elettronica (gustavo)
Direttive per la sicurezza (ErnestoCappelletti)
EYnfo dall'Alaska (mir)
Apriamo il quadro! (attilio)
H7-25 (asdf)
Passione Elettrica (massimob)
Elettroni a spasso (guidob)
Bloguerra (guerra)