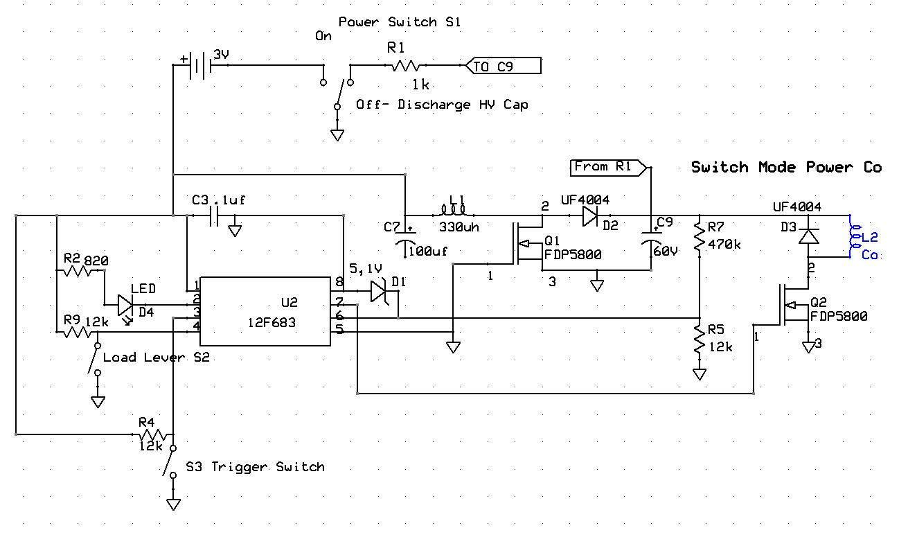
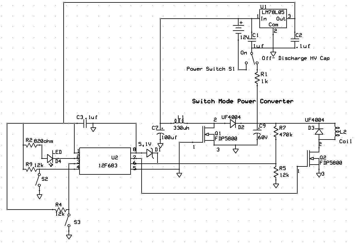
Vorrei azionare un solenoide L2 ad una certa per un tempo prefissato (8ms), con una pila 12V o 3V (due versioni diverse), tramite la chiusura di un contatto S3, solo se S2 è chiuso. C9 è il condensatore che si carica della tensione prefissata (tra 16V, 24 V,32V), scelta attraverso il programma del PIC.
Cercavo due FET Q1 e Q2 comandabili direttamente dal PIC, quindi logic level.
Avevo scelto l'FDP5800 ma non c'è da rsonline, e come alternative non sono sicuro quale scegliere: da grafico dovrebbero attivarsi attorno ai 2-2,5V ma il resto delle specifiche, in particolare tempi di attivazione e tensione sono completamente diversi:
- IRL520 100V: http://docs-europe.electrocomponents.co ... 79138a.pdf
- ideale come caratteristiche ma solo SMD http://www.fairchildsemi.com/pf/FD/FDT86113LZ.html.
potete consigliarmi?
Il resto del circuito per la versione 12V serve ad avere un uscita regolata tramite per il PIC, e a caricare il condensatore alla tensione desiderata.
Per la versione 3V il PIC funziona a partire da 2V quindi ho eliminato quella parte.
Lo scopo del circuito è dare una certa tensione al solenoide, per un determinato tempo, con la più lunga durata possibile della batteria impiegata (idealmente dovrebbe fare almeno 3000 cicli la 12V, in pratica non lo so ancora.)
Grazie,
Luca.
FET logic level, azionamento solenoide tramite PIC.
Moderatori:
carloc,
g.schgor,
BrunoValente,
IsidoroKZ
45 messaggi
• Pagina 1 di 5 • 1, 2, 3, 4, 5
0
voti
Le immagini NON si vedono risultando tagliate.
In ogni caso un N 100 V Logic che costa pochissimo e che trovi su RS potrebbe essere RFP12N10L
Non vedendo bene il circuito NON faccio considerazioni sullo schema-FET da usarsi. Ti ho linkato un 100 V logico in TO220 per impieghi generali. Da come descrivi la tua applicazione non vi e' criticita' alcuna.
In ogni caso un N 100 V Logic che costa pochissimo e che trovi su RS potrebbe essere RFP12N10L
Non vedendo bene il circuito NON faccio considerazioni sullo schema-FET da usarsi. Ti ho linkato un 100 V logico in TO220 per impieghi generali. Da come descrivi la tua applicazione non vi e' criticita' alcuna.

-

Lelettrico
2.458 1 4 6 - Master

- Messaggi: 1108
- Iscritto il: 13 set 2010, 12:24
0
voti
Adesso ci guardo!
Per le immagini non sapevo come allegarle in modo da poterle poi ingrandire, però cliccando su apri in un'altra pagina si vedono, il link diretto alle immagini complete è questo:
download/file.php?id=14389
download/file.php?id=14391
Per le immagini non sapevo come allegarle in modo da poterle poi ingrandire, però cliccando su apri in un'altra pagina si vedono, il link diretto alle immagini complete è questo:
download/file.php?id=14389
download/file.php?id=14391
0
voti
Adesso vedo, hai messo il diodo di ricircolo, deve solo dare un impulso alla bobina, addirittura quello che ti ho proposto chiude con una VGS di 1-2 V (quindi forse prima) Se non ti disturba il TO220 "grande" direi che va bene.
In ogni caso, se usi la ricerca parametrica di RS fai molto meglio e prima potendo dettare i parametri di utilizzo.
Ad esempio parametrizzata per Canale N (lascio l'url in chiaro):
http://it.rs-online.com/web/c/semiconduttori/discreti/mosfet/?sort-by=default&sort-order=default&applied-dimensions=4294675173&lastAttributeSelectedBlock=4294682952
E poi per VDS 100 e TO220 (sempre url in chiaro):
http://it.rs-online.com/web/c/semiconduttori/discreti/mosfet/?sort-by=default&sort-order=default&applied-dimensions=4294675173,%204294669079,4294671062&lastAttributeSelectedBlock=4294684062
Si fa presto e meglio (una volta selezionato il parametro sulla sinistra occorre premere ogni volta "Aggiorna"

In ogni caso, se usi la ricerca parametrica di RS fai molto meglio e prima potendo dettare i parametri di utilizzo.
Ad esempio parametrizzata per Canale N (lascio l'url in chiaro):
http://it.rs-online.com/web/c/semiconduttori/discreti/mosfet/?sort-by=default&sort-order=default&applied-dimensions=4294675173&lastAttributeSelectedBlock=4294682952
E poi per VDS 100 e TO220 (sempre url in chiaro):
http://it.rs-online.com/web/c/semiconduttori/discreti/mosfet/?sort-by=default&sort-order=default&applied-dimensions=4294675173,%204294669079,4294671062&lastAttributeSelectedBlock=4294684062
Si fa presto e meglio (una volta selezionato il parametro sulla sinistra occorre premere ogni volta "Aggiorna"
-

Lelettrico
2.458 1 4 6 - Master

- Messaggi: 1108
- Iscritto il: 13 set 2010, 12:24
0
voti
lallax ha scritto:Per le immagini non sapevo come allegarle in modo da poterle poi ingrandire,
Gli schemi si fanno in fidocadj (vedi help e questo articolo). Le ragioni di usare quel progranna, che non richiede installazione, e` di estetica, facilita` di visione e modificabilita` degli schemi.
Per usare proficuamente un simulatore, bisogna sapere molta più elettronica di lui
Plug it in - it works better!
Il 555 sta all'elettronica come Arduino all'informatica! (entrambi loro malgrado)
Se volete risposte rispondete a tutte le mie domande
Plug it in - it works better!
Il 555 sta all'elettronica come Arduino all'informatica! (entrambi loro malgrado)
Se volete risposte rispondete a tutte le mie domande
0
voti
Calando di dimensioni, package , avrei trovato questo, mi sembra sia sempre logic level seppure sopra 2V:
http://it.rs-online.com/web/p/products/5431718/
http://docs-europe.electrocomponents.co ... 7913be.pdf
Sigla: IRLU120NPBF
http://it.rs-online.com/web/p/products/5431718/
http://docs-europe.electrocomponents.co ... 7913be.pdf
Sigla: IRLU120NPBF
Ultima modifica di
lallax il 23 gen 2012, 16:43, modificato 1 volta in totale.
0
voti
Non va il link, c'e' una barra di troppo, comunque anche levando la barra non trova l'url

-

Lelettrico
2.458 1 4 6 - Master

- Messaggi: 1108
- Iscritto il: 13 set 2010, 12:24
0
voti
C'e' un errore nel datasheet, ma a parte quello, che non ti interessa, direi che la scelta e' perfetta per quello che devi fare .... 

-

Lelettrico
2.458 1 4 6 - Master

- Messaggi: 1108
- Iscritto il: 13 set 2010, 12:24
0
voti
Grazie per l'aiuto! ho fatto e concluso l'ordine da RS, non vedo l'ora arrivi il tutto per cominciare a saldare!
45 messaggi
• Pagina 1 di 5 • 1, 2, 3, 4, 5
Chi c’è in linea
Visitano il forum: Nessuno e 58 ospiti

Elettrotecnica e non solo (admin)
Un gatto tra gli elettroni (IsidoroKZ)
Esperienza e simulazioni (g.schgor)
Moleskine di un idraulico (RenzoDF)
Il Blog di ElectroYou (webmaster)
Idee microcontrollate (TardoFreak)
PICcoli grandi PICMicro (Paolino)
Il blog elettrico di carloc (carloc)
DirtEYblooog (dirtydeeds)
Di tutto... un po' (jordan20)
AK47 (lillo)
Esperienze elettroniche (marco438)
Telecomunicazioni musicali (clavicordo)
Automazione ed Elettronica (gustavo)
Direttive per la sicurezza (ErnestoCappelletti)
EYnfo dall'Alaska (mir)
Apriamo il quadro! (attilio)
H7-25 (asdf)
Passione Elettrica (massimob)
Elettroni a spasso (guidob)
Bloguerra (guerra)

