Vi pongo il mio quesito:vorrei fare andare un motore in c.c. 500 W 36 V con tre batterie al piombo e vorrei metterci un variatore di velocità, ma che non perda in potenza...
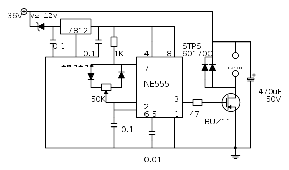
Ho visto questo banalissimo schema che avrebbe il difetto di surriscaldarsi e danneggiarsi se non adeguatamente dissipato, é progettato per 12 V.... si potrebbe adattare al mio scopo?
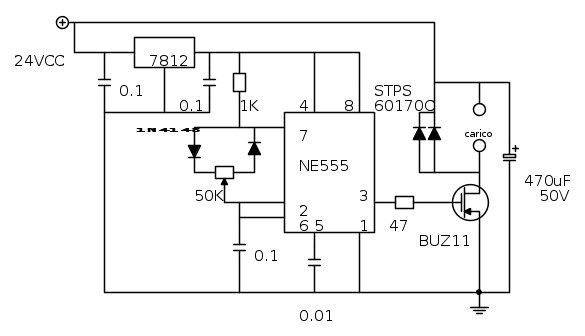
se non va bene, si potrebbe adattare questo?

potrei avere detto colossali castronerie, percui correggetemi
ciao a tutti, grazie in anticipo

Elettrotecnica e non solo (admin)
Un gatto tra gli elettroni (IsidoroKZ)
Esperienza e simulazioni (g.schgor)
Moleskine di un idraulico (RenzoDF)
Il Blog di ElectroYou (webmaster)
Idee microcontrollate (TardoFreak)
PICcoli grandi PICMicro (Paolino)
Il blog elettrico di carloc (carloc)
DirtEYblooog (dirtydeeds)
Di tutto... un po' (jordan20)
AK47 (lillo)
Esperienze elettroniche (marco438)
Telecomunicazioni musicali (clavicordo)
Automazione ed Elettronica (gustavo)
Direttive per la sicurezza (ErnestoCappelletti)
EYnfo dall'Alaska (mir)
Apriamo il quadro! (attilio)
H7-25 (asdf)
Passione Elettrica (massimob)
Elettroni a spasso (guidob)
Bloguerra (guerra)










