Cos'è ElectroYou | Login Iscriviti

ElectroYou - la comunità dei professionisti del mondo elettrico

effetto strobo led

hi-fi, luci, suoni, effetti speciali, palcoscenici...

Moderatore: Foto UtenteIsidoroKZ

0
voti

[1] effetto strobo led

Messaggioda Foto Utenteam91 » 2 lug 2012, 0:06

salve a tutti, sono nuovo di qui e volevo iniziare con il primo esperimento, dato ke mi piacciono i led volevo creare uno strobo, ho trovato questo schema, xo devo usare 30 led bianchi da 1,5 mm. con alimentazione di auto, 12-14 V. qualcuno mi può fornire un aiuto sui valori dei componenti da usare? ringrazio in anticipo!
jrxszm.jpg
jrxszm.jpg (24.72 KiB) Osservato 5482 volte
Ultima modifica di Foto Utentesimo85 il 2 lug 2012, 0:20, modificato 1 volta in totale.
Motivazione: inserita immagine in linea con il testo
Avatar utente
Foto Utenteam91
0 2
 
Messaggi: 23
Iscritto il: 1 lug 2012, 23:55

0
voti

[2] Re: effetto strobo led

Messaggioda Foto Utentesimo85 » 2 lug 2012, 0:09

1.5V come da schema non sono affatto sufficienti. I LED sono da mettere sul collettore del transistore.
Per i calcoli di frequenza e duty cycle vedi qui.

PS: su questo forum gli schemi si fanno in Fidocad.
Avatar utente
Foto Utentesimo85
30,9k 7 12 13
Disattivato su sua richiesta
 
Messaggi: 9927
Iscritto il: 30 ago 2010, 4:59

0
voti

[3] Re: effetto strobo led

Messaggioda Foto Utenteam91 » 2 lug 2012, 0:31

ho commesso un errore, i led sono da 3 mm. Kmq ho provato a dare un'occhiata a quella pagina ma nn ci ho capito tanto. Un'aiuto potresti darmelo?

EDIT gohan: non usare linguaggio SMS. Grazie
Avatar utente
Foto Utenteam91
0 2
 
Messaggi: 23
Iscritto il: 1 lug 2012, 23:55

0
voti

[4] Re: effetto strobo led

Messaggioda Foto Utentesimo85 » 2 lug 2012, 0:49

am91 ha scritto:Un'aiuto potresti darmelo?

Certamente. Dimenticavo, benvenuto sul forum. :)

Se vuoi ottenere un effetto a strobo il duty cycle deve essere molto breve, però la frequenza la devi stabilire tu.
Seconda cosa, il 555 lo puoi alimentare a 12V tranquillamente.

PS: nello schema fatto con LTspice ci sono due errori.
1) La batteria da 1.5V. Una tensione insufficente per alimentare il componente, come vedrai dal datasheet linkato. La tensione minore che mi viene in mente per il modello "low voltage" è 3V, comunque andiamo avanti.

2) Sui catodi dei LED manca il simbolo del riferimento.


Sei in grado di dimensionare la corrente per i LED e scegliere il transistore?
Se non capisci chiedi.

O_/
Avatar utente
Foto Utentesimo85
30,9k 7 12 13
Disattivato su sua richiesta
 
Messaggi: 9927
Iscritto il: 30 ago 2010, 4:59

0
voti

[5] Re: effetto strobo led

Messaggioda Foto Utentemarco438 » 2 lug 2012, 7:38

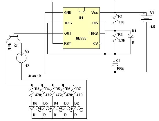
Non hai specificato quali sono precisamente le caratteristiche dei led (tensione/corrente) quindi non si puo' dimensionare un "circuito finale"; una possibile soluzione con NE555 potrebe essere questa:

che prevede pero' l'alimentazione a 12V.
Nel caso dell'auto pero' la tensione oscilla ed arriva anche a 14V, per cui forse sarebbe bene prevedere un regolatore di tensione in ingresso ( es. 7809 ) aumentando il numero dei paralleli e facendo serie di due led.
marco
Avatar utente
Foto Utentemarco438
37,1k 7 11 13
-EY Legend-
-EY Legend-
 
Messaggi: 16323
Iscritto il: 24 mar 2010, 15:09
Località: Versilia

0
voti

[6] Re: effetto strobo led

Messaggioda Foto Utentesimo85 » 2 lug 2012, 8:06

Marco, per l'effetto strobo si deve usare la configurazione da lui in principio postata che è la stessa linkata dell'articolo.

O_/
Avatar utente
Foto Utentesimo85
30,9k 7 12 13
Disattivato su sua richiesta
 
Messaggi: 9927
Iscritto il: 30 ago 2010, 4:59

0
voti

[7] Re: effetto strobo led

Messaggioda Foto Utentemarco438 » 2 lug 2012, 8:20

Si hai ragione pero' visto che aveva parlato di "effetto" strobo e qel circuito lo avevo gia' pronto, ho pensato potesse andargli bene ugualmente su una frequenza intorno ai 7/8 Hz.
Comunque puo' essere usata la parte terminale.
marco
Avatar utente
Foto Utentemarco438
37,1k 7 11 13
-EY Legend-
-EY Legend-
 
Messaggi: 16323
Iscritto il: 24 mar 2010, 15:09
Località: Versilia

0
voti

[8] Re: effetto strobo led

Messaggioda Foto Utentesimo85 » 2 lug 2012, 8:28

Ah, OK scusa, non avevo afferrato. :(
Colpa dei miei orari extra sballati.. :l

O_/
Avatar utente
Foto Utentesimo85
30,9k 7 12 13
Disattivato su sua richiesta
 
Messaggi: 9927
Iscritto il: 30 ago 2010, 4:59

0
voti

[9] Re: effetto strobo led

Messaggioda Foto Utentemarco438 » 2 lug 2012, 8:30

No,hai perfettamente ragione, non hai sbagliato.
Ho solo pensato che, visti gli effetti molto simili, potesse andare bene lo stesso.
Piu' tardi metto anche lo schema alternativo.
Ciao
marco
Avatar utente
Foto Utentemarco438
37,1k 7 11 13
-EY Legend-
-EY Legend-
 
Messaggi: 16323
Iscritto il: 24 mar 2010, 15:09
Località: Versilia

0
voti

[10] Re: effetto strobo led

Messaggioda Foto Utentemarco438 » 2 lug 2012, 10:09

Di seguito lo schema modificato; ho previsto serie di due led e manca il valore delle resistenze in attesa delle notizie richieste.
C'e' anche lo schema per ridurre la tensione (in basso a destra).


Ci sara' forse da rivedere (modificando il valore delle resistenze 330/3.3k) la frequenza di lampeggio.
marco
Avatar utente
Foto Utentemarco438
37,1k 7 11 13
-EY Legend-
-EY Legend-
 
Messaggi: 16323
Iscritto il: 24 mar 2010, 15:09
Località: Versilia

Prossimo

Torna a Elettronica e spettacolo

Chi c’è in linea

Visitano il forum: Nessuno e 6 ospiti