http://www.futurashop.it/allegato/7100- ... LI&d=12,00
Qualcuno potrebbe postare lo schema di questo circuito ?
Grazie
Ditofono
Moderatori:
carloc,
g.schgor,
BrunoValente,
IsidoroKZ
6 messaggi
• Pagina 1 di 1
0
voti
[2] Re: Ditofono
L'integrsto è un 74HC04. Ci sono moltissime fotografie, credo che lo schema si possa ricostruire con poco, osservando il PCB. Occorre un minimo di pazienza.
Se sai leggere uno schema di questo tipo, prova a ricostruirlo seguendo il PCB. Poi al limite lo possiamo riguardare assieme.
Usa FidocadJ.
Se sai leggere uno schema di questo tipo, prova a ricostruirlo seguendo il PCB. Poi al limite lo possiamo riguardare assieme.
Usa FidocadJ.
-

Candy
32,5k 7 10 13 - CRU - Account cancellato su Richiesta utente
- Messaggi: 10123
- Iscritto il: 14 giu 2010, 22:54
0
voti
[3] Re: Ditofono
Pero` vedo anche che il suono e` abbastanza orribile, un Theremin sarebbe meglio :)
Per usare proficuamente un simulatore, bisogna sapere molta più elettronica di lui
Plug it in - it works better!
Il 555 sta all'elettronica come Arduino all'informatica! (entrambi loro malgrado)
Se volete risposte rispondete a tutte le mie domande
Plug it in - it works better!
Il 555 sta all'elettronica come Arduino all'informatica! (entrambi loro malgrado)
Se volete risposte rispondete a tutte le mie domande
2
voti
[4] Re: Ditofono
Candy ha scritto:...Se sai leggere uno schema di questo tipo, prova a ricostruirlo seguendo il PCB...
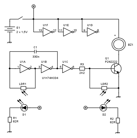
Allora ci ho provato; presumibilmente, lo schema è il seguente:
Q1 non sono riuscito a individuarlo, ma dovrebbe trattarsi del "solito" TO92 di media potenza: P2N2222, 2N3904, BC547 ecc.
Sul PCB l'interruttore sembra essere sulla ramo negativo della serie di batterie, io l'ho messo sul ramo di alimentazione positiva, credo che sia la stessa cosa.
Ultima modifica di
franx il 30 ago 2012, 10:38, modificato 4 volte in totale.
0
voti
[5] Re: Ditofono
A prima vista sembra sensato! Good job! C'e` un inverter in piu` con ingresso a 0V, ma non cambia nulla. La fotoresistenza deve avere un valore basso, qualche centinaio di ohm, quando e` illuminata, altrimenti non riesce a spegnere il transistor.
Per usare proficuamente un simulatore, bisogna sapere molta più elettronica di lui
Plug it in - it works better!
Il 555 sta all'elettronica come Arduino all'informatica! (entrambi loro malgrado)
Se volete risposte rispondete a tutte le mie domande
Plug it in - it works better!
Il 555 sta all'elettronica come Arduino all'informatica! (entrambi loro malgrado)
Se volete risposte rispondete a tutte le mie domande
0
voti
[6] Re: Ditofono
IsidoroKZ ha scritto:A prima vista sembra sensato! C'e` un inverter in piu` con ingresso a 0V,
hai ragione....me lo sono dimenticato
Certo con ben tre NOT inutilizzati, non potevano metterli in parallelo e risparmiare il transistor Q1?
Mi sembra di aver letto su un libro che ingressi dei c.i. CMOS inutilizzati è preferibile collegarli a massa invece che a 5V (al contrario di quelli TTL); oppure è lo stesso?
6 messaggi
• Pagina 1 di 1
Chi c’è in linea
Visitano il forum: Nessuno e 275 ospiti

Elettrotecnica e non solo (admin)
Un gatto tra gli elettroni (IsidoroKZ)
Esperienza e simulazioni (g.schgor)
Moleskine di un idraulico (RenzoDF)
Il Blog di ElectroYou (webmaster)
Idee microcontrollate (TardoFreak)
PICcoli grandi PICMicro (Paolino)
Il blog elettrico di carloc (carloc)
DirtEYblooog (dirtydeeds)
Di tutto... un po' (jordan20)
AK47 (lillo)
Esperienze elettroniche (marco438)
Telecomunicazioni musicali (clavicordo)
Automazione ed Elettronica (gustavo)
Direttive per la sicurezza (ErnestoCappelletti)
EYnfo dall'Alaska (mir)
Apriamo il quadro! (attilio)
H7-25 (asdf)
Passione Elettrica (massimob)
Elettroni a spasso (guidob)
Bloguerra (guerra)



