Cos'è ElectroYou | Login Iscriviti

ElectroYou - la comunità dei professionisti del mondo elettrico

Circuito raddrizzatore con Zener come regolatore di tensione

Elettronica lineare e digitale: didattica ed applicazioni

Moderatori: Foto Utentecarloc, Foto Utenteg.schgor, Foto UtenteBrunoValente, Foto UtenteIsidoroKZ

2
voti

[1] Circuito raddrizzatore con Zener come regolatore di tensione

Messaggioda Foto Utentemacco » 31 ago 2012, 10:17

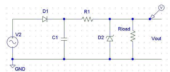
Ciao a tutti,vi chiedo aiuto per quanto riguarda il seguente problema:

circuito.jpg
circuito.jpg (28.26 KiB) Osservato 5762 volte


Edit marco438: Sei pregato di usare FidoCadJ per gli schemi

Nel circuito in figura siano:
• D1 un diodo al silicio caratterizzato da una tensione diretta di 0.7 volt,
• Rload un carico costituito da una resistenza di valore pari a 100 Ω,
• D2 un diodo zener con una tensione caratteristica pari a 4.6 volt,
• R1 una resistenza di valore pari a 100 Ω
• V2 un generatore di tensione sinusoidale con frequenza pari a 50 Hz e ampiezza di picco pari a
12 volt.


Richieste:


1. Trovare la minima capacità di C_1 che consente di avere in uscita una tensione costante.
2. Trovare la potenza media dissipata da D_2 in tali condizioni;
3. Tracciare i grafici delle tensioni e correnti notevoli (indicare in modo chiaro le scale degli assi) per
almeno due periodi.

Premesso che possiedo la soluzione di tale esercizio,vi chiederei se possibile alcune delucidazioni su parti che mi sono poco chiare, e su altre che sono incomplete o mancanti.

SOLUZIONE

Prima domanda:

Affinché sia Vout < 4.6 la corrente nel diodo zener D2 deve valere zero. In questa condizione vale:

V_{OUT} = V(C_1) \cdot \frac{R_{LOAD}}{R_{LOAD} + R_1} = 0.5 \cdot V(C_1) < 4.6 volt

Ovvero V(C_1) < 9.2 V

Per soddisfare la condizione del punto 1) deve quindi essere V(C_1)  \geq 9.2 volt

sarà anche V_{R_LOAD} =46 mA

La V(C_1) massima vale 12-0.7 = 11.3 volt. In questa condizione la corrente che scorre in

R_1 vale: I_{R_1} =  \frac{(11.3- 4.6)}{R_1} =  \frac{6.7}{100} = 67 mA

In questo caso la corrente nel diodo zener vale: I_{D_2} = I_{R_1} - I_{R_LOAD} = 67 -46 = 21 mA

Approssimando l’andamento esponenziale con un andamento lineare si ricava la corrente media in R_1:

\overline{I_{R_1}} = \frac{(67+ 46) \cdot 10^{-3}}{2} =56.5 mA

e quindi la carica che C_1 deve fonire vale (il periodo T è di 20 ms)

\Delta Q =\overline{I_{R_1}} \cdot T = 56.5 \cdot 10^{-3} \cdot 20 \cdot 10^{-3} = 1.13 mC

Conseguentemente la capacità necessaria sarà:
C_1= \frac{\Delta Q}{\Delta V}=\frac{1.13 \cdot 10^{-3} }{11.3-9.2} = 538 \mu F

Seconda Domanda:

La potenza media dissipata dal diodo zener D_2sarà:
P_{D_2}= V_Z \cdot \overline{I_{D_2}} = 4.6 \cdot \frac{21 \cdot 10^{-3} + 0 }{2}= 4.6 \cdot 10.5 \cdot 10^{-3} = 48.3 mW

Terza Domanda:


Per il terzo punto la soluzione è mancante,potreste aiutarmi nel calcolo dei tempi per la costruzione del grafico?

______________________________________________________________________________________________________


Alcuni passaggi mi sono poco chiari,o meglio mi è poco chiaro il ragionamento che vi sta alla base,qualcuno me li potrebbe spiegare?

Prima Domanda:


Affinché sia Vout < 4.6 la corrente nel diodo zener D2 deve valere zero. In questa condizione vale:

V_{OUT} = V(C_1) \cdot \frac{R_{LOAD}}{R_{LOAD} + R_1} = 0.5 \cdot V(C_1) < 4.6 volt

Ovvero V(C_1) < 9.2 V

Per soddisfare la condizione del punto 1) deve quindi essere V(C_1)  \geq 9.2 volt

perché e quale relazione sta dietro a tale affermazione e a tali calcoli?

Seconda Domanda:

Approssimando l’andamento esponenziale con un andamento lineare si ricava la corrente media in R_1:

\overline{I_{R_1}} = \frac{(67+ 46) \cdot 10^{-3}}{2} =56.5 mA

Risulta sempre possibile approsimare l'esponenziale ad un andamento lineare o solo in determinati casi? Eventaulmente in quali casi?

Terza Domanda:


La potenza media dissipata dal diodo zener D_2sarà:
P_{D_2}= V_Z \cdot \overline{I_{D_2}} = 4.6 \cdot \frac{21 \cdot 10^{-3} + 0 }{2}= 4.6 \cdot 10.5 \cdot 10^{-3} = 48.3 mW

Lo zero a numeratore che contributo della formula rappresenta? o meglio a che dato corrisponde?


Vi ringrazio in anticipo per il vostro aiuto,e mi scuso per eventuali domande che potrebbero sembrare banali ma che evidentemente mi sono poco chiare.
Avatar utente
Foto Utentemacco
48 5
New entry
New entry
 
Messaggi: 94
Iscritto il: 27 lug 2012, 9:27

2
voti

[2] Re: Circuito raddrizzatore con Zener come regolatore di tens

Messaggioda Foto UtenteRenzoDF » 31 ago 2012, 11:55

macco ha scritto:Affinché sia Vout < 4.6 la corrente nel diodo zener D2 deve valere zero. In questa condizione vale ...

Equivalentemente avrei ragionato in questo modo, visto che l'uscita deve rimanere costante a 4.6 volt il diodo Zener dovrà sempre essere in conduzione inversa con una Iz maggiore ma al limite uguale a zero;

in queste condizioni estreme di corrente nulla nello Zener la tensione sul condensatore dovrà come minimo essere pari a

V_{C\min }=V_{Z}+\frac{V_{Z}}{R_{load}}R_{1}=9.2\,V

macco ha scritto:Risulta sempre possibile approsimare l'esponenziale ad un andamento lineare o solo in determinati casi? Eventaulmente in quali casi?

Non è sempre possibile, lo è solo quando la costante di tempo RC è grande rispetto al periodo T; nel caso particolare non avrei usato la corrente media ma la corretta relazione esponenziale che, anche se l'incertezza sul tempo di scarica (che sarà sempre minore di T) non permetterà comunque un calcolo esatto, porterà ad una stima migliore nel caso di scarsa linearità

v_{C}=\left( V_{M}-V_{d}-V_{Z} \right)\,e^{-\frac{t}{R_{1}\,C}}+V_{Z}=6.7e^{-\frac{t}{R_{1}\,C}}+4.6=V_{C\min }=9.2\,\text{V}\quad

t=-R_{1}C\ln \left( \frac{4.6}{6.7} \right)

C\approx \frac{T}{37.6}\approx 530\,\,\text{ }\!\!\mu\!\!\text{ F}\,

per controllo sulla possibilità dell'approssimazione lineare vediamo che

\tau =R_{1}C=53\,\text{ms}\,

non è molto più grande del periodo ma è ancora accettabile e a volte, come in questo caso, porta ad una stima del condensatore ancora buona, grazie al fatto che il periodo di scarica,[u] inferiore a T[/u], compensa il suo errore rispetto alla discesa esponenziale.

macco ha scritto:...Lo zero a numeratore che contributo della formula rappresenta? o meglio a che dato corrisponde?

Quando si calcola un valor medio si usano i due valori estremi e uno di questi è appunto la corrente limite inferiore nello Zener Iz=0
"Il circuito ha sempre ragione" (Luigi Malesani)
Avatar utente
Foto UtenteRenzoDF
55,9k 8 12 13
G.Master EY
G.Master EY
 
Messaggi: 13189
Iscritto il: 4 ott 2008, 9:55

0
voti

[3] Re: Circuito raddrizzatore con Zener come regolatore di tens

Messaggioda Foto Utentemacco » 31 ago 2012, 12:01

ti ringrazio per le spiegazioni,ora i passaggi mi sono più chiari,mi aiuteresti con la domanda 3 dell'esercizio? non so proprio da dove cominciare.

Grazie
Avatar utente
Foto Utentemacco
48 5
New entry
New entry
 
Messaggi: 94
Iscritto il: 27 lug 2012, 9:27

2
voti

[4] Re: Circuito raddrizzatore con Zener come regolatore di tens

Messaggioda Foto UtenteRenzoDF » 31 ago 2012, 12:26

macco ha scritto:ti ringrazio per le spiegazioni,ora i passaggi mi sono più chiari,mi aiuteresti con la domanda 3 dell'esercizio? non so proprio da dove cominciare.

Devi cominciare da zero, con:

a) la prima salita della tensione del GIT da zero verso i 12 volt

b) tensione su C inferiore a quella di ingresso di 0.7 volt, che comincia quindi a salire con un delta t di ritardo

c) diodo Zener spento

e) R1 e Rload in serie

f) tensione d'uscita pari a metà della vc che, al raggiungimento di Vz si livellerà a 4.6 volt costanti

... e farà cambiare "le carte in tavola" :-)

... fin qui ci siamo?
"Il circuito ha sempre ragione" (Luigi Malesani)
Avatar utente
Foto UtenteRenzoDF
55,9k 8 12 13
G.Master EY
G.Master EY
 
Messaggi: 13189
Iscritto il: 4 ott 2008, 9:55

0
voti

[5] Re: Circuito raddrizzatore con Zener come regolatore di tens

Messaggioda Foto Utentemacco » 31 ago 2012, 12:42

sicuramente più chiaro di prima,ma il delta t di ritardo del condensatore come lo calcolo?
E fino a che punto posso considerare R load in serie a R1? fino al T on dello zener?
Avatar utente
Foto Utentemacco
48 5
New entry
New entry
 
Messaggi: 94
Iscritto il: 27 lug 2012, 9:27

2
voti

[6] Re: Circuito raddrizzatore con Zener come regolatore di tens

Messaggioda Foto UtenteRenzoDF » 31 ago 2012, 12:57

macco ha scritto:sicuramente più chiaro di prima,ma il delta t di ritardo del condensatore come lo calcolo?

Come hai fatto nel precedente problema
viewtopic.php?f=1&t=37228

macco ha scritto:E fino a che punto posso considerare R load in serie a R1? fino al T on dello zener?

Si, di ton dello Zener ce n'è uno solo ed inferiore a T/4.
"Il circuito ha sempre ragione" (Luigi Malesani)
Avatar utente
Foto UtenteRenzoDF
55,9k 8 12 13
G.Master EY
G.Master EY
 
Messaggi: 13189
Iscritto il: 4 ott 2008, 9:55

0
voti

[7] Re: Circuito raddrizzatore con Zener come regolatore di tens

Messaggioda Foto Utentemacco » 31 ago 2012, 14:38

Con che formula posso calcolarlo il Ton?
Avatar utente
Foto Utentemacco
48 5
New entry
New entry
 
Messaggi: 94
Iscritto il: 27 lug 2012, 9:27

0
voti

[8] Re: Circuito raddrizzatore con Zener come regolatore di tens

Messaggioda Foto UtenteRenzoDF » 31 ago 2012, 15:13

macco ha scritto:Con che formula posso calcolarlo il Ton?

Puoi ottenere l'istante di conduzione dello Zener dal raggiungimento della tensione minima sul condensatore Vcmin, ovvero dalla seguente uguaglianza

V_{M}\sin (\omega t_{on})-V_{d}=V_{C\min }=9.2\,\text{V}

che porta a stimare

t_{on}=\frac{1}{\omega }\arcsin \left( \frac{V_{C\min }+V_{d}}{V_{M}} \right)\approx 3.1\,\text{ms}

... il massimo valore per la corrente nel condensatore lo avremo per t=t0 stimabile con

i_{C}(t_{0})=C\left. \frac{\text{d}v_{C}}{\text{dt}} \right|_{t=t_{0}}=C\left. \frac{\text{d}(V_{M}\sin (\omega t)-V_{d})}{\text{dt}} \right|_{t=t_{0}}\approx CV_{M}\omega \approx 2\,\text{A}

... la corrente nel diodo Zener a partire da ton avrà una salita di tipo sinusoidale fino al già calcolato valore massimo per t=T/4=5 ms, ovvero per t>ton sarà

i_{Z}(t)=\frac{v_{C}(t)-V_{Z}}{R_{1}}=\frac{V_{M}\sin (\omega t)-V_{d}-V_{Z}}{R_{1}}\quad \Rightarrow I_{ZM}=\frac{V_{M}-V_{d}-V_{Z}}{R_{1}}\approx 67\,\text{mA}

ecc ... ecc
"Il circuito ha sempre ragione" (Luigi Malesani)
Avatar utente
Foto UtenteRenzoDF
55,9k 8 12 13
G.Master EY
G.Master EY
 
Messaggi: 13189
Iscritto il: 4 ott 2008, 9:55


Torna a Elettronica generale

Chi c’è in linea

Visitano il forum: Nessuno e 57 ospiti