Salve a tutti,
ho un MOSFET IRF840 che riscalda troppo...
ho pensato di metterne un altro uguale in parallelo a quello esistente...
che ne pensate??
Grazie
Mosfet in parallelo
Moderatori:
carloc,
g.schgor,
BrunoValente,
IsidoroKZ
9 messaggi
• Pagina 1 di 1
4
voti
Se proprio non se ne puo` fare a meno, i MOS si possono mettere in parallelo, facendo attenzione al circuito, pilotaggio e layout. Ma la cosa migliore e` quella di vedere perche' scalda e trovara una soluzione, che potrebbe essere pilotaggio, snubber, size...
Per usare proficuamente un simulatore, bisogna sapere molta più elettronica di lui
Plug it in - it works better!
Il 555 sta all'elettronica come Arduino all'informatica! (entrambi loro malgrado)
Se volete risposte rispondete a tutte le mie domande
Plug it in - it works better!
Il 555 sta all'elettronica come Arduino all'informatica! (entrambi loro malgrado)
Se volete risposte rispondete a tutte le mie domande
1
voti
prova a valutare se il riscaldamento eccessivo è dovuto alla corrente troppo elevata per le sue caratteristiche,
oppure se il pilotaggio improprio lo porta a lavorare in linearità invecie di lavorare in saturazione,
o magari prova a calcolare la potenza dissipata, se rientra nei i suoi limiti costruttivi, basta aumentare la dimensione del dissipatore.
oppure se il pilotaggio improprio lo porta a lavorare in linearità invecie di lavorare in saturazione,
o magari prova a calcolare la potenza dissipata, se rientra nei i suoi limiti costruttivi, basta aumentare la dimensione del dissipatore.
-

lelerelele
4.899 3 7 9 - Master

- Messaggi: 5505
- Iscritto il: 8 giu 2011, 8:57
- Località: Reggio Emilia
2
voti
Non usare siti esterni, non ne possiamo piu` di vincere iphones ogni volta che li apriamo. Non so piu` a chi regalarli e dove metterli 
Se lo schema e` molto complicato puoi prendere la sezione che interessa (larghezza max 640 poixel) e caricarlo sul sito con l'opzione "invia allegato". Altrimenti fai lo schema con fidocadj, istruzioni nel menu help.
Se lo schema e` molto complicato puoi prendere la sezione che interessa (larghezza max 640 poixel) e caricarlo sul sito con l'opzione "invia allegato". Altrimenti fai lo schema con fidocadj, istruzioni nel menu help.
Per usare proficuamente un simulatore, bisogna sapere molta più elettronica di lui
Plug it in - it works better!
Il 555 sta all'elettronica come Arduino all'informatica! (entrambi loro malgrado)
Se volete risposte rispondete a tutte le mie domande
Plug it in - it works better!
Il 555 sta all'elettronica come Arduino all'informatica! (entrambi loro malgrado)
Se volete risposte rispondete a tutte le mie domande
0
voti
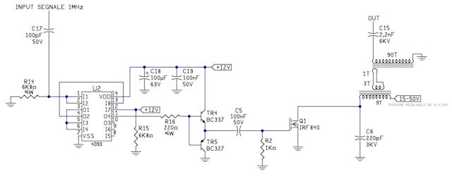
il problema si sta verificando (giustamente) da quando ho aumentato le spire del trasformatore 9+3 collegato al DRAIN, (originariamente era 9+1) per aumentare i Vpp di uscita....
a questo punto penso che il discorso mosfet deve essere adattato a questa modifica, per questo chiedo il vostro cortese aiuto e consiglio....
a questo punto penso che il discorso mosfet deve essere adattato a questa modifica, per questo chiedo il vostro cortese aiuto e consiglio....
- Allegati
-
- PARALLELO2.jpg (22.41 KiB) Osservato 8497 volte
Ultima modifica di
tnnelectro il 2 ott 2012, 14:43, modificato 1 volta in totale.
-

tnnelectro
9 1 4 - Frequentatore

- Messaggi: 162
- Iscritto il: 18 dic 2008, 13:13
0
voti
Riallegalo editando il messaggio se sei ancora in tempo, sennò lo aggiusto io.
9 messaggi
• Pagina 1 di 1
Chi c’è in linea
Visitano il forum: Nessuno e 30 ospiti

Elettrotecnica e non solo (admin)
Un gatto tra gli elettroni (IsidoroKZ)
Esperienza e simulazioni (g.schgor)
Moleskine di un idraulico (RenzoDF)
Il Blog di ElectroYou (webmaster)
Idee microcontrollate (TardoFreak)
PICcoli grandi PICMicro (Paolino)
Il blog elettrico di carloc (carloc)
DirtEYblooog (dirtydeeds)
Di tutto... un po' (jordan20)
AK47 (lillo)
Esperienze elettroniche (marco438)
Telecomunicazioni musicali (clavicordo)
Automazione ed Elettronica (gustavo)
Direttive per la sicurezza (ErnestoCappelletti)
EYnfo dall'Alaska (mir)
Apriamo il quadro! (attilio)
H7-25 (asdf)
Passione Elettrica (massimob)
Elettroni a spasso (guidob)
Bloguerra (guerra)




