Cos'è ElectroYou | Login Iscriviti

ElectroYou - la comunità dei professionisti del mondo elettrico

Risoluzione circuiti in regime sinusoidale con programmi

Circuiti, campi elettromagnetici e teoria delle linee di trasmissione e distribuzione dell’energia elettrica

Moderatori: Foto Utenteg.schgor, Foto UtenteIsidoroKZ

0
voti

[1] Risoluzione circuiti in regime sinusoidale con programmi

Messaggioda Foto UtenteVibia » 28 feb 2013, 14:37

Salve a tutti,
Volevo chiedervi un consiglio...
Siccome mi trovo a risolvere circuiti che spesso non hanno le soluzioni scritte e di conseguenza non so se li risolvo bene o meno...
Quindi per migliorarmi volevo analizzare i circuiti mediante qualche software di calcolo.
Spulciando tra i topic ho visto che veniva spesso utilizzato matlab, che ho prontamente scaricato ed installato.
Successivamente, ho trovato sempre qui una guida che mediante simulink mi permette con un drag&drop di creare la rete.

Il mio problema è che non so come avere valori numerici specifici dato che i blocchi scope mi mettono a disposizione soltanto il grafico.Quindi penso che sicuramente ci sia un'altra strada da intreprendere.

Inoltre con simulink non so come inserire in una rete il generatore di corrente continua...non lo riesco a trovare :mrgreen:
Avatar utente
Foto UtenteVibia
101 2 7
Frequentatore
Frequentatore
 
Messaggi: 215
Iscritto il: 12 feb 2013, 22:53

1
voti

[2] Re: Risoluzione circuiti in regime sinusoidale con programmi

Messaggioda Foto Utenteg.schgor » 28 feb 2013, 14:45

Ci sono molti programmi disponibili,
fra cui questo
Avatar utente
Foto Utenteg.schgor
57,8k 9 12 13
G.Master EY
G.Master EY
 
Messaggi: 16971
Iscritto il: 25 ott 2005, 9:58
Località: MILANO

0
voti

[3] Re: Risoluzione circuiti in regime sinusoidale con programmi

Messaggioda Foto UtenteVibia » 28 feb 2013, 16:26

Ti ringrazio per la velocissima risposta...ho solo una domanda inerente a questo programma

ho un generatore di tensione AC nella forma
E(t)=30cos300t

per le impostazioni ho fatto cosi:
Selezionato sin e ho impostato
DC=0
VO=0
TD=0
AC magnitude=1
VA=30
DF=0
AC Phase=0
F0=0.833
PH=0

E' corretto cosi?Dal plot mi sembra giusta la curva ma poi quando avvio la simulazione mi da valori in nano e femto che sono secondo me irreali...
Avatar utente
Foto UtenteVibia
101 2 7
Frequentatore
Frequentatore
 
Messaggi: 215
Iscritto il: 12 feb 2013, 22:53

1
voti

[4] Re: Risoluzione circuiti in regime sinusoidale con programmi

Messaggioda Foto Utenteg.schgor » 28 feb 2013, 16:49

meglio porre anche : ACmagnitude=30
La F0 è la frequenza in Hz, quindi \frac{300}{2\pi}=47.77
qual è il circuito che vuoi studiare?
Avatar utente
Foto Utenteg.schgor
57,8k 9 12 13
G.Master EY
G.Master EY
 
Messaggi: 16971
Iscritto il: 25 ott 2005, 9:58
Località: MILANO

2
voti

[5] Re: Risoluzione circuiti in regime sinusoidale con programmi

Messaggioda Foto UtenteVibia » 28 feb 2013, 17:18

allora il circuito è


L'interruttore si apre con t>0

Quindi studio il regime per t<0 (la rete dice il testo che è in regime) per cui ho
Quando agisce solo il generatore di corrente ho


e mi trovo
nell'induttore i_l=6A
nel condensatore v_c=3V

Quando agisce il generatore AC passo al dominio dei fasori
la rete è


La rete di impedenze è



L'impedenza equivalente è secondo i miei calcoli
Z_{eq}=((Z_R+Z_C)//Z_R)+Z_R+Z_L=2,47e^{1,18j}
mi trovo I_L=12,14ee^{-1,18j}

In allegato c'è anche la nuova simulazione che ho fatto con Micro-Cap
Cattura.JPG
Cattura.JPG (22.75 KiB) Osservato 8120 volte
Avatar utente
Foto UtenteVibia
101 2 7
Frequentatore
Frequentatore
 
Messaggi: 215
Iscritto il: 12 feb 2013, 22:53

1
voti

[6] Re: Risoluzione circuiti in regime sinusoidale con programmi

Messaggioda Foto Utenteg.schgor » 1 mar 2013, 8:24

Concordo con i dati calcolati, ma non capisco
quelli della simulazione in Microcap (a me
coincidono con quelli del calcolo).
Puoi specificare che impostazione hai fatto per il generatore?
Avatar utente
Foto Utenteg.schgor
57,8k 9 12 13
G.Master EY
G.Master EY
 
Messaggi: 16971
Iscritto il: 25 ott 2005, 9:58
Località: MILANO

1
voti

[7] Re: Risoluzione circuiti in regime sinusoidale con programmi

Messaggioda Foto UtenteVibia » 1 mar 2013, 14:14

Meno male :D , ieri stavo uscendo pazzo...
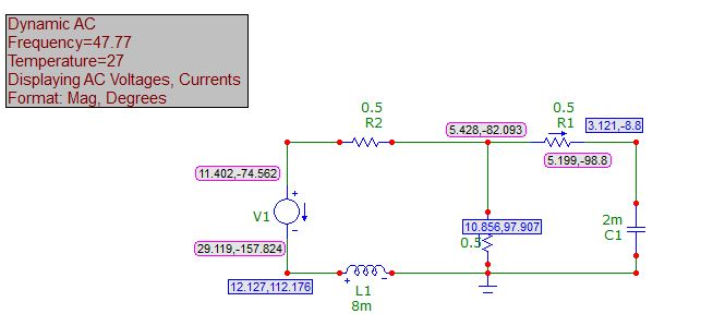
Adesso ho provato a rifare la simulazione e con il modulo mi trovo mentre con la fase no...
In allegato ci sono le impostazioni del generatore e i risultati per quanto riguarda le le resistente il condensatore e l'induttore ho semplicemente messo i valori... :D
Voltage sorce.JPG
Voltage sorce.JPG (67.96 KiB) Osservato 8077 volte

AC Dynamics.JPG
AC Dynamics.JPG (30.23 KiB) Osservato 8077 volte

Grazie per l'aiuto :D
Avatar utente
Foto UtenteVibia
101 2 7
Frequentatore
Frequentatore
 
Messaggi: 215
Iscritto il: 12 feb 2013, 22:53

1
voti

[8] Re: Risoluzione circuiti in regime sinusoidale con programmi

Messaggioda Foto Utenteg.schgor » 1 mar 2013, 16:17

Vibia ha scritto:con il modulo mi trovo mentre con la fase no...

Perché no? Dal calcolo la corrente del generatore risulta:
modulo=12.132 fase=112.185°, che praticamente coincidono
con i dati Microcap.

Un'osservazione (che però non influisce su questi valori):
è opportuno riferire la massa (cioè il riferimento comune
delle tensioni) al negativo del generatore
Avatar utente
Foto Utenteg.schgor
57,8k 9 12 13
G.Master EY
G.Master EY
 
Messaggi: 16971
Iscritto il: 25 ott 2005, 9:58
Località: MILANO

0
voti

[9] Re: Risoluzione circuiti in regime sinusoidale con programmi

Messaggioda Foto UtenteVibia » 1 mar 2013, 16:51

Ti ringrazio tantissimo...mi hai dato lo spunto per poter fare tanti esercizi in modo da avere più sicurezza :D
Avatar utente
Foto UtenteVibia
101 2 7
Frequentatore
Frequentatore
 
Messaggi: 215
Iscritto il: 12 feb 2013, 22:53

1
voti

[10] Re: Risoluzione circuiti in regime sinusoidale con programmi

Messaggioda Foto Utenteg.schgor » 1 mar 2013, 17:21

Bene. Se trovi difficoltà, fammelo sapere.
Avatar utente
Foto Utenteg.schgor
57,8k 9 12 13
G.Master EY
G.Master EY
 
Messaggi: 16971
Iscritto il: 25 ott 2005, 9:58
Località: MILANO

Prossimo

Torna a Elettrotecnica generale

Chi c’è in linea

Visitano il forum: Nessuno e 20 ospiti