Per un progetto che ho in mente dovrei commutare 8 coppie di trimmer.
Avevo in mente di usare il CD4011 o 4066 e un contatore Up/Down.
E' una idea fattibile o i trimmer verrebbero falsati dalla commutazione del chip?
Ho scelto la commutazione digitale proprio per evitare quella meccanica che oggi funziona male e domani funziona peggio.
Coi trimmer regolo due generatori PWM.
Commutazione coppia di trimmer
Moderatori:
carloc,
g.schgor,
BrunoValente,
IsidoroKZ
8 messaggi
• Pagina 1 di 1
0
voti
Ok. Avete presente i radiocomandi da modellismo?
Lavorano in PCM e hanno 2 o piu' canali che comandano altrettanti servocomandi.
Ogni canale ha un trimmer con cui su regola la posizione "a riposo" del servo, cioe' quella che deve tenere il servocomando quando il relativo stick e' a centro corsa.
Immaginiamo questa cosa come un "preset" dei singoli canali.
Ora io ho bisogno di avere 8 preset per entrambi i canali.
Quindi vorrei predisporre una board con 16 trimmer da commutare a coppie sulla board principale del radiocomando al posto dei due trimmer originali.
In questa maniera e' come se avessi sempre due trimmer, ma ogni volta in una posizione diversa e preimpostata.
Avrei voluto usare un commutatore meccanico 2 vie e 8 posizioni ma ho paura che col tempo inizi a fare i capricci e a introdurre resistenze parassite dovute ai propri contatti.
L'idea e' quindi quella di usare un commutatore digitale.
Piu' chiaro di cosi' non posso essere.
Grazie a chi potra' darmi una mano.
Lavorano in PCM e hanno 2 o piu' canali che comandano altrettanti servocomandi.
Ogni canale ha un trimmer con cui su regola la posizione "a riposo" del servo, cioe' quella che deve tenere il servocomando quando il relativo stick e' a centro corsa.
Immaginiamo questa cosa come un "preset" dei singoli canali.
Ora io ho bisogno di avere 8 preset per entrambi i canali.
Quindi vorrei predisporre una board con 16 trimmer da commutare a coppie sulla board principale del radiocomando al posto dei due trimmer originali.
In questa maniera e' come se avessi sempre due trimmer, ma ogni volta in una posizione diversa e preimpostata.
Avrei voluto usare un commutatore meccanico 2 vie e 8 posizioni ma ho paura che col tempo inizi a fare i capricci e a introdurre resistenze parassite dovute ai propri contatti.
L'idea e' quindi quella di usare un commutatore digitale.
Piu' chiaro di cosi' non posso essere.
Grazie a chi potra' darmi una mano.
0
voti
carsco ha scritto:Piu' chiaro di cosi' non posso essere.
Non credo proprio. Uno schema potresti proprio postarlo.
Per fare gli schemi puoi scaricarti fidocadj (non richiede installazione) ed è perfettamente integrato nel forum tramite il tag fcd.
Premendo il tasto fcd comparirà questo nel post:
- Codice: Seleziona tutto
[fcd][/fcd]
Tra i tag potrai incollare uno schema elettrico, copiandolo da fidocadj con CTRL-C e incollandolo con CTRL-V.
Ecco un esempio:
Posta quindi uno schema, adesso hai tutte le istruzioni.
Ciao,
Pietro.
-

PietroBaima
90,7k 7 12 13 - G.Master EY

- Messaggi: 12206
- Iscritto il: 12 ago 2012, 1:20
- Località: Londra
0
voti
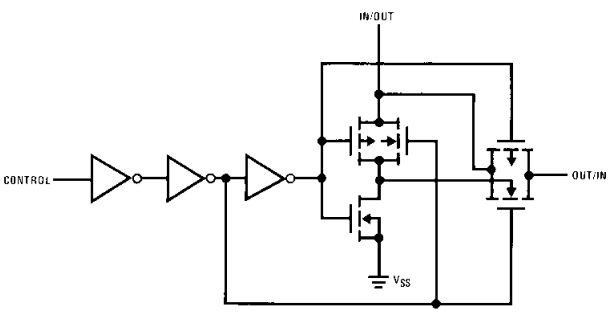
Usando dei 4066, per fare una ipotesi, come vuoi selezionare la coppia di trimmer da attivare?
Devono avere una sequenza precisa o vuoi tu ogni volta manualmente decidere quale coppia attivare?
Vorresti ad esempio 8 pulsanti, e ogni volta che premi un pulsante si attiva la coppia relativa?
Ad esempio, premi pulsante 1, si attiva la coppia di trimmer (1,2) scollegando tutte le altre, premi pulsante 2 e si attiva la coppia (3,4), ... pulsante 8 si attiva la coppia (15,16)... una roba del genere?
Devono avere una sequenza precisa o vuoi tu ogni volta manualmente decidere quale coppia attivare?
Vorresti ad esempio 8 pulsanti, e ogni volta che premi un pulsante si attiva la coppia relativa?
Ad esempio, premi pulsante 1, si attiva la coppia di trimmer (1,2) scollegando tutte le altre, premi pulsante 2 e si attiva la coppia (3,4), ... pulsante 8 si attiva la coppia (15,16)... una roba del genere?
-

rusty
4.075 2 9 11 - Utente disattivato per decisione dell'amministrazione proprietaria del sito
- Messaggi: 1578
- Iscritto il: 25 gen 2009, 13:10
0
voti
rusty ha scritto:Usando dei 4066, per fare una ipotesi, come vuoi selezionare la coppia di trimmer da attivare?
Questo si vedra' in seguito, non e' un problema.
Ho intenzione di mettere un contatore da 1 a 8 da azionare con un pulsante.
Ad ogni avanzamento si selezionera' una coppia di trimmer.
Comunque la domanda verteva sul fatto di quanto possa influire il 4066 sulla resistenza dei trimmer.
0
voti
carsco ha scritto:Comunque la domanda verteva sul fatto di quanto possa influire il 4066 sulla resistenza dei trimmer.
Dai
ai
.La dipendenza è data dalla corrente che scorre nei canali dei mosfet interni che dipende dalla resistenza del carico; nel tuo caso il carico è un resistore variabile, il trimmer.
Inoltre dipende dalla tensione di controllo dello switch che va ad agire sui gate interni variando la resistenza del canale,
.Riassumendo avrai delle resistenze di in-out degli switch che dipendono dalla tensione di alimentazione, dalla tensione di controllo, e dal valore resistivo di ogni trimmer.
A parita' di tensione di controllo e di tensione di alimentazione, ogni trimmer avra' una resistenza totale che è la serie del proprio valore piu' quella dello switch, e ogni switch avra' una resistenza interna variabile in base al carico, essendo il carico proprio il trimmer variabile.
Spero che abbia risposto esaurientemente alla tua richiesta.
-

rusty
4.075 2 9 11 - Utente disattivato per decisione dell'amministrazione proprietaria del sito
- Messaggi: 1578
- Iscritto il: 25 gen 2009, 13:10
8 messaggi
• Pagina 1 di 1
Chi c’è in linea
Visitano il forum: Nessuno e 84 ospiti

Elettrotecnica e non solo (admin)
Un gatto tra gli elettroni (IsidoroKZ)
Esperienza e simulazioni (g.schgor)
Moleskine di un idraulico (RenzoDF)
Il Blog di ElectroYou (webmaster)
Idee microcontrollate (TardoFreak)
PICcoli grandi PICMicro (Paolino)
Il blog elettrico di carloc (carloc)
DirtEYblooog (dirtydeeds)
Di tutto... un po' (jordan20)
AK47 (lillo)
Esperienze elettroniche (marco438)
Telecomunicazioni musicali (clavicordo)
Automazione ed Elettronica (gustavo)
Direttive per la sicurezza (ErnestoCappelletti)
EYnfo dall'Alaska (mir)
Apriamo il quadro! (attilio)
H7-25 (asdf)
Passione Elettrica (massimob)
Elettroni a spasso (guidob)
Bloguerra (guerra)



pigreco]=π