Cos'è ElectroYou | Login Iscriviti

ElectroYou - la comunità dei professionisti del mondo elettrico

Un dimmer un po' sofisticato

hi-fi, luci, suoni, effetti speciali, palcoscenici...

Moderatore: Foto UtenteIsidoroKZ

6
voti

[1] Un dimmer un po' sofisticato

Messaggioda Foto UtentenikiT » 26 ago 2013, 1:47

Ciao a tutti,
qualche tempo fa avevo aperto un topic dove chiedevo qualche suggerimento su come realizzare un dimmer che mi permettesse di regolare la luminosità di lampade particolarmente potenti (1 kW) senza farle ronzare.

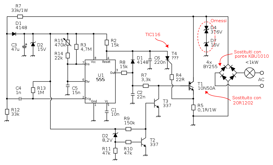
Essendo i comuni dimmer, a queste potenze, molto rumorosi, mi venne suggerito di impiegare un dimmer con zero cross detection, e navigando in rete trovai questa AN con un progettino "pronto all'uso", di cui riporto lo schema in FidoCAD.



Per rendere leggibile "al volo" lo schema, riassumo brevemente quanto indicato nell'AN: in sostanza, il 555 si occupa di rilevare il passaggio per lo zero e provvede a generare il segnale di pilotaggio dell'IGBT. Quest'ultimo viene tenuto spento da T2 e T3 finché la tensione d'alimentazione del 555 non raggiunge circa gli 8 V, in modo da assicurare il corretto pilotaggio dell'IGBT. Infine, la resistenza di sense R5 e l'SCR T4 provvedono a fornire una semplice protezione dal sovraccarico, e credo forniscano anche una specie di soft start all'accensione per evitare di cuocere l'IGBT al primo colpo.

Rispetto allo schema originale, ho apportato le quattro seguenti modifiche (indicate in rosso nello schema):

  • ho impiegato un IGBT H20R1202, dato che il 10N50A non era disponibile;
  • ho impiegato un ponte di diodi KBU1010 anziché 4 diodi BY255;
  • poiché nello schema dell'AN manca la sigla dell'SCR T4, ho impiegato un TIC116 che avevo a disposizione;
  • ho omesso, per mancanza di reperibilità, il transil D4 e lo zener D7.
Con queste modifiche, il circuito funziona perfettamente (e davvero senza alcun ronzio) con carichi da 200 W.

Tuttavia, anche se a pagina 1 è riportato che il circuito dovrebbe funzionare fino ad 1 kW, provando a collegare una lampada di questa potenza, quest'ultima ronza leggermente per una decina secondi senza accendersi, dopodiché l'IGBT si brucia, andando in conduzione e facendo accendere definitivamente la lampada. :(

Purtroppo non riesco a capire quale sia la vera causa del problema, e considerando il costo non proprio bassissimo degli IGBT, credo sia doveroso ragionarci bene su, prima di rimettere mano al circuito.

Qualcuno sa spiegarmi quale possa essere la causa del problema ed, eventualmente, come si potrebbe modificare il circuito per assicurarsi che sia in grado di pilotare correttamente carichi da 1 kW?

Grazie! :-)

Ciao,
Niki
Avatar utente
Foto UtentenikiT
963 1 4 8
Expert EY
Expert EY
 
Messaggi: 720
Iscritto il: 4 mag 2009, 9:18

9
voti

[2] Re: Un dimmer un po' sofisticato

Messaggioda Foto Utentebrabus » 26 ago 2013, 11:16

Ciao! Complimenti per lo schema! :ok:

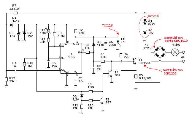
A prima vista direi che il problema stia nell'accensione dell'IGBT.

Vedo che è pilotato da una resistenza di Gate di ben 33k, preceduta dal filtro RC R8-C2.

Direi che la forma d'onda del segnale in Gate sia quantomeno distante da un'onda quadra, e questo porta l'IGBT a funzionare in regione attiva diretta => smoke!

Io direi di procedere per gradi, in modo da escludere le cause una alla volta.

1) Stacca il Gate dell'IGBT dal resto del circuito, collegalo fisso all'emettitore. Verifica tutte le tensioni e le forme d'onda rilevanti del circuito. Per simulare il carico dovuto al Gate dell'IGBT, collega un condensatore da qualche nF (controlliamo il DS dell'IGBT per informazioni) tra R7 e massa.
2) Verifica che con l'IGBT spento sia tutto OK, che niente stia surriscaldando, e che l'IGBT stesso "sopravviva bene". :mrgreen:
3) Accendi e spegni manualmente l'IGBT, collegando il Gate a un banale pulsante. Mi raccomando metti sempre una resistenza tra Gate ed Emettitore, in modo da evitare a tutti i costi di avere il Gate flottante.
Per accendere l'IGBT collega il Gate a una tensione continua filtrata; non trovo il DS dell'IGBT, fammelo avere così vediamo quale tensione può andar bene.

Se accendendo e spegnendo manualmente l'IGBT tutto funziona, abbiamo un bel po' di problemi in meno.

Come sempre, facciamo riferimento al disclaimer: lavora in sicurezza, mi raccomando. :ok:
Alberto.
Avatar utente
Foto Utentebrabus
22,2k 4 11 13
G.Master EY
G.Master EY
 
Messaggi: 3146
Iscritto il: 26 gen 2009, 15:16

6
voti

[3] Re: Un dimmer un po' sofisticato

Messaggioda Foto UtentenikiT » 26 ago 2013, 12:49

Ciao Foto Utentebrabus,
ho appena eseguito le prove che mi hai suggerito, ed ho notato che le tue previsioni erano sostanzialmente giuste!

Solo una piccola nota (dato che forse lo schema è poco leggibile): la resistenza R7 non è da 33 kΩ, ma da soli 3,3 kΩ.

Ad ogni modo, ho seguito le tue dritte, ed ho simulato la capacità d'ingresso dell'IGBT con un condensatore provvisorio da 1,8 nF (come da datasheet); non disponendo di una sonda isolata, ho alimentato il circuito in bassa tensione (scalando opportunamente R7), ottenendo una tensione d'alimentazione ai capi del 555 di circa una decina di volt.

Ho eseguito le misure nei due punti indicati nello schema.



Come avevi previsto, l'onda quadra sul gate (traccia blu) è sensibilmente distorta.

s2.gif
s2.gif (4.18 KiB) Osservato 9331 volte
s1.gif
s1.gif (5.07 KiB) Osservato 9331 volte


Tuttavia, l'effetto maggiore è dato dalla capacità C2 da 22 nF; infatti, rimuovendola e lasciando collegata solo la capacità provvisoria da 1,8 nF (ovvero, l'IGBT), ottengo un segnale con fronti decisamente più ripidi.

senza 22nf.gif
senza 22nf.gif (4.18 KiB) Osservato 9331 volte


Pensi che questo segnale possa essere adatto a pilotare l'IGBT?

A prima vista, non capisco bene quale sia l'utilita di C2 da 22 nF: pensi che possa essere bellamente rimossa, oppure è necessaria qualche altra modifica?

Grazie!

Ciao;
Niki
Avatar utente
Foto UtentenikiT
963 1 4 8
Expert EY
Expert EY
 
Messaggi: 720
Iscritto il: 4 mag 2009, 9:18

6
voti

[4] Re: Un dimmer un po' sofisticato

Messaggioda Foto Utentebrabus » 26 ago 2013, 13:57

Uhm... sbaglio o l'ampiezza a regime della traccia blu (segnale di Gate) è di 7,5V?

Con tale tensione VGE siamo appena all'inizio della curva VGE-IC, vedi pagina 5 del DS, quindi l'IGBT non è affatto in piena conduzione!

Bisogna salire almeno a 12 - 15V, sul Gate :!: :ok:
Assicurati (anche solo con il multimetro) che con il collegamento alla rete il circuito sia alimentato a 15V, e nel momento in cui lo alimenti "off line" (che so, con un alimentatore stabilizzato) portati a 15V.

non disponendo di una sonda isolata, ho alimentato il circuito in bassa tensione (scalando opportunamente R7), ottenendo una tensione d'alimentazione ai capi del 555 di circa una decina di volt.

Qui non ti seguo. Come stai alimentando il circuito?
Se non hai la sonda isolata, e se non hai un trafo d'isolamento 1:1, fai così: prendi due trasformatori 230 -> 24 V (o 230 -> 110, basta che siano uguali), e collegali "back to back". Disporrai così di una sorgente a 230V isolata da rete, alla quale potrai collegare il riferimento del tuo oscilloscopio senza correre pericoli particolari*; il circuito è infatti flottante rispetto alla rete elettrica.
Attento che in questo caso la potenza che potrai erogare dipende tutta dai trasformatori che hai scelto; aspettati anche un po' di droop all'aumentare della potenza prelevata.

*Occhio, ovviamente, alle potenze in gioco. Il rischio di folgorazione da contatto fase-terra è ampiamente ridotto (se l'isolamento dei trasformatori è adeguato), ma le tensioni in gioco sono comunque elevate: occhio :!:

Per quel che riguarda la forma d'onda, devo dire che non è poi così male; ancor mi sfugge il ruolo del cap da 22 nF con quell'accrocchio di resistenze :? .
finché ci penso, prova a ripristinare le condizioni di lavoro del circuito (alimentazione a 15V, etc.), e magari a recuperare i trasformatori per l'isolamento.

Ultima cosa: per i test puoi usare provvisoriamente un più economico MOSFET, ovviamente con adeguati rating di tensione e corrente! Per il carico, andrei su una lampadina piccolina da 25 - 40W al massimo, per ora! :ok:
Alberto.
Avatar utente
Foto Utentebrabus
22,2k 4 11 13
G.Master EY
G.Master EY
 
Messaggi: 3146
Iscritto il: 26 gen 2009, 15:16

0
voti

[5] Re: Un dimmer un po' sofisticato

Messaggioda Foto Utentestefanodelfiore » 26 ago 2013, 19:29

Una domanda nikiT, l'integrato 555 che hai usato nel circuito è in versione cmos o in versione bipolare?

Stefano
Avatar utente
Foto Utentestefanodelfiore
1.673 3 8
Master
Master
 
Messaggi: 569
Iscritto il: 28 mar 2009, 20:15
Località: Bologna

0
voti

[6] Re: Un dimmer un po' sofisticato

Messaggioda Foto UtenteCandy » 26 ago 2013, 20:07

C'e' qualcosa in quello che ho letto che non mi convince. Come viene dimmerata la potenza se l'innesco avviene con il passaggio per lo zero? E' come avere un interruttore chiuso. Cosa mi sfugge?
Avatar utente
Foto UtenteCandy
32,5k 7 10 13
CRU - Account cancellato su Richiesta utente
 
Messaggi: 10123
Iscritto il: 14 giu 2010, 22:54

1
voti

[7] Re: Un dimmer un po' sofisticato

Messaggioda Foto Utentestefanodelfiore » 26 ago 2013, 20:46

L'igbt viene chiuso al passaggio per lo zero, quando l'uscita del monostabile va alto. Quando il monostabile va basso l'igbt si spegne. Ovviamente l'impulso massimo del monostabile deve essere inferiore a 10ms per la rete a 50Hz.

Stefano
Avatar utente
Foto Utentestefanodelfiore
1.673 3 8
Master
Master
 
Messaggi: 569
Iscritto il: 28 mar 2009, 20:15
Località: Bologna

0
voti

[8] Re: Un dimmer un po' sofisticato

Messaggioda Foto UtenteCandy » 26 ago 2013, 20:50

Quindi lavora in modo inverso rispetto ai dimmer tradizionali. Ritardato all'apertura invece che ritardato alla chiusura. E questo riduce gli la "rumorosità"? Per quale ragione?
Mi viene anche in mente che può funzionare esclusivamente con carichi puramente resistivi.
Avatar utente
Foto UtenteCandy
32,5k 7 10 13
CRU - Account cancellato su Richiesta utente
 
Messaggi: 10123
Iscritto il: 14 giu 2010, 22:54

3
voti

[9] Re: Un dimmer un po' sofisticato

Messaggioda Foto Utentestefanodelfiore » 26 ago 2013, 21:50

Il circuito si comporta in modo opposto rispetto ai dimmer realizzati con triac.
I disturbi sono ridotti in quanto l'igbt si accende quasi subito dopo il passagio per lo zero e, lo stesso igbt viene spento molto lentamente. Questo può essere fatto perché la frequenza di commutazione dell'igbt è molto bassa 100Hz, quindi le perdite di commutazione sono contenute.
Il circuito non è adatto per carichi induttivi. In ogni caso nella nota applicativa della ST, dove è descritto il circuito, è illustrato tutto.

Stefano
Avatar utente
Foto Utentestefanodelfiore
1.673 3 8
Master
Master
 
Messaggi: 569
Iscritto il: 28 mar 2009, 20:15
Località: Bologna

0
voti

[10] Re: Un dimmer un po' sofisticato

Messaggioda Foto UtenteCandy » 26 ago 2013, 22:31

La leggerò certamente, ma resto curioso e, chiedo magari anche ad Foto UtenteIsidoroKZ. Perché mi dici che lo IGBT è lento a commutare? Se così fosse dovrebbe surriscaldarsi. Poi, è anche impiegato in circuito a commutazione che raggiungono almeno i 16 kHz, che io sappia, come gli inverter V/f.

C'è qualcosa che mi sfugge, l'apertura dello IGBT dovrebbe essere netta e veloce, con fronte ripido non molto diverso dal caso dell'uso del solito TRIAC.

Andrò a leggere...
Avatar utente
Foto UtenteCandy
32,5k 7 10 13
CRU - Account cancellato su Richiesta utente
 
Messaggi: 10123
Iscritto il: 14 giu 2010, 22:54

Prossimo

Torna a Elettronica e spettacolo

Chi c’è in linea

Visitano il forum: Nessuno e 5 ospiti