Cos'è ElectroYou | Login Iscriviti

ElectroYou - la comunità dei professionisti del mondo elettrico

Schema mantenitore di carica batteria

Elettronica lineare e digitale: didattica ed applicazioni

Moderatori: Foto Utentecarloc, Foto Utenteg.schgor, Foto UtenteBrunoValente, Foto UtenteIsidoroKZ

2
voti

[1] Schema mantenitore di carica batteria

Messaggioda Foto Utentemachopicho » 10 set 2013, 12:00

Salve forum,
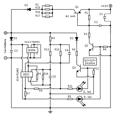
mi rivolgo a voi per avere delle delucidazioni o un aiuto in merito ad uno schema elettrico di un mantenitore di carica. Dunque... sono risalito a questo circuito dalla PCB di un mantenitore che un mio amico ha comprato per sè:

Lo schema è stato più volte controllato e risulta esatto.
Questo aggeggio carica la batteria fino ad una certa soglia raggiunta la quale, inverte il processo e innesca la scarica. La carica è indicata dal led verde, la scarica dal rosso. Chiaramente la PCB monta componenti SMD per cui cercando in internet sono risalito ai componenti discreti compatibili come da schema:

I valori dei componenti sono:
Codice: Seleziona tutto
R0 = 0 Ω                                                                                       
R1 = R4 = R5 = R9 = R12 = 1 KΩ
R2 = R15 = R16 = R17 = 20 Ω
R3 = R11 = 2.2 KΩ
R6 = 220R Ω ¼ Watt
R7 = R13 = 10  KΩ
R8 = R14 = 7.5 KΩ
R10 = 8.2 KΩ
D1 = 1N4007
D2 = D3 = 1N4148
C1 = assente
C2 = C3 = C4 = C5 = 100 nF

Tutto questo preambolo perché?
perché ho realizzato la PCB, montato i componenti discreti e.......... il circuito non funziona!
Infatti, mentre nell'originale la carica è evidenziata dal led verde, nel mio, appena collegato, si accendono entrambi i led.
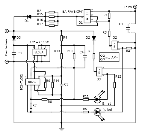
Ho quindi un dubbio sul BJT SMD indicato BA RV (BX54); tale sigla corrisponde ad un npn mentre il marking code dello stesso BJT (AH) corrisponde invece ad un pnp.
Io ho montato il pnp e quindi ora ho un dubbio che il mal funzionamento può essere dovuto ad un componente sbagliato.
Qualcuno sa aiutarmi??
Grazie a tutti! :-)
Avatar utente
Foto Utentemachopicho
16 7
Frequentatore
Frequentatore
 
Messaggi: 114
Iscritto il: 11 feb 2013, 19:29

0
voti

[2] Re: Schema mantenitore di carica batteria

Messaggioda Foto UtenteANDREA2013 » 10 set 2013, 20:39

i LED sono messi a monte dei transistor, perciò il problema secondo me non è sui transistor, ma prima.

sei sicuro che il TL082 sia collegato così?

puoi ridisegnare il circuito sostituendo il "rettangolo 082C" con il simbolo dell'amplificatore operazionale?
Avatar utente
Foto UtenteANDREA2013
887 3 6
Utente disattivato per decisione dell'amministrazione proprietaria del sito
 
Messaggi: 710
Iscritto il: 16 lug 2013, 21:30

0
voti

[3] Re: Schema mantenitore di carica batteria

Messaggioda Foto UtenteFedericoSibona » 10 set 2013, 20:58

Io invece sono più terra terra, cosa significa mantenitore di carica e perché c'è una fase di scarica batteria?
Forse per ovviare ad un eventuale effetto memoria? Che batterie stai usando?
Avatar utente
Foto UtenteFedericoSibona
5.022 3 5 8
Master
Master
 
Messaggi: 3951
Iscritto il: 19 mar 2013, 11:43

0
voti

[4] Re: Schema mantenitore di carica batteria

Messaggioda Foto Utentemachopicho » 10 set 2013, 21:11

ANDREA2013 ha scritto:i LED sono messi a monte dei transistor, perciò il problema secondo me non è sui transistor, ma prima.

sei sicuro che il TL082 sia collegato così?

puoi ridisegnare il circuito sostituendo il "rettangolo 082C" con il simbolo dell'amplificatore operazionale?

Ehmmm..... sarebbe un casino... anche perché al momento non ho sottomano fidocad...
Comunque qui trovi com'è fatto:
http://www.google.it/imgres?imgurl=http://www.microst.it/Tutorial/images/bifet.3.jpg&imgrefurl=http://www.microst.it/tutorial/bifet_4.html&h=198&w=229&sz=10&tbnid=5re9M62rhG9zQM:&tbnh=90&tbnw=104&zoom=1&usg=__o4ZbM_eTDv3l38fiebK5elr087I=&docid=1UeFpSHsQ2UzaM&sa=X&ei=W20vUpjJNcOJtQa3zYF4&ved=0CE0Q9QEwBQ&dur=3085

FedericoSibona ha scritto:Io invece sono più terra terra, cosa significa mantenitore di carica e perché c'è una fase di scarica batteria?
Forse per ovviare ad un eventuale effetto memoria? Che batterie stai usando?

perché è un mantenitore e non un caricatore. Serve a mantenere efficiente la batteria dell'auto
Avatar utente
Foto Utentemachopicho
16 7
Frequentatore
Frequentatore
 
Messaggi: 114
Iscritto il: 11 feb 2013, 19:29

0
voti

[5] Re: Schema mantenitore di carica batteria

Messaggioda Foto UtenteFedericoSibona » 10 set 2013, 21:24

Mi puoi dare un link dove si possano leggere quali dovrebbero essere le funzioni dell''oggetto?
Avatar utente
Foto UtenteFedericoSibona
5.022 3 5 8
Master
Master
 
Messaggi: 3951
Iscritto il: 19 mar 2013, 11:43

0
voti

[6] Re: Schema mantenitore di carica batteria

Messaggioda Foto Utentemachopicho » 10 set 2013, 21:32

FedericoSibona ha scritto:Mi puoi dare un link dove si possano leggere quali dovrebbero essere le funzioni dell''oggetto?

Potrei... ma è un oggetto coperto da brevetto...
:-)
Guarda MP
Avatar utente
Foto Utentemachopicho
16 7
Frequentatore
Frequentatore
 
Messaggi: 114
Iscritto il: 11 feb 2013, 19:29

0
voti

[7] Re: Schema mantenitore di carica batteria

Messaggioda Foto UtenteFedericoSibona » 10 set 2013, 22:01

machopicho ha scritto: Potrei... ma è un oggetto coperto da brevetto...

Perdonami, ma da quel che capisco è un oggetto normalmente in commercio, quindi penso che tu possa tranquillamente postare qui quanto mi hai mandato in MP, oltretutto non ci sono schemi di nessun genere, è solo un manualetto per l'utilizzatore ;-)

In effetti mi stupivo come, per una batteria auto, potessero esserci solo transistor/integrati/resistori di bassa potenza, ma se scarica a 100mA e carica a 300mA si spiega tutto.
Mi permetti di dubitare delle doti miracolose di quel circuito? Con un semplice alimentatore da 13,8V e circa 500mA credo che tu terresti altrettanto bene in carica la tua batteria per settimane/mesi.
Avatar utente
Foto UtenteFedericoSibona
5.022 3 5 8
Master
Master
 
Messaggi: 3951
Iscritto il: 19 mar 2013, 11:43

0
voti

[8] Re: Schema mantenitore di carica batteria

Messaggioda Foto Utentemachopicho » 10 set 2013, 22:15

FedericoSibona ha scritto:Mi permetti di dubitare delle doti miracolose di quel circuito? Con un semplice alimentatore da 13,8V e circa 500mA credo che tu terresti altrettanto bene in carica la tua batteria per settimane/mesi.

Non discuto quelo che affermi... ti garantisco però il mio amico lo utilizza per la batteria di una moto BMW che lascia ferma quasi sei mesi l'anno e non appena la avvia parte al primo colpo.

Mi interessava quello per cui l'ho copiato... so che il circuito originale funziona ed è ampiamente testato e quindi non dà preoccupazioni.

Non risolvo però il problema del perché rimangono accesi i 2 led....
Avatar utente
Foto Utentemachopicho
16 7
Frequentatore
Frequentatore
 
Messaggi: 114
Iscritto il: 11 feb 2013, 19:29

0
voti

[9] Re: Schema mantenitore di carica batteria

Messaggioda Foto UtenteFedericoSibona » 10 set 2013, 22:36

Sicuro di aver collegato correttamente B,C,E di Q2/Q3 rispetto allo schema originale?
Nello schema ci sono le lettere, ma non riesco a leggerle ;-)
Avatar utente
Foto UtenteFedericoSibona
5.022 3 5 8
Master
Master
 
Messaggi: 3951
Iscritto il: 19 mar 2013, 11:43

0
voti

[10] Re: Schema mantenitore di carica batteria

Messaggioda Foto Utentemachopicho » 10 set 2013, 22:48

Sì, sono sicuro... ho ricontrollato varie volte.

Piuttosto... dallo schema il Q1 è giusto che sia un pnp?
perché ho un dubbio su quel BJT visto che marking code e sigla u basetta non coincidono.
Avatar utente
Foto Utentemachopicho
16 7
Frequentatore
Frequentatore
 
Messaggi: 114
Iscritto il: 11 feb 2013, 19:29

Prossimo

Torna a Elettronica generale

Chi c’è in linea

Visitano il forum: Majestic-12 [Bot] e 57 ospiti