Salve a tutti,
congratulazioni per questo forum, spero che sia un ottimo punto di partenza per approfondire le mie conoscenze sul mondo dell'elettrotecnica e di simulink.
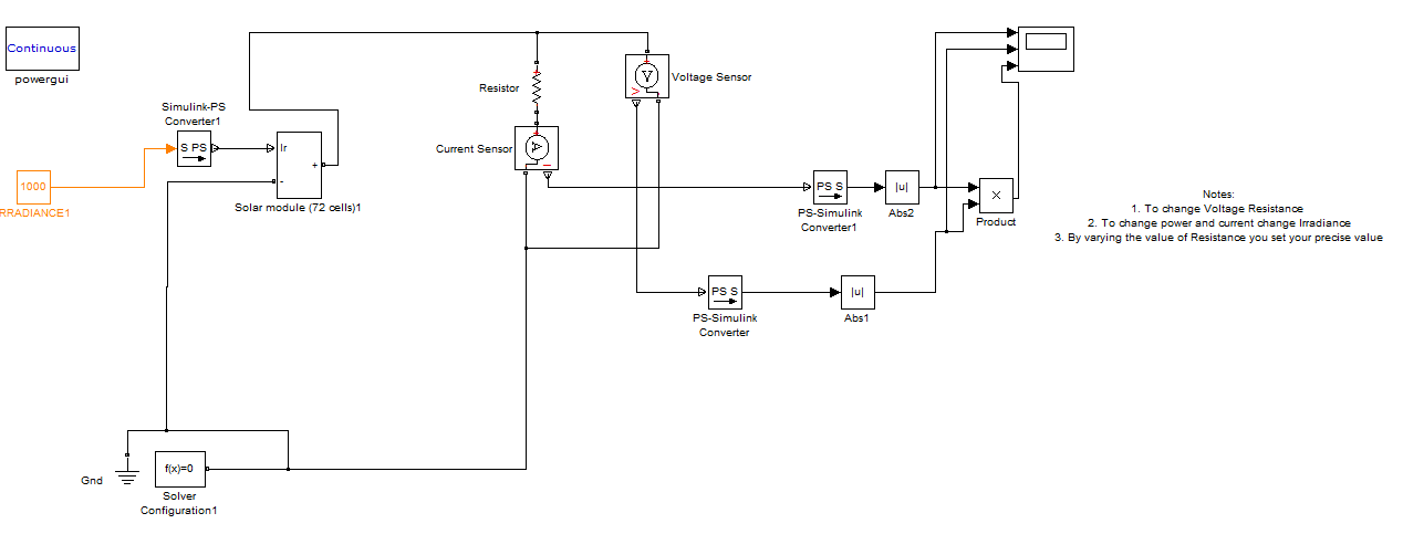
Avrei bisogno di un vostro consiglio su questo circuito (vedere allegato) che simula dei pannelli solari con Simulink, vorrei che dall'oscilloscopio uscisse la "classica curva caratteristica" al variare del carico, quindi vorrei inserire un carico variabile.
L'unica cosa che posso fare con questo programma è variare manualmente il valore della resistenza, simulazione dopo simulazione; ma vorrei che variasse sola (usando un algoritmo o non so cosa..) quando è in run, ottenendo così la classica curva caratteristica....
Spero di essere stato chiaro....
Vi ringrazio anticipatamente dell'aiuto!
Curve caratteristiche pannelli solari simulink
1 messaggio
• Pagina 1 di 1
0
voti
- Allegati
-
- solarpanelVerified.png (27.04 KiB) Osservato 1067 volte
-

saturnino82
0 2 - Messaggi: 4
- Iscritto il: 9 ott 2013, 13:49
1 messaggio
• Pagina 1 di 1
Torna a Programmi applicativi: simulatori, CAD ed altro
Chi c’è in linea
Visitano il forum: Nessuno e 2 ospiti

Elettrotecnica e non solo (admin)
Un gatto tra gli elettroni (IsidoroKZ)
Esperienza e simulazioni (g.schgor)
Moleskine di un idraulico (RenzoDF)
Il Blog di ElectroYou (webmaster)
Idee microcontrollate (TardoFreak)
PICcoli grandi PICMicro (Paolino)
Il blog elettrico di carloc (carloc)
DirtEYblooog (dirtydeeds)
Di tutto... un po' (jordan20)
AK47 (lillo)
Esperienze elettroniche (marco438)
Telecomunicazioni musicali (clavicordo)
Automazione ed Elettronica (gustavo)
Direttive per la sicurezza (ErnestoCappelletti)
EYnfo dall'Alaska (mir)
Apriamo il quadro! (attilio)
H7-25 (asdf)
Passione Elettrica (massimob)
Elettroni a spasso (guidob)
Bloguerra (guerra)