Cos'è ElectroYou | Login Iscriviti

ElectroYou - la comunità dei professionisti del mondo elettrico

Caricatore USB portatile per cellulari

Elettronica lineare e digitale: didattica ed applicazioni

Moderatori: Foto Utentecarloc, Foto Utenteg.schgor, Foto UtenteBrunoValente, Foto UtenteIsidoroKZ

0
voti

[1] Caricatore USB portatile per cellulari

Messaggioda Foto UtenteRivenmyst » 28 nov 2013, 23:13

Premetto che ho pochissime conoscenze di elettronica.

Volevo costruire un caricatore USB portatile x cellulari, utilizzando delle batterie ricaricabili o all'occorrenza anche le alcaline, documentandomi con quello che ho trovato su internet, ho scoperto che per ricaricare la batteria di un cellulare ci vuole una tensione sotto 5V e un'intensità di corrente sotto 1A, ho scoperto poi che per stabilizzare la corrente a 5V si può usare un LM7805 integrato e per stabilizzare la corrente a circa 1A si può utilizzare un LM317 in configurazione "regolatore di corrente" con una resistenza da 1.2 Ohm.

1) Il seguente schema da me progettato, corrisponde alle mie esigenze?

Immagine

2) Volendo utilizzare diversi tipi di batterie (o 4 stilo in serie (quindi 6V in totale) o 1 quadrata da 9V) otterrò in uscita sempre i miei 5V ed 1A?

3) 4 stilo ricaricabili forniscono in totale meno volt delle alkaline (4,8V contro 6V), utilizzandole con una tensione da 4,8V otterrei in quel circuito (quindi sotto i 5V), comporterebbe solo la tensione in uscita di 4,8 volt o ci sarebbero altri problemi?

4) Supponendo di poter usare o le 4 stilo o la 9V le resistenze associate al LM317 in configurazione "regolatore di corrente" che potrebbero variare da 1.2 ohm a 2.2 ohm da quanti watt dovrebbero essere?

5) Se volessi usare una batteria da addirittura una 12V le resistenze associate al LM317 in configurazione "regolatore di corrente" che potrebbero variare da 1.2 ohm a 2.2 ohm da quanti watt dovrebbero essere?
Avatar utente
Foto UtenteRivenmyst
0 2
 
Messaggi: 2
Iscritto il: 27 nov 2013, 23:31

0
voti

[2] Re: Caricatore USB portatile x cellulari

Messaggioda Foto UtenteCandy » 29 nov 2013, 0:14

Per intanto benvenuto.
Non usare server esterni per postare immagini. Controllane le dimensioni in modo che resti impaginata: 500x400 pixel circa, e poi inviala come allegato al post.
Avatar utente
Foto UtenteCandy
32,5k 7 10 13
CRU - Account cancellato su Richiesta utente
 
Messaggi: 10123
Iscritto il: 14 giu 2010, 22:54

1
voti

[3] Re: Caricatore USB portatile x cellulari

Messaggioda Foto Utentemarco438 » 29 nov 2013, 12:21

Rivenmyst ha scritto:...documentandomi con quello che ho trovato su internet, ho scoperto che per ricaricare la batteria di un cellulare ci vuole una tensione sotto 5 V e un'intensità di corrente sotto 1A

Perche' sotto i 5V ? Tutti i caricabatterie di cellulari erogano 5V (o qualcosa in piu') e, per quanto riguarda la corrente dipende dal cellulare; non tutti necessitano della stessa quantita'.
Rivenmyst ha scritto:....... ho scoperto poi che per stabilizzare la corrente a 5 V si può usare un LM7805 integrato e per stabilizzare la corrente a circa 1A si può utilizzare un LM317 in configurazione "regolatore di corrente" con una resistenza da 1.2 Ohm.

Chiariamo subito che ogni cellulare ha al suo interno un dispositivo di regolazione atto a fornire alla batteria la giusta tensione e l'idonea corente; di conseguenza quello che serve per la ricarica e' soltanto una fonte di energia (rete elettrica e/o batterie) ed un regolatore di tensione che faccia pervenire 5V e la necessaria corrente.
Puo' andar bene sia il 7805 che il LM317 ma non configurato come generatore di corrente costante.
Rivenmyst ha scritto:1) Il seguente schema da me progettato, corrisponde alle mie esigenze?

Dipende, la foto non si vede ed e' stata caricata su un server esterno contro le regole del forum. Ripeti lo schema in FidoCadj.
Rivenmyst ha scritto:2) Volendo utilizzare diversi tipi di batterie (o 4 stilo in serie (quindi 6V in totale) o 1 quadrata da 9V) otterrò in uscita sempre i miei 5 V ed 1A?

No per la prima. Dovendo stabilizzare la tensione si deve tenere conto del drop-out del regolatore, 7805/LM317 (circa 2/3V) e quindi necessita una tensione disponibile di almeno 8V .
Per quanto riguarda la 9V e' da accertare (secondo il tipo) se e' in grado di fornire sufficiente corrente per almeno una ricarica (anche questo dipende dal tipo di cellulare).
Rivenmyst ha scritto:3) 4 stilo ricaricabili forniscono in totale meno volt delle alkaline (4,8V contro 6V), utilizzandole con una tensione da 4,8V otterrei in quel circuito (quindi sotto i 5 V), comporterebbe solo la tensione in uscita di 4,8 volt o ci sarebbero altri problemi?


Rivenmyst ha scritto:4) Supponendo di poter usare o le 4 stilo o la 9V le resistenze associate al LM317 in configurazione "regolatore di corrente" che potrebbero variare da 1.2 ohm a 2.2 ohm da quanti watt dovrebbero essere?


Rivenmyst ha scritto:5) Se volessi usare una batteria da addirittura una 12 V le resistenze associate al LM317 in configurazione "regolatore di corrente" che potrebbero variare da 1.2 ohm a 2.2 ohm da quanti watt dovrebbero essere?

Per le domande 3/4/5 ho gia' risposto in precedenza.
In definitiva, ti serve un pacco batterie che possa fornire almeno 8/9V e la corrente necessaria per il ciclo di ricarica del telefonino, associato ad un regolatore di tensione stabilizzato a 5V.
O_/
marco
Avatar utente
Foto Utentemarco438
37,1k 7 11 13
-EY Legend-
-EY Legend-
 
Messaggi: 16323
Iscritto il: 24 mar 2010, 15:09
Località: Versilia

0
voti

[4] Re: Caricatore USB portatile x cellulari

Messaggioda Foto UtenteCandy » 29 nov 2013, 13:40

Le batterie comuni non ricaricabili non sono idonee. Sia per la capacita energetica, sia per la bassa corre.te erogabile. Inoltre il rendimento complessivo sarebbe ridicolo.

Per convertire energia da bassa tensione meglio adottare un alim. switching tipo flyback.
Avatar utente
Foto UtenteCandy
32,5k 7 10 13
CRU - Account cancellato su Richiesta utente
 
Messaggi: 10123
Iscritto il: 14 giu 2010, 22:54

0
voti

[5] Re: Caricatore USB portatile x cellulari

Messaggioda Foto Utentemarco438 » 29 nov 2013, 13:44

Meglio ancora, questo (sempre che funzioni :D ).
marco
Avatar utente
Foto Utentemarco438
37,1k 7 11 13
-EY Legend-
-EY Legend-
 
Messaggi: 16323
Iscritto il: 24 mar 2010, 15:09
Località: Versilia

0
voti

[6] Re: Caricatore USB portatile x cellulari

Messaggioda Foto Utentespud » 29 nov 2013, 13:45

Magari anche un buck-boost visto che non ti attacchi alle batterie e non alla rete, non dovrebbe avvolgere il mutuo induttore
Atlant.

Behind every great man is a woman rolling her eyes.
Avatar utente
Foto Utentespud
3.767 3 10 12
free expert
 
Messaggi: 1601
Iscritto il: 1 feb 2012, 14:26
Località: Udine

0
voti

[7] Re: Caricatore USB portatile x cellulari

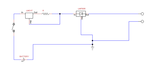
Messaggioda Foto UtenteRivenmyst » 23 dic 2013, 19:15

Ecco l'allegato, scusate ma non avevo visto l'opportunità di inviare allegati nel forum.

marco438 ha scritto:Perche' sotto i 5 V ? Tutti i caricabatterie di cellulari erogano 5 V (o qualcosa in piu') e, per quanto riguarda la corrente dipende dal cellulare; non tutti necessitano della stessa quantita'.
O_/

Spiegazione:
Tutto parte da questo sito:

http://www.androidgalaxys.net/news/come ... ile-stilo/

(non so se posso fare riferimento a link esterni, in tal caso modificherò il post)
in cui si parla di un rudimentale caricabatterie USB da applicare ad un cellulare Samsung Galaxy S2, in mio possesso ho un clone del Samsung Galaxy S3 pertanto pensavo che i test fatti per quel cellulare potessero andar bene anche per il mio.

Il quel sito l'autore utilizza un gruppo di batterie 4 stilo ricaricabili in cui tensione si aggira attorno ai 5,5 v, fidandosi del sistema che ha il cellulare di stabilizzare la corrente ad un tensione intorno ai 4,2v.

Considerati i commenti che hanno fatto i lettori di quel post e considerato che non mi fido molto delle capacità dei cellulari (specialmente del mio che è un clone cinese) nel regolare la tensione volevo fargli arrivare direttamente la giusta tensione ed il giusto corrente (che dovrebbe essere tra 800mA e 1A).

Considerato che ho delle pile ricaricabili da 4200 mhA e le batterie in dotazione del cellulare che si scaricano subito appena si naviga un po' col cellulare, volevo sfruttarle per guadagnare un po' più tempo di carica. Inoltre considerata la possibilità di ultilizzare pile da 9v che potrebbero dare mhA in più per una durata maggiore mi chiedevo se fosse stato possibile creare un circuito che potesse sfruttare entrambe i tipi di pile.
Allegati
Caricabatterie_USB.png
Caricabatterie_USB.png (7.36 KiB) Osservato 7215 volte
Avatar utente
Foto UtenteRivenmyst
0 2
 
Messaggi: 2
Iscritto il: 27 nov 2013, 23:31

0
voti

[8] Re: Caricatore USB portatile x cellulari

Messaggioda Foto Utentemarco438 » 23 dic 2013, 19:41

Scusa ma a cosa dovrebbe servire lo schema che hai postato?
A proposito: gli schemi e molto meglio postarli usando FidoCadJ in modo che possano essere modificati; ti consiglio di leggere le regole del forum visto che hai molte perplessita' su quello che si deve o non deve fare. :D
Considerando ora il circuito che hai postato, e' costituito da un LM317 configurato come generatore di corrente costante cui segue uno stabilizzatore 7805.
Premesso che, come detto in precedenza, al telefono devono arrivare 5V, l'uso di un generatore di corrente costante non ha senso perche' sara' il regolatore interno al telefono a stabilire sia la tensione che la corrente necessaria. In piu', tenendo conto che ogni regolatore ha un drop-out (quindi tiene per se) circa 2V per un corretto funzionamento, perche' escano 5V finali occorrerebbe partire da almeno 9V (meglio 10/11, tenendo conto della scarica delle batterie).
Quando si lavora con le batterie, la prima cosa di cui tener conto e' il minor consumo possibile; nel caso in esame, al contrario, lo si sta' portando a valori inaccettabili.
Per concludere, se proprio non vuoi comprare qualcosa di pronto, realizza pure quello del link postato senza aggiungere nulla; non so quanto potra' essere efficace, ma almeno e' economico :mrgreen:
marco
Avatar utente
Foto Utentemarco438
37,1k 7 11 13
-EY Legend-
-EY Legend-
 
Messaggi: 16323
Iscritto il: 24 mar 2010, 15:09
Località: Versilia

0
voti

[9] Re: Caricatore USB portatile x cellulari

Messaggioda Foto UtenteFedericoSibona » 24 dic 2013, 11:51

Rivenmyst ha scritto: Considerato che ho delle pile ricaricabili da 4200 mhA e le batterie in dotazione del cellulare che si scaricano subito appena si naviga un po' col cellulare, volevo sfruttarle per guadagnare un po' più tempo di carica.

Sarebbe indispensabile sapere che tensione danno. Che tecnologia usano? Non tutte le ricaricabili sono uguali. Oltre ad altre meno comuni, ci sono le NiCd e le NiMH che danno 1,2V per elemento e le Li-ion e Li-po che danno, in genere, 3,6/3,7V per elemento.

Rivenmyst ha scritto: Inoltre considerata la possibilità di ultilizzare pile da 9v che potrebbero dare mhA in più per una durata maggiore mi chiedevo se fosse stato possibile creare un circuito che potesse sfruttare entrambe i tipi di pile.

È la capacità della batteria (mAh) a determinare la "durata", non la tensione. Se per pila a 9V intendi quelle piccole rettangolari, sono inadeguate a causa della loro insufficiente capacità (mAh) e corrente erogabile (mA). Poi, dovendo interporre un riduttore di tensione, sprecherai ancora potenza in esso.

Candy ha scritto:Le batterie comuni non ricaricabili non sono idonee. Sia per la capacita energetica, sia per la bassa corre.te erogabile.

Non sono del tutto d'accordo, le batterie alcaline hanno capacità non indifferente ed in certi casi superiore alle ricaricabili (a parità di formato), vedi http://it.wikipedia.org/wiki/Batteria_AA . C'è però da dire che il costo, dovendole sostituire, non sarebbe conveniente ;-)



PS: come detto da Foto UtenteIsidoroKZ, in genere si adottano batterie adeguate alle funzioni che servono e non viceversa ;-)
Avatar utente
Foto UtenteFedericoSibona
5.022 3 5 8
Master
Master
 
Messaggi: 3951
Iscritto il: 19 mar 2013, 11:43

0
voti

[10] Re: Caricatore USB portatile x cellulari

Messaggioda Foto Utentegilus96 » 25 dic 2013, 17:16

in certi casi superiore alle ricaricabili

Solo per correnti molto basse(calcolatrice,orologio da parete,ecc)a causa della resistenza interna più elevata.
Io per caricare il telefono uso una batteria autocostruita(4 stilo ni-mh) con una porta USB femmina e funziona molto bene.
Avatar utente
Foto Utentegilus96
225 1 1 7
Frequentatore
Frequentatore
 
Messaggi: 199
Iscritto il: 29 apr 2013, 17:06


Torna a Elettronica generale

Chi c’è in linea

Visitano il forum: Nessuno e 44 ospiti