Salve a tutti,
dovrei alimentare un led rosso con un alimentatore a 24 V in alternata.
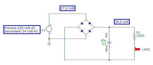
L'alimentatore riporta in etichetta un secondario di 24 V ma in realtà misurando la tensione con un tester ottengo 27,9 V.
Avevo pensato di utilizzare un ponte diodi con condensatore di livellamento come da schema che allego. In uscita dal ponte rilevo una tensione di 38,6 V.
Per funzionare funziona, ma il mio dubbio è sull'efficienza nel senso che con una tensione di 38,6 V la resistenza dovrà dissipare parecchio.
Ho il dubbio se sia il caso di abbassare la tensione prima di raggiungere la resistenza ma non saprei come...
Secondo voi potrei usarlo così oppure potrebbe essere migliorato?
Grazie.
Alimentare led con alternata 24 volt
Moderatori:
carloc,
g.schgor,
BrunoValente,
IsidoroKZ
16 messaggi
• Pagina 1 di 2 • 1, 2
0
voti
- Allegati
-
- Ponte diodi
- bridge.jpg (26.82 KiB) Osservato 13099 volte
-

elettronicauser
0 4 - Messaggi: 39
- Iscritto il: 11 mar 2010, 1:13
0
voti
Comunque tu vada a ridurre la tensione, dissiperesti solo più energia.
L'unica strada sensatamente percorribile, è ridurre attivamente la tensione, adottando un trasformatore con uscita limitata a 3 V e dintorni.
L'unica strada sensatamente percorribile, è ridurre attivamente la tensione, adottando un trasformatore con uscita limitata a 3 V e dintorni.
-

Candy
32,5k 7 10 13 - CRU - Account cancellato su Richiesta utente
- Messaggi: 10123
- Iscritto il: 14 giu 2010, 22:54
0
voti
Devo montarlo in una scatola di derivazione esterna dove è già presente una centralina che comanda un cancello.
Tale centralina ha già una uscita a 24 volt AC per cui volevo sfruttare questa ed evitare di installare un ulteriore trasformatore.
Tale centralina ha già una uscita a 24 volt AC per cui volevo sfruttare questa ed evitare di installare un ulteriore trasformatore.
-

elettronicauser
0 4 - Messaggi: 39
- Iscritto il: 11 mar 2010, 1:13
0
voti
Mi pare esagerato dedicare all'accensione di un LED un ponte di diodi con condensatore di livellamento più resistore di limitazione corrente, forse basta un diodo ed un resistore.
Oppure mettere sul primario del trasformatore una di quelle microlampade al neon del buon tempo antico (tipo questa http://www.ebay.it/itm/lampada-spia-seg ... 485dab1141 )
Oppure mettere sul primario del trasformatore una di quelle microlampade al neon del buon tempo antico (tipo questa http://www.ebay.it/itm/lampada-spia-seg ... 485dab1141 )
Ultima modifica di
FedericoSibona il 12 gen 2014, 10:24, modificato 2 volte in totale.
-

FedericoSibona
5.022 3 5 8 - Master

- Messaggi: 3951
- Iscritto il: 19 mar 2013, 11:43
0
voti
Mi sono orientato sul ponte per ottenere una frequenza di 100 Hz, quindi per ridurre lo sfarfallio, anche se sinceramente non ho provato quanto si noti a 50 Hz...
Potrei provare.
Potrei provare.
-

elettronicauser
0 4 - Messaggi: 39
- Iscritto il: 11 mar 2010, 1:13
0
voti
Beh, se non sbaglio la persistenza dell'immagine sulla retina è intorno ad un venticinquesimo di secondo, quindi lo sfarfallio a 50Hz non dovrebbe notarsi
Ho aggiunto qualcosa al messaggio precedente, rileggilo
Ho aggiunto qualcosa al messaggio precedente, rileggilo
-

FedericoSibona
5.022 3 5 8 - Master

- Messaggi: 3951
- Iscritto il: 19 mar 2013, 11:43
0
voti
Ciao.
Ti assicuro che lo sfarfallio lo noti, o meglio qualcuno lo nota di più e qualcuno di meno. In pratica parliamo di un fenomeno al limite (e forse un po' oltre) di quelle che sono le capacità dell'occhio umano, quindi quanto si noti lo sfarfallio è soggettivo. Di solito si nota di più se muovi lo sguardo rispetto al led.
In ogni caso concordo, una lampadinetta al neon è la soluzione migliore in questo caso...
ciao
PSQ
Ti assicuro che lo sfarfallio lo noti, o meglio qualcuno lo nota di più e qualcuno di meno. In pratica parliamo di un fenomeno al limite (e forse un po' oltre) di quelle che sono le capacità dell'occhio umano, quindi quanto si noti lo sfarfallio è soggettivo. Di solito si nota di più se muovi lo sguardo rispetto al led.
In ogni caso concordo, una lampadinetta al neon è la soluzione migliore in questo caso...
ciao
PSQ
_-^-_-^-_-^-_-^-_-^-_-^-_-^-_-^-_-^-_-^-_-^-_-^-_-^-_-^-_
Pepito Sbazzeguti
"gratta il Pepito e troverai il Pepone"
Pepito Sbazzeguti
"gratta il Pepito e troverai il Pepone"
2
voti
elettronicauser ha scritto:Mi sono orientato sul ponte per ottenere una frequenza di 100 Hz, quindi per ridurre lo sfarfallio, anche se sinceramente non ho provato quanto si noti a 50 Hz...
Potrei provare.
Con il condensatore livelli un po', anche se con 10uF rimane parecchio ripple. Prova a 50Hz, diodo+resistenza, se sfarfalla ponte+resistenza, puoi fare a meno del condensatore.
Per usare proficuamente un simulatore, bisogna sapere molta più elettronica di lui
Plug it in - it works better!
Il 555 sta all'elettronica come Arduino all'informatica! (entrambi loro malgrado)
Se volete risposte rispondete a tutte le mie domande
Plug it in - it works better!
Il 555 sta all'elettronica come Arduino all'informatica! (entrambi loro malgrado)
Se volete risposte rispondete a tutte le mie domande
1
voti
Ma se è solo una spia, se sfarfallasse appena percettibilmente e solo in certe situazioni, che differenza fa? 
-

FedericoSibona
5.022 3 5 8 - Master

- Messaggi: 3951
- Iscritto il: 19 mar 2013, 11:43
0
voti
FedericoSibona ha scritto:Ma se è solo una spia, se sfarfallasse appena percettibilmente e solo in certe situazioni, che differenza fa?
Nessuna. Infatti io non mi porrei nemmeno il problema (oltre al fatto che userei una lampadinetta al neon, tranne nel caso in cui volessi riutilizzare materiale che ho in casa per non comperare la spia al neon
Tuttavia a volte il gusto estetico prevale sulla mera funzionalità e qualcuno può essere infastidito dal leggero sfarfallio...
ciao
PSQ
_-^-_-^-_-^-_-^-_-^-_-^-_-^-_-^-_-^-_-^-_-^-_-^-_-^-_-^-_
Pepito Sbazzeguti
"gratta il Pepito e troverai il Pepone"
Pepito Sbazzeguti
"gratta il Pepito e troverai il Pepone"
16 messaggi
• Pagina 1 di 2 • 1, 2
Chi c’è in linea
Visitano il forum: Nessuno e 57 ospiti

Elettrotecnica e non solo (admin)
Un gatto tra gli elettroni (IsidoroKZ)
Esperienza e simulazioni (g.schgor)
Moleskine di un idraulico (RenzoDF)
Il Blog di ElectroYou (webmaster)
Idee microcontrollate (TardoFreak)
PICcoli grandi PICMicro (Paolino)
Il blog elettrico di carloc (carloc)
DirtEYblooog (dirtydeeds)
Di tutto... un po' (jordan20)
AK47 (lillo)
Esperienze elettroniche (marco438)
Telecomunicazioni musicali (clavicordo)
Automazione ed Elettronica (gustavo)
Direttive per la sicurezza (ErnestoCappelletti)
EYnfo dall'Alaska (mir)
Apriamo il quadro! (attilio)
H7-25 (asdf)
Passione Elettrica (massimob)
Elettroni a spasso (guidob)
Bloguerra (guerra)


