salve a tutti, sono un appassionato di elettronica ma alle prime armi qundi ogni spiegazione teorica, pratica, riferimenti, spunti, progetti e cose varie sono tutte ben accette insieme a tanto materiale per studiare.
a scopo meramente didattico volevo costruire un amplificatore audio per il PC quindi utilizzabile con cuffie o casse (appunto) per PC.
spulciando su internet e guardando fra quello che ho a casa ho trovato questi schemi e volevo usare il primo (con integrato lm386) come preamplificatore dato che (dice il datasheet) ha una distorsione minima ed esiste la configurazione bass boost, invece come amplificatore di classe AB volevo usare questo schea a discreti cosi senza integrati entrare davvero nella parte didattica. che ne pensate? vi chiedo consigli, critiche, miglioramenti, opinioni e magari materiale per capirne di più sul funzionamento. questo accoppiamento preamp, amp che mi sono inventato è campato in aria?
questo è il pre amp con lm386
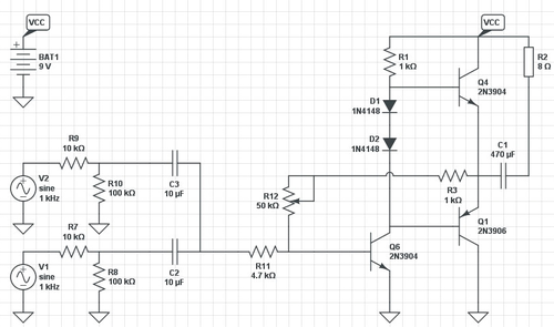
questo è l'ampli a transistor.
giu con le critiche ragazzi, non abbiate pietà
Gli schemi si disegnano e postano usando FidoCadJ. Ti consiglio di leggere le regole del forum.
Primo amplificatore scopo didattico
Moderatori:
carloc,
g.schgor,
BrunoValente,
IsidoroKZ
38 messaggi
• Pagina 1 di 4 • 1, 2, 3, 4
0
voti
si, ho letto il regolamento e so che gli schemi si disegnano con fidocad ma questi li ho postati perché mi sembravano molto chiari e ben fatti e perché danno un riferimento diretto al datasheet dell'integrato utilizzato. adesso appena ho due minuti correggo, mi scuso per l'errore, rimedierò immediatamente =)
0
voti

P.s. Quello schema bass boost con 386 ... è un finale non un pre.
"Non farei mai parte di un club che accettasse la mia iscrizione" (G. Marx)
-

claudiocedrone
21,3k 4 7 9 - Master EY

- Messaggi: 15300
- Iscritto il: 18 gen 2012, 13:36
0
voti
Le resistenze R7 e R9 del finale servono per sommare i due canali sinistro e destro?
-

SediciAmpere
4.187 5 5 8 - Master

- Messaggi: 4847
- Iscritto il: 31 ott 2013, 15:00
0
voti
Yes.


"Non farei mai parte di un club che accettasse la mia iscrizione" (G. Marx)
-

claudiocedrone
21,3k 4 7 9 - Master EY

- Messaggi: 15300
- Iscritto il: 18 gen 2012, 13:36
0
voti
Secndo voi quale dei due schemi mi conviene studiare e realizzare come apprendimento e come funzionamento? Potete lasciarmi magari dei buoni testi/articoli/guide che mi illistrino il funzionamrnto dell uno o dell altro schema?
0
voti
E' lodevole imparare, però devi farti una buona base di elettronica per poi dire imparo da questo o quel circuito.. perché così si può anche spiegare ma senza un po' di basi non imparerai niente
-

kevinpirola
319 4 9 - Expert

- Messaggi: 310
- Iscritto il: 14 dic 2011, 18:52
0
voti
Ho abbastanza basi nel senso che non e proprio la prima cosa che faccio, ho gia lavoricchiato con i transistor e non sono a digiuno di elettrotecnoca ma non mi sono mai affacciato a ciecuiti cosi per questo voglio approfondire
0
voti
Vuoi costruire questo amplificatore per te oppure è un progetto per la scuola?
Se è per te ti consiglio di costruire un amplificatore con potenza di almeno 5 o 10W, così avrai la soddisfazione di aver realizzato un aggetto effettivamente utilizzabile per ascoltare la musica a casa e la difficoltà è quasi la stessa.
Un amplificatore a componenti discreti mi sembra più interessante da studiare, ma è sicuramente molto più difficile da costruire e da mettere a punto e non consente di raggiungere gli stessi risultati qualitativi di un integrato di potenza.
Che ne pensi dello schema in fig.1 di questo integrato?
Potrai comunque applicarti per inserire un bass-boost nella rete di retroazione.
Altrimenti se proprio vuoi farlo a componenti discreti, questo è abbastanza semplice
Entrambi possono essere alimentati da un trasformatore da 15Vac 5VA con un condensatore da 1000uF, essendo alle prime armi ti sconsiglio di usare un trasformatore più potente perché probabilmente prima di metterlo a punto farai qualche fiammata
Se è per te ti consiglio di costruire un amplificatore con potenza di almeno 5 o 10W, così avrai la soddisfazione di aver realizzato un aggetto effettivamente utilizzabile per ascoltare la musica a casa e la difficoltà è quasi la stessa.
Un amplificatore a componenti discreti mi sembra più interessante da studiare, ma è sicuramente molto più difficile da costruire e da mettere a punto e non consente di raggiungere gli stessi risultati qualitativi di un integrato di potenza.
Che ne pensi dello schema in fig.1 di questo integrato?
Potrai comunque applicarti per inserire un bass-boost nella rete di retroazione.
Altrimenti se proprio vuoi farlo a componenti discreti, questo è abbastanza semplice
Entrambi possono essere alimentati da un trasformatore da 15Vac 5VA con un condensatore da 1000uF, essendo alle prime armi ti sconsiglio di usare un trasformatore più potente perché probabilmente prima di metterlo a punto farai qualche fiammata
-

SediciAmpere
4.187 5 5 8 - Master

- Messaggi: 4847
- Iscritto il: 31 ott 2013, 15:00
38 messaggi
• Pagina 1 di 4 • 1, 2, 3, 4
Chi c’è in linea
Visitano il forum: Nessuno e 214 ospiti

Elettrotecnica e non solo (admin)
Un gatto tra gli elettroni (IsidoroKZ)
Esperienza e simulazioni (g.schgor)
Moleskine di un idraulico (RenzoDF)
Il Blog di ElectroYou (webmaster)
Idee microcontrollate (TardoFreak)
PICcoli grandi PICMicro (Paolino)
Il blog elettrico di carloc (carloc)
DirtEYblooog (dirtydeeds)
Di tutto... un po' (jordan20)
AK47 (lillo)
Esperienze elettroniche (marco438)
Telecomunicazioni musicali (clavicordo)
Automazione ed Elettronica (gustavo)
Direttive per la sicurezza (ErnestoCappelletti)
EYnfo dall'Alaska (mir)
Apriamo il quadro! (attilio)
H7-25 (asdf)
Passione Elettrica (massimob)
Elettroni a spasso (guidob)
Bloguerra (guerra)
