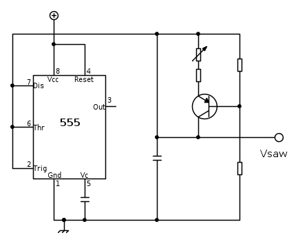
ho fatto un bel generatore di onda a dente di sega col bellissimo 555:
Quando vado a vedere la tensione con l'oscilloscopio la forma d'onda è bellissima
Quindi decido di provare a sentire con un piccolo altoparlante il suono...
purtroppo come vado a collegare la cassa la bellissima rampa diventa massa; immagino che sia per via delle correnti, allora decido di mettere un piccolo buffer col TL081 ma con scarsi risultati, allora provo con un amp Norton CA3080 e quando guardo l'uscita sull'operazionale tutto torna; ma come vado ad attaccare la cassa improvvisamente il segnale va a massa...
Ovviamente questo problema sussiste se ci collego un carico che assorbe una corrente significativa e che ne porta via al condensatore. Quindi come faccio a "disaccoppiare" la tensione sul condensatore da un eventuale carico?

Elettrotecnica e non solo (admin)
Un gatto tra gli elettroni (IsidoroKZ)
Esperienza e simulazioni (g.schgor)
Moleskine di un idraulico (RenzoDF)
Il Blog di ElectroYou (webmaster)
Idee microcontrollate (TardoFreak)
PICcoli grandi PICMicro (Paolino)
Il blog elettrico di carloc (carloc)
DirtEYblooog (dirtydeeds)
Di tutto... un po' (jordan20)
AK47 (lillo)
Esperienze elettroniche (marco438)
Telecomunicazioni musicali (clavicordo)
Automazione ed Elettronica (gustavo)
Direttive per la sicurezza (ErnestoCappelletti)
EYnfo dall'Alaska (mir)
Apriamo il quadro! (attilio)
H7-25 (asdf)
Passione Elettrica (massimob)
Elettroni a spasso (guidob)
Bloguerra (guerra)










